转自:前瞻产业研究院
行业主要上市公司:瑞普生物(300119.SZ);普莱柯(603566.SH);海正药业(600267.SH);奕瑞科技(688301.SH);康众医疗(688607.SH)等
本文核心数据:宠物医疗行业上市公司汇总、宠物医疗行业上市公司业务布局、宠物医疗行业上市公司业务业绩
1、宠物医疗行业上市公司汇总
中国宠物医疗行业目前仍处于成长期,上市公司主要分为两类:一类专注于宠物药品和疫苗,另一类提供相关医疗设备,专注于宠物医疗服务的企业大多仍处于融资阶段。总体来看,现有的上市公司大多是从兽药或其他医疗器械领域转型或拓展至宠物医疗相关领域。宠物药品和疫苗代表上市企业包括瑞普生物(300119.SZ)、普莱柯(603566.SH)、海正药业(600267.SH)等,宠物医疗器械上市企业包括奕瑞科技(688301.SH)、康众医疗(688607.SH)等。

中国宠物医疗行业的上市公司主要集中在宠物用药、疫苗及医疗器械领域。在宠物用药和疫苗方面,瑞普生物和海正药业表现突出,分别实现营收25.44亿元和79.23亿元,专注于宠物疫苗和药品,中牧股份在宠物动保领域也有所布局,整体营收达到44.42亿元。宠物医疗器械领域,迈瑞医疗子公司“迈瑞动物医疗”在宠物DR、彩超等设备有所布局,整体实现了258.34亿元的营收。

从上市公司的区域分布来看,宠物用药及疫苗企业主要集中在内陆地区,包括湖北、内蒙古等。宠物医疗器械企业主要分布在经济发达的华东、华南沿海地区。

2、宠物医疗行业上市公司基本信息对比
从宠物医疗行业的上市企业布局和已有公开信息分析,注册资本规模整体较大。生物股份、中牧股份、海正药业、迈瑞医疗的注册资本在代表上市企业中处于领先地位,均在十亿元级别;生物股份是最早成立的企业。代表上市企业中,生物股份、瑞普生物、普莱柯、中牧股份、科前生物等均在中国动物疫苗企业潜力榜中位居前列。

从宠物医疗行业的上市企业已有的公开信息分析,迈瑞医疗的专利信息和员工总数最多,其中专利数量超过6000条,员工总数超过2万人。



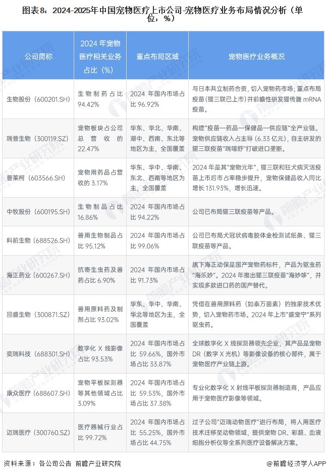
3、宠物医疗行业上市公司业务布局对比
2024年,中国宠物医疗上市公司的业务布局呈现出鲜明的结构性分化与战略侧重。从营收贡献看,瑞普生物宠物医疗业务已超过20%;海正药业、普莱柯等公司的宠物业务当前占比不高,但凭借明星单品和渠道扩张正实现高速增长,处于快速成长期;其余多数公司仍将宠物业务作为长期战略布局。市场覆盖高度集中于国内,瑞普、普莱柯等通过深度线下网络实现全国渗透,奕瑞、迈瑞等设备供应链企业则国内外市场并重。竞争焦点清晰集中于猫三联疫苗和驱虫药两大核心赛道,各企业通过自主研发、国际合作或技术迁移,加速进口替代并布局下一代技术(如mRNA疫苗)。

4、行业上市公司宠物医疗业务业绩对比
从宠物医疗代表企业的业绩情况来看,金龙鱼、梅花生物等企业的营收规模较高,超过了百亿元。中国宠物医疗行业的整体盈利水平较为薄弱,龙头企业中粮科技的毛利率仅为7.44%,表明行业受原材料价格波动、产品同质化竞争和下游议价能力等因素影响,利润空间有限。

5、行业上市公司宠物医疗业务规划对比
根据各上市企业宠物医疗业务规划/最新布局情况,各大企业通过优化产品、完善布局领域布局等方式来提升其竞争能力和市场地位。

更多本行业研究分析详见前瞻产业研究院《全球及中国宠物医疗行业发展前景与投资战略规划分析报告》。同时前瞻产业研究院还提供产业大数据、产业研究报告、产业规划、园区规划、产业招商、产业图谱、智慧招商系统、行业地位证明、IPO咨询/募投可研、IPO工作底稿咨询等解决方案。在招股说明书、公司年度报告等任何公开信息披露中引用本篇文章内容,需要获取前瞻产业研究院的正规授权。
更多深度行业分析尽在【前瞻经济学人APP】,还可以与500+经济学家/资深行业研究员交流互动。
>>>查看更多:股市要闻