(来源:创业板观察)

今日聚焦
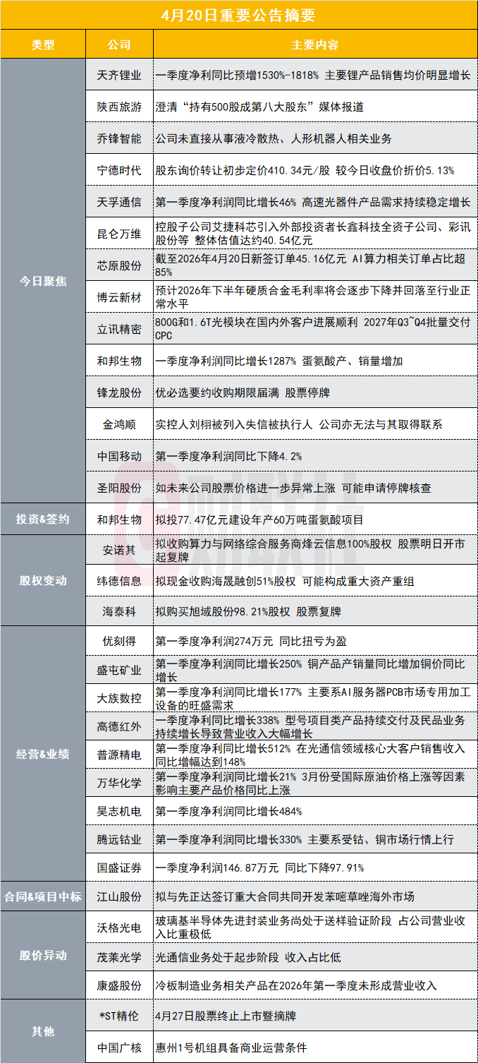
【天齐锂业:一季度净利同比预增1530%-1818% 主要锂产品销售均价明显增长】
天齐锂业(002466.SZ)公告称,预计2026年第一季度归属于上市公司股东的净利润为17亿元-20亿元,比上年同期增长1530.31%-1818.01%。业绩变动原因:受益于新能源产业发展与下游需求增长,主要锂产品销售均价明显增长;联营公司SQM业绩预计同比大幅增长,公司确认的投资收益较上年同期大幅增长。小财注:公司Q1净利润预计17.0亿-20.0亿,2025年Q4净利润2.83亿,据此计算,Q1净利润预计环比增长501%-607%。
【“持有500股成公司第8大股东?”陕西旅游最新公告回应】
陕西旅游(603402.SH)公告称,公司于近日关注到网络上有个别媒体发布了关于“A股罕见!603402,持有500股成公司第8大股东!持股市值不足7万”的报道。为避免相关信息误导投资者,维护公司声誉与合法权益,根据《上海证券交易所股票上市规则》等相关规定,现就报道相关事项予以澄清。公司于2025年12月26日以定价方式完成了公司首次公开发行股票,发行股数1933.33万股。根据中国证券登记结算有限责任公司上海分公司于同日下发的《合并普通账户和融资融券信用账户前10名明细数据表》(以下简称“股东名册”),公司股东户数为38,581户,其中发行前股东6名,余额包销承销商1名,其余中签500股的户数共计38,144户,并列成为公司第八大股东,前述发行的1933.33万股股份于2026年1月6日起上市流通。公司根据股东名册的排名顺序填报了2025年年度报告的前十名股东,因2025年末公司尚未上市,不存在流通股,因此未填报前十名流通股东(或无限售条件股东)持股情况表。截止2026年3月31日,公司股东户数为11,169户,前十名股东及前十名无限售条件的股东名称及具体持股数量将于公司2026年第一季度报告中披露。
【乔锋智能:公司未直接从事液冷散热、人形机器人相关业务】
乔锋智能(301603)公告称,公司股票于4月16日、17日、20日连续三个交易日收盘价格涨幅偏离值累计达到33.45%,属于股票交易异常波动。公司关注到近期部分媒体及市场对公司在液冷散热、人形机器人领域相关业务情况较为关注。经核实,公司主营业务为数控机床的研发、生产与销售,未直接从事液冷散热、人形机器人相关业务,仅依托主营业务为上述领域产业链客户提供数控机床加工装备,用于加工其部分金属零部件。目前,公司相关数控机床应用于液冷散热、人形机器人领域的销售规模较小,暂未对公司经营业绩产生重大影响,后续公司数控机床产品在相关领域的市场应用、客户拓展和订单实现规模均存在一定不确定性。公司郑重提醒广大投资者理性看待相关产品对公司经营业绩的影响,审慎决策,注意投资风险。
【安诺其:拟收购算力与网络综合服务商烽云信息100%股权 股票明日开市起复牌】
安诺其(300067.SZ)公告称,公司披露发行股份及支付现金购买资产并募集配套资金暨关联交易预案。公司拟通过发行股份及支付现金方式购买冯树彬等3名交易对方持有的广州烽云信息科技有限公司100%股权,同时拟向不超过35名特定投资者发行股份募集配套资金。标的公司系算力与网络综合服务商,依托其自研的智能调度系统,通过对全网节点资源利用负荷的实时感知与AI智能调度,构建了数据中心、边缘CDN及算力服务三位一体的业务架构,服务客户包括字节跳动、阿里、腾讯、快手、网易等互联网企业。股票将于2026年4月21日(星期二)开市起复牌。
【宁德时代:股东询价转让初步定价410.34元/股 较今日收盘价折价5.13%】
宁德时代(300750.SZ)公告称,公司5%以上股东宁波联合创新新能源投资管理合伙企业(有限合伙)计划通过询价转让方式转让其持有的5800万股公司股份,占总股本的1.27%。经向机构投资者询价,初步确定本次询价转让价格为410.34元/股。参与报价及申购的机构投资者共50名,有效认购倍数为2.1倍,拟转让股份已获全额认购,初步确定受让方为30名。本次询价转让不通过集中竞价或大宗交易方式进行,受让方在受让后6个月内不得转让。此次转让不涉及公司控制权变更,不会影响公司治理结构和持续经营。最终结果以中国结算深圳分公司办理结果为准。小财注:宁德时代4月20日收盘价432.50元/股,本次询价转让价格较之折价5.13%。
【天孚通信:第一季度净利润同比增长46% 高速光器件产品需求持续稳定增长】
天孚通信(300394.SZ)公告称,2026年第一季度实现营业收入13.30亿元,同比增长40.82%;归属于上市公司股东的净利润为4.92亿元,同比增长45.79%。业绩变动主要系受益于人工智能行业加速发展与全球数据中心建设,带动了高速光器件产品需求的持续稳定增长。小财注:公司Q1净利润4.92亿,2025年Q4净利润5.52亿,据此计算,Q1净利润环比下降10%。
【昆仑万维:控股子公司艾捷科芯引入外部投资者长鑫科技全资子公司、彩讯股份等 整体估值达约40.54亿元】
昆仑万维(300418.SZ)公告称,公司同意控股子公司艾捷科芯对外增资扩股并放弃优先认购权。本次艾捷科芯合计募资5.5亿元,其中外部投资者出资4.5亿元,核心管理层出资1亿元。增资完成后,艾捷科芯整体估值约40.54亿元。公司持有艾捷科芯股权比例由58%降至48.6451%,不再将其纳入合并报表范围,后续按长期股权投资权益法核算。公司仍可对其经营决策形成重要影响。此次引入长鑫芯聚、彩讯股份等投资方,旨在增强资本实力,助力AI芯片业务发展及未来独立上市,其中,长鑫芯聚是长鑫科技集团股份有限公司的全资子公司。
【优刻得:第一季度净利润274万元 同比扭亏为盈】
优刻得(688158.SH)公告称,2026年第一季度实现营业收入4.39亿元,同比增长16.77%;归属于上市公司股东的净利润为274.07万元,同比扭亏为盈。2026第一季度公司AI相关收入占比超过40%;2026年初至本报告披露日,公司在全球多个地区新增节点,包括美国丹佛、巴西圣保罗、越南胡志明、哈萨克斯坦阿拉木图等。此外,公司内蒙古乌兰察布、上海青浦智算中心的陆续投入和高效运营。小财注:公司Q1净利润0.03亿,2025年Q4净利润0.1亿,据此计算,Q1净利润环比下降72%。
【芯原股份:截至2026年4月20日新签订单45.16亿元 AI算力相关订单占比超85%】
芯原股份(688521.SH)公告称,2026年1月1日至4月20日,公司新签订单45.16亿元,继续保持强劲增长态势。其中,绝大部分为一站式芯片定制业务订单,AI算力相关订单占比超85%,数据处理领域订单占比84.77%,主要来自于云侧AIASIC及IP。继2025年第二、三、四季度新签订单连续创历史新高后,此次订单增长为公司未来营收提供有力保障。
【8天5板沃格光电:玻璃基半导体先进封装业务尚处于送样验证阶段 占公司营业收入比重极低】
沃格光电(603773)公告称,公司股票于4月17日、20日连续2个交易日收盘价格涨幅偏离值累计超过20%,属于股票交易异常波动。公司关注到近期市场对玻璃基在半导体先进封装领域的应用高度关注。目前公司玻璃基半导体先进封装业务尚处于送样验证阶段,占公司营业收入比重极低,处于亏损状态。新业务的产业化进程、未来订单规模存在较大不确定性。
【盛屯矿业:第一季度净利润同比增长250% 铜产品产销量同比增加铜价同比增长】
盛屯矿业(600711.SH)公告称,2026年第一季度实现营业收入93.54亿元,同比增长65.08%;归属于上市公司股东的净利润为10.20亿元,同比增长250.40%。业绩变动主要系公司主要金属铜产品产销量同比增加,铜价同比增长,利润提升;公司生产经营提质增效,可控成本同比下降,本期业绩增长。小财注:公司Q1净利润10.2亿,2025年Q4净利润2.6亿,据此计算,Q1净利润环比增长292%。
【6连板博云新材:预计2026年下半年硬质合金毛利率将会逐步下降并回落至行业正常水平】
博云新材(002297)公告称,公司股票连续三个交易日收盘价格涨幅偏离值累计超过20%,属于股票交易异常波动。公司硬质合金产品2025年度营业收入占总营业收入的比重为64.34%。碳化钨为公司硬质合金产品的主要原材料,在原材料价格保持目前基本稳定的情况下,根据公司硬质合金现有库存、月均销量情况,目前高毛利水平无法长期持续,预计2026年下半年硬质合金毛利率将会逐步下降并回落至行业正常水平。如原材料价格出现下行,将会出现毛利率回落速度加快的风险。公司经营过程中,可能面临以下风险:1.市场波动对公司经营业绩的影响:硬质合金产品广泛应用于机械加工、装备制造、国防军工、电子工业及交通运输等领域,如果公司硬质合金市场客户新增采购行为出现大幅波动,将对硬质合金产品市场需求以及公司应收账款的回收产生较大影响,进而使得公司经营业绩受到影响。2.原材料价格波动风险。国家对钨矿开采实施总量管控及配额生产,若原料价格出现大幅波动,将直接影响公司生产成本,进而对经营业绩造成影响。3.应收账款较大的风险。受报告期营业收入增加及部分客户信用周期延迟所致,2025年末的应收账款余额超4亿元,占营业收入比重较高。2026年一季度应收账款继续随收入增长而增长,应收账款风险持续加大。
【*ST精伦:4月27日股票终止上市暨摘牌】
*ST精伦(600355.SH)公告称,公司于4月20日收到上交所《关于精伦电子股份有限公司股票终止上市的决定》。因2026年3月9日至4月3日连续20个交易日每日股票收盘总市值均低于5亿元,触及交易类强制退市情形,上交所决定终止公司股票上市。公司股票不进入退市整理期,将于4月27日终止上市暨摘牌。终止上市后,公司将转入全国中小企业股份转让系统依托原证券公司代办股份转让系统设立并代为管理的两网公司及退市公司板块挂牌转让,主办券商为长城国瑞证券。
【立讯精密:800G和1.6T光模块在国内外客户进展顺利 2027年Q3~Q4批量交付CPC】
立讯精密(002475.SZ)发布投资者关系活动记录表公告,在通信及数据中心领域,公司CPC铜连接产品预计于2027年第三季度至第四季度向首家客户进行批量交付,随后陆续在其他客户处落地。800G和1.6T光模块在国内外客户进展顺利,将成为未来成长核心动能。微通道热管理产品去年已陆续进入量产,今年将有客户落地;金刚石铜技术布局加速了核心客户热管理产品落地。电源产品在800伏系统领域已在核心客户中实现项目落地。消费电子方面,公司预计2032年成果将达到2022年既定目标的2至3倍。
【茂莱光学:光通信业务处于起步阶段 收入占比低】
茂莱光学(688502)公告称,公司股票于2026年4月16日、17日、20日连续3个交易日内日收盘价格涨幅偏离值累计达到30%,属于股票交易异常波动。近日,光通信领域受到市场广泛关注,截至本公告披露之日,公司光通信相关业务尚处在起步阶段,占2025年度收入比例较低,对公司现有主营业务不构成重大影响。敬请投资者审慎投资,谨防热点概念型炒作,注意投资风险。
【和邦生物:一季度净利润同比增长1287% 蛋氨酸产、销量增加】
和邦生物(603077.SH)公告称,2026年第一季度实现营业收入13.88亿元,同比下降19.58%;归属于上市公司股东的净利润为1.74亿元,同比增长1286.79%。业绩变动主要系本期公司产品双甘膦、草甘膦、蛋氨酸、氯化铵价格上涨,蛋氨酸产、销量增加,共同影响所致。小财注:公司Q1净利润1.74亿,2025年Q4净利润-6.295亿,据此计算,Q1净利润环比扭亏为盈。
【和邦生物:拟投77.47亿元建设年产60万吨蛋氨酸项目】
和邦生物(603077.SH)公告称,公司拟在四川省五通桥区工业园区投资建设60万吨/年绿色饲料级蛋氨酸及产业配套项目。项目总投资约77.47亿元,资金来源为自有资金及银行贷款。项目建设期预计24个月,主要建设60万吨/年饲料级液体蛋氨酸装置,并配套副产硫酸铵及丙烯酸装置。本次投资不属于关联交易,虽未达股东会审议标准,但为保障股东权益,董事会审议通过后将提请股东会审议。目前公司已取得立项批文,环评已公示,预计2027年10月开工。公司表示,该项目有助于提升规模效应和市场竞争力,但面临审批进度、财务支出及市场波动等风险。
【锋龙股份:优必选要约收购期限届满 股票停牌】
锋龙股份(002931.SZ)公告称,截至4月20日,深圳市优必选科技股份有限公司(简称“优必选”)要约收购期限已届满。鉴于本次要约收购结果需进一步确认,公司股票自4月21日(星期二)开市起停牌,并将根据收购完成后公司股权分布是否具备上市条件等收购结果情况,于要约收购结果公告日开市起复牌或者继续停牌。
【纬德信息:拟现金收购海晟融创51%股权 可能构成重大资产重组】
纬德信息(688171.SH)公告称,公司控股子公司北京双洲科技有限公司正在筹划以现金方式收购厦门海晟融创信息技术有限公司51%股权。本次交易完成后,标的公司将成为双洲科技的控股子公司,公司将取得标的公司控制权。根据初步测算,本次交易预计可能构成重大资产重组。公司股票不停牌,后续将开展尽职调查、审计、评估等工作,事项尚存在不确定性。标的公司的主要业务为提供覆盖烟草全行业产品体系的IT解决方案。标的公司的主要客户包括国家烟草专卖局、全国各地的烟草省级商业公司、中烟工业企业、复烤企业、各级收购单位等。
【大族数控:第一季度净利润同比增长177% 主要系AI服务器PCB市场专用加工设备的旺盛需求】
大族数控(301200.SZ)公告称,2026年第一季度实现营业收入19.55亿元,同比增长103.69%;归属于上市公司股东的净利润为3.23亿元,同比增长176.53%。业绩变动主要系AI服务器PCB市场专用加工设备的旺盛需求及公司高附加值创新设备销售占比增加。小财注:公司Q1净利润3.23亿,2025年Q4净利润3.33亿,据此计算,Q1净利润环比下降2%。
【高德红外:一季度净利同比增长338% 型号项目类产品持续交付及民品业务持续增长导致营业收入大幅增长】
高德红外(002414.SZ)公告称,2026年第一季度实现营业收入12.46亿元,同比增长83.02%;归属于上市公司股东的净利润为3.66亿元,同比增长337.96%。业绩变动主要系型号项目类产品持续交付及民品业务持续增长导致营业收入大幅增长。小财注:公司Q1净利润3.66亿,2025年Q4净利润1.04亿,据此计算,Q1净利润环比增长250%。
【金鸿顺:实控人刘栩被列入失信被执行人 公司亦无法与其取得联系】
金鸿顺(603922.SH)公告称,公司于近日通过查询获悉实际控制人刘栩被列入失信被执行人,公司及公司董事会在此之前未收到控股股东或实际控制人及其相关人员的任何形式通知。公司将按照相关规定解除刘栩的非独立董事职务。实际控制人刘栩自2025年9月底起已不到公司现场履职,同时其多次缺席第三届董事会会议;自2025年12月中旬至本公告披露日,刘栩未与公司联系,公司亦无法与刘栩取得联系。目前公司经营业务正常开展,其停止履职不会对公司经营管理活动产生重大影响。
【普源精电:第一季度净利同比增长512% 在光通信领域核心大客户销售收入同比增幅达到148%】
普源精电(688337.SH)公告称,2026年第一季度实现营业收入2.32亿元,同比增长38.00%;归属于上市公司股东的净利润为2315.03万元,同比增长512.01%。报告期内,公司大客户销售收入同比增长194.17%。其中在光通信领域,核心大客户销售收入同比增幅达到147.71%,带动相关产品线营业收入实现快速增长,成为拉动公司营业收入增长的重要动能。小财注:公司Q1净利润0.23亿,2025年Q4净利润0.45亿,据此计算,Q1净利润环比下降49%。
【万华化学:第一季度净利润同比增长21% 3月份受国际原油价格上涨等因素影响主要产品价格同比上涨】
万华化学(600309.SH)公告称,2026年第一季度实现营业收入540.52亿元,同比增长25.50%;归属于上市公司股东的净利润为37.18亿元,同比增长20.62%。业绩变动主要系产品价格上涨,毛利增加所致。一季度乙烯一期装置原料多元化改造优势凸显,3月份受国际原油价格上涨、全球化工产业供需格局改变等因素影响,公司主要产品价格同比上涨,毛利增加。
【昊志机电:第一季度净利润同比增长484%】
昊志机电(300503.SZ)公告称,2026年第一季度实现营业收入4.96亿元,同比增长72.88%;归属于上市公司股东的净利润为9093.37万元,同比增长483.54%。业绩变动主要系受益于AI算力产业链基础设施以及消费电子行业市场需求旺盛所致。
【腾远钴业:第一季度净利润同比增长330% 主要系受钴、铜市场行情上行】
腾远钴业(301219.SZ)公告称,公司2026年第一季度实现营业收入25.59亿元,同比增长75.13%;归属于上市公司股东的净利润为5.31亿元,同比增长330.11%。业绩变动主要系受钴、铜市场行情上行,营业收入增长。
【7天4板康盛股份:冷板制造业务相关产品在2026年第一季度未形成营业收入】
康盛股份(002418)公告称,公司股票交易价格连续三个交易日收盘价格涨幅偏离值累计达到20.95%。公司液冷业务仍处于市场拓展阶段,经财务部门初步核算,2025年公司液冷业务营业收入约2,762万元,仅占公司整体营业收入的1%左右,业务基数与业务占比极低。且目前液冷业务毛利率水平偏低,总体处于亏损状态,难以对公司整体经营业绩产生重大影响。其中,冷板制造业务相关产品在2026年第一季度未形成营业收入,亦未取得海外客户订单或代工订单,未来订单获取存在不确定性。截至目前,公司整体经营状况未发生重大变化。公司目前业务不涉及微通道冷板相关产品,该类产品无任何在手订单,公司该类产品未取得任何厂商认证、未进入任何供应商体系,亦未与任何海外客户开展相关商业洽谈及合作。
【中国移动:第一季度净利润同比下降4.2%】
中国移动(600941.SH)公告称,2026年第一季度实现营业收入2,665亿元,同比增长1.0%;归属于上市公司股东的净利润为293亿元,同比下降4.2%。小财注:公司Q1净利润293.0亿,2025年Q4净利润217.42亿,据此计算,Q1净利润环比增长34%。
【海泰科:拟购买旭域股份98.21%股权 股票复牌】
海泰科(301022.SZ)公告称,公司拟通过发行股份及支付现金的方式,向北京东方旭域、杨宝和等88名交易对方购买其合计持有的旭域股份98.21%的股份,同时向不超过35名符合条件的特定对象发行股份募集配套资金。标的公司主营土工合成材料研发、生产与销售。本次交易完成后,公司将实现对标的公司的控制并表和业务整合,有利于提升公司在高分子新材料领域的市场地位。公司股票自2026年4月21日开市时起开始复牌。
【圣阳股份:如未来公司股票价格进一步异常上涨 可能申请停牌核查】
圣阳股份(002580.SZ)公告称,公司股票于4月9日至4月20日连续8个交易日收盘价格涨幅偏离值累计为105.34%。如未来公司股票价格进一步异常上涨,公司可能申请停牌核查。截至目前,公司液冷储能系统产品处于市场化推广与应用落地推进阶段,已中标项目,尚未完成交付,亦未形成营业收入;公司钠离子电池产品、固态电池产品已完成第三方机构验证测试,目前处于典型场景试点应用阶段,尚未产生营业收入,距离批量化生产仍需较长周期。上述相关业务受行业政策、市场需求、竞争格局、技术水平、客户认可度及项目落地情况等多重因素影响,未来能否顺利开展、能否形成稳定业务收入并实现盈利均存在不确定性,预计短期内不会对公司经营业绩产生重大影响。
投资&签约
【金达威:子公司拟12亿元投建年产10万吨藻油Omega-3项目】
金达威(002626.SZ)公告称,公司全资子公司内蒙古金达威药业有限公司拟投资建设年产10万吨藻油Omega-3项目。项目建设内容包括新建发酵车间、提炼车间及配套公辅工程等,预计建设期为36个月。项目总投资12亿元,资金来源为自有资金。公司表示,此次投资契合公司在合成生物学与生物制造领域的战略布局,有利于完善营养保健食品产业链,提升综合竞争力。
【赛轮轮胎:拟投2.85亿美元建设埃及轮胎扩建项目】
赛轮轮胎(601058.SH)公告称,公司拟投资建设“埃及年产705万条子午线轮胎扩建项目”,总投资28,543万美元(约合人民币19.67亿元),建设内容包括年产600万条半钢及105万条全钢子午线轮胎。为满足资金需求,公司拟通过赛轮香港、赛轮新加坡、赛轮欧洲等全资子公司层层增资,最终注入项目公司Shams El Sherouk。项目建成后,预计年均营收36,788万美元,年均净利润6,150万美元。本次投资旨在完善海外产能布局,提升国际竞争力。项目尚需获得国内相关主管部门审批或备案。
经营&业绩
【风华高科:2025年度净利润2.83亿元 同比下降16.02%】
风华高科(000636.SZ)公告称,公司发布2025年年度报告摘要,实现营业收入57.56亿元,同比增长16.54%;归属于上市公司股东的净利润为2.83亿元,同比下降16.02%。公司拟向全体股东每10股派发现金红利1.0元(含税),送红股0股,不以公积金转增股本。小财注:公司Q4净利润0.55亿,Q3净利润0.62亿,据此计算,Q4净利润环比下降11%。第四季度净利润分析师一致预测是1.30亿,经计算Q4净利为0.55亿,业绩低于预期。
【明泰铝业:第一季度净利润同比增长59.68%】
明泰铝业(601677.SH)公告称,2026年第一季度实现营业收入97.67亿元,同比增长20.22%;归属于上市公司股东的净利润为7.02亿元,同比增长59.68%。业绩变动主要系本报告期产销量增长、海外业务毛利提升所致。
【亨通股份:一季度净利润同比增长2.45%】
亨通股份(600226.SH)公告称,2026年第一季度实现营业收入6.97亿元,同比增长82.21%;归属于上市公司股东的净利润为7181.68万元,同比增长2.45%。业绩变动主要系报告期内铜箔产品销量上升实现销售收入5.64亿元,同比增加3.12亿元所致。
【国盛证券:一季度净利润146.87万元 同比下降97.91%】
国盛证券(002670.SZ)公告称,2026年第一季度实现营业收入2.96亿元,同比下降28.82%;归属于上市公司股东的净利润为146.87万元,同比下降97.91%。业绩变动主要系公司子公司本期持有的HTT股票受市值波动影响,大幅减少公司利润总额及净利润所致。
【创维数字:第一季度净利润同比增长1455.79%】
创维数字(000810.SZ)公告称,2026年第一季度实现营业收入24.94亿元,同比增长38.67%;归属于上市公司股东的净利润为8288.34万元,同比增长1455.79%。业绩变动主要系智能终端及专业显示业务收入增加所致。小财注:公司Q1净利润0.83亿,2025年Q4净利润0.94亿,据此计算,Q1净利润环比下降11%。
【大族激光:第一季度净利润同比增长116.59%】
大族激光(002008.SZ)公告称,2026年第一季度实现营业收入51.35亿元,同比增长74.44%;归属于上市公司股东的净利润为3.54亿元,同比增长116.59%。业绩变动主要系公司报告期主营业务大幅增长所致。小财注:公司Q1净利润3.54亿,2025年Q4净利润3.26亿,据此计算,Q1净利润环比增长8%。
合同&项目中标
【江山股份:拟与先正达签订重大合同共同开发苯嘧草唑海外市场】
江山股份(600389.SH)公告称,公司拟与先正达作物保护股份公司签订《许可、供应和数据访问协议》,双方约定共同开发苯嘧草唑原药及制剂产品的海外市场。海外登记涉及的试验及其他费用预估为3320.88万美元(折合人民币约2.33亿元),该费用由公司承担,未来将根据实际发生额分期结算。待产品取得相应国家登记后,双方将就供应数量和价格另行协商。协议有效期为自任何先正达制剂注册之日起八年或直至专利到期,可自动续期两年。若协议顺利履行,预计将对公司未来年度经营业绩产生积极影响。
股价异动
【彩虹股份:澄清未涉足半导体封装 玻璃基板业务尚处研发】
彩虹股份(600707)公告称,公司股票于2026年4月16日、17日、20日连续三个交易日内日收盘价格涨幅偏离值累计超过20%,属于股票交易异常波动。近日,美国国际贸易委员会(ITC)公布了337-TA-1441案件初裁结果,认定公司现用自主研发的“616”料方玻璃基板不侵犯美国康宁公司专利。目前该裁定属于初裁结果,后续将按照ITC相关程序进入行政复审和最终裁决,公司将持续关注后续进展并依法合规应对。公司关注到本公司被列入“玻璃基板封装概念”,对此公司澄清如下:公司产品为显示用基板玻璃,产品主要客户为液晶面板厂商。公司将依托基板玻璃制造技术优势,逐步开展基板玻璃新应用调研,目前尚处于研发阶段,没有产品进入半导体封装相关领域的测试,未来相关业务的推进也存在不确定性。
【天通股份:不生产光模块产品及商业卫星】
天通股份(600330)发布股票交易异常波动公告,近期,东方财富网股吧、股票论坛等网络平台关于公司涉足光模块、商业航天、铌酸锂晶体等相关不实言论,引发市场高度关注。经公司核查,公司主营业务未发生变化,公司不生产光模块产品及商业卫星;铌酸锂晶体领域涉及公司“大尺寸射频压电晶圆项目”,该项目为公司募投项目,2025年12月,公司对该项目的可行性进行了重新论证,并将其建设期延期至2029年12月,故目前该项目仍在投资建设中,产能和销量均不大,对公司经营业绩影响较小。
其他
【中国广核:惠州1号机组具备商业运营条件】
中国广核(003816.SZ)公告称,公司控股子公司中广核惠州核电有限公司1号机组已于2026年4月19日完成所有调试工作,具备商业运营条件。后续将根据相关要求办理电力业务许可证等文件,手续完成后该时间将被认定为机组投入商业运营的时间。惠州1号机组投入商业运营后,公司管理的在运核电机组数量增至29台,在运机组装机容量由31,838兆瓦增至33,040兆瓦。
【恒瑞医药:子公司药品纳入突破性治疗品种名单】
恒瑞医药(600276.SH)公告称,公司子公司苏州盛迪亚生物医药有限公司的注射用瑞康曲妥珠单抗(SHR-A1811)被国家药监局药品审评中心纳入突破性治疗品种名单。该事项涉及拟定适应症为联合帕妥珠单抗用于人表皮生长因子受体2(HER2)阳性的复发或转移性乳腺癌患者,这是该药物第11项获得突破性治疗认证的适应症。截至目前,该药品相关项目累计研发投入约19.71亿元。该药品此前已在国内获批两项适应症,分别用于治疗非小细胞肺癌及乳腺癌。公司提示,药品研发受技术、审批及政策等多因素影响,存在不确定性风险,敬请投资者注意防范投资风险。
>>>查看更多:股市要闻