
今日聚焦
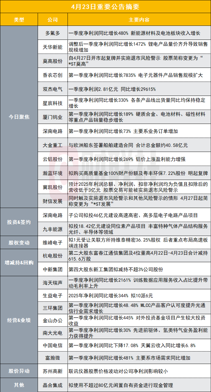
【多氟多:一季度净利润同比增长480% 新能源材料及电池板块收入增长】
多氟多(002407.SZ)公告称,2026年第一季度实现营业收入32.16亿元,同比增长53.26%;归属于上市公司股东的净利润为3.76亿元,同比增长480.14%。业绩变动主要系报告期新能源材料及电池板块收入增长所致。小财注:公司Q1净利润3.76亿,2025年Q4净利润1.35亿,据此计算,Q1净利润环比增长178%。
【天华新能:调整后一季度净利润同比增长1472% 锂电产品量价齐升导致销售规模增加】
天华新能(300390.SZ)公告称,2026年第一季度实现营业收入32.00亿元,同比增长89.62%;调整后归属于上市公司股东的净利润为9.69亿元,同比增长1471.98%。业绩变动主要系本期锂电产品量价齐升导致销售规模增加。小财注:公司Q1净利润9.69亿,2025年Q4净利润3.69亿,据此计算,Q1净利润环比增长162%。
【深南电路:子公司拟投46亿元建设高速高密、高多层电子电路产品项目】
深南电路(002916.SZ)公告称,公司全资子公司无锡深南拟在无锡市新吴区投资建设高速高密、高多层电子电路产品项目。项目总投资约46亿元,资金来源为自有资金及自筹资金,建设周期规划约为12个月。本次投资旨在紧抓行业发展机遇,满足高端产品市场需求,进一步扩大产能规模,巩固并提升市场份额。
【莫高股份:自4月27日开市起复牌并实施退市风险警示 股票简称变更为“*ST莫高”】
莫高股份(600543.SH)公告称,因公司2025年度经审计的利润总额、净利润或扣非后净利润孰低者为负值且营业收入低于3亿元,触及退市风险警示情形。公司股票将于4月24日停牌1天,自4月27日开市起复牌并实施退市风险警示,股票简称由“莫高股份”变更为“*ST莫高”,日涨跌幅限制为5%。若公司2026年度继续触及终止上市情形,股票将被上交所决定终止上市。
【香农芯创:第一季度净利润同比增长7835% 电子元器件产品销售规模扩大】
香农芯创(300475.SZ)公告称,2026年第一季度实现营业收入237.65亿元,同比增长200.60%;归属于上市公司股东的净利润为13.27亿元,同比增长7835.06%。业绩变动主要系本期电子元器件产品销售规模扩大,以及产品销售价格较去年同期有较高增长等综合影响导致增加。小财注:公司Q1净利润13.27亿,据2025年年报,2025年Q4净利润1.85亿,据此计算,Q1净利润环比增长618%。
【双杰电气:一季度净利润2.81亿元 同比增长29615%】
双杰电气(300444.SZ)公告称,2026年第一季度实现营业收入5.55亿元,同比下降7.12%;归属于上市公司股东的净利润为2.81亿元,同比增长29615.01%。业绩变动主要系公司及下属子公司北京杰新园企业管理发展中心(有限合伙)原持有的河北金力新能源科技股份有限公司股份,本期置换为佛山佛塑科技集团股份有限公司股份,期末佛塑科技股份按公允价值计量导致其他非流动金融资产金额变动,以及未分配利润增加所致。小财注:公司Q1净利润2.81亿,2025年Q4净利润0.6亿,据此计算,Q1净利润环比增长366%。
【3连板苏州高新:联讯仪器股票价格波动对公司净利润影响较小】
苏州高新(600736.SH)发布股票交易风险提示公告称,2026年4月23日,苏州联讯仪器股份有限公司(简称“联讯仪器”)披露《首次公开发行股票科创板上市公告书》,于2026年4月24日在上海证券交易所科创板正式上市。公司通过间接参股公司苏州高新枫桥新兴产业投资有限公司、间接参股基金苏州金谷汇枫创业投资合伙企业(有限合伙)持有联讯仪器195.8857万股股份。经股权穿透计算,公司实际间接持有联讯仪器首次公开发行后总股本的比例为0.49%,持股比例极低,联讯仪器的股票价格波动对公司净利润的影响较小。
【海天瑞声:一季度净利润同比增长2161% 训练数据应用服务收入占比提升带动毛利率上升】
海天瑞声(688787.SH)公告称,2026年第一季度实现营业收入9677.93万元,同比增长38.63%;归属于上市公司股东的净利润为840.30万元,同比增长2161.14%。业绩变动主要系在AI应用爆发与数据要素产业化进程提速的双重因素驱动下,公司业绩增长势能强劲;传统训练数据业务依托全品类、规模化交付、高合规等优势保持稳健增长;ToG可信数据空间业务迎来里程碑式突破,成功与国家级数据标注试点城市达成深度合作;全球化布局进入集中收获期,东南亚数据交付基地产能爬坡完成;同时,具备较高毛利特征的训练数据应用服务收入占比提升带动毛利率上升。小财注:公司Q1净利润0.08亿,据2025年业绩快报估算,2025年Q4净利润0.1亿,据此计算,Q1净利润环比下降15%。
【生益电子:2025年净利润同比增长344% 拟10派6元】
生益电子(688183.SH)公告称,2025年实现营业收入94.94亿元,同比增长102.57%;归属于上市公司股东的净利润为14.73亿元,同比增长343.76%。公司拟向全体股东每10股派发现金红利6.00元(含税)。报告期内,加速落地AI服务器、OAM、UBB等高端产品布局并实现大规模量产,AI算力相关产品同比增长242%,推动了公司业绩的跨越式增长。HDI、光模块及软硬结合板等产品的产量与产值同比均大幅增长,利润贡献持续提升。小财注:公司Q4净利润3.58亿,Q3净利润5.84亿,据此计算,Q4净利润环比下降38%。
【星宸科技:一季度净利润同比增长330% 各条产品线出货量同比均保持稳定增长】
星宸科技(301536.SZ)公告称,2026年第一季度实现营业收入9.94亿元,同比增长49.35%;归属于上市公司股东的净利润为2.20亿元,同比增长330.29%。业绩变动主要系报告期内,上游存储供不应求、价格持续上行,公司通过合理传导成本、持续优化产品结构与客户结构,实现营业收入、归属于上市公司股东的净利润、归属于上市公司股东的扣除非经常性损益的净利润、基本每股收益和稀释每股收益均同比快速增长。报告期内,公司各条产品线出货量同比均保持稳定增长,各类端边侧AI应用场景具备确定性需求,业绩增长是价格传导叠加出货量同步提升共同驱动的价量齐升结果。小财注:公司Q1净利润2.2亿,2025年Q4净利润1.06亿,据此计算,Q1净利润环比增长107%。
【厦门钨业:第一季度净利润同比增长189% 硬质合金、电池材料、磁性材料等重点产品销量稳步增长】
厦门钨业(600549.SH)公告称,2026年第一季度实现营业收入157.43亿元,同比增长86.99%;归属于上市公司股东的净利润为11.07亿元,同比增长189.14%。业绩变动主要系报告期,公司积极应对钨、钴等主要原材料价格上涨,产业链各环节主要产品的售价实现有效联动提升,同时硬质合金、切削工具、电池材料、磁性材料等重点产品销量稳步增长,公司整体盈利得到显著提升。小财注:公司2025年Q4净利润5.28亿,据此计算,2026年Q1净利润环比增长109%。
【深南电路:第一季度净利润同比增长73% 主要系业务订单增加】
深南电路(002916.SZ)公告称,2026年第一季度实现营业收入65.96亿元,同比增长37.90%;归属于上市公司股东的净利润为8.50亿元,同比增长73.01%。业绩变动主要系业务订单增加影响。小财注:公司Q1净利润8.5亿,2025年Q4净利润9.5亿,据此计算,Q1净利润环比下降10%。
【三环集团:第一季度净利润同比增长48.48% MLCC产品客户认可度提升光通信行业需求增长】
三环集团(300408.SZ)公告称,2026年第一季度实现营业收入26.81亿元,同比增长46.25%;归属于上市公司股东的净利润为7.91亿元,同比增长48.48%。业绩变动主要系报告期内,受益于公司MLCC产品客户认可度持续提升以及光通信等行业需求增长,公司营业收入同比大幅增长。小财注:公司Q1净利润7.91亿,2025年Q4净利润6.6亿,据此计算,Q1净利润环比增长19%。
【大金重工:与欧洲船东签署船舶建造合同 合计总金额约40.58亿元】
大金重工(002487.SZ)公告称,公司近日与挪威某船东及希腊某船东下属子公司分别签署《散货船建造合同》。公司将为其设计、建造并交付共8艘210000DWT散货船,其中与挪威船东签订的合同金额约2.94亿美元(折合人民币约20.18亿元),与希腊船东签订的合同金额约2.97亿美元(折合人民币约20.40亿元),合计总金额约40.58亿元。上述船舶将于2028-2029年分批交付。该合同属于日常经营性合同,无需经董事会和股东会审议。合同履行预计对公司未来经营业绩产生积极影响,但存在实施周期长、外币结算及市场变化等风险。
【金山办公:第一季度净利润同比增长445% 对外投资基金项目产生较大投资收益】
金山办公(688111.SH)公告称,2026年第一季度实现营业收入16.13亿元,同比增长23.95%;归属于上市公司股东的净利润为21.95亿元,同比增长444.97%。业绩变动主要系本期公司部分对外投资基金项目产生较大投资收益所致。小财注:公司Q1净利润21.95亿,2025年Q4净利润6.58亿,据此计算,Q1净利润环比增长233%。
【云铝股份:第一季度净利润同比增长269% 铝价上涨盈利能力增强】
云铝股份(000807.SZ)公告称,2026年第一季度实现营业收入163.83亿元,同比增长13.68%;归属于上市公司股东的净利润为36.00亿元,同比增长269.45%。业绩变动主要系本报告期铝价上涨,公司营业收入增加;铝价上涨,成本下降,盈利能力增强所致。小财注:公司Q1净利润36.0亿,2025年Q4净利润16.57亿,据此计算,Q1净利润环比增长117%。
【维峰电子:拟1元受让关联方所持维泰精密36.25%股权 后者重点布局高速板端连接器】
维峰电子(301328.SZ)公告称,公司拟以1元的价格受让关联方欣睿合伙持有的东莞维泰精密技术有限公司(简称“维泰精密”)36.25%股权,并承担上述股权对应2,500万元注册资本的实缴义务。本次交易前,公司持有维泰精密7.25%股权;交易完成后,公司将持有维泰精密43.50%股权,成为其第一大股东。维泰精密在高速通讯连接器领域有深厚的技术沉淀,重点布局高速夹层连接器、PCIe插槽连接器等高速板端连接器,产品锚定服务器、数据中心等对高速信号传输有严苛要求的应用领域,其业务领域是公司新兴业务的战略发展方向。
【2连板杭电股份:第二大股东富春江通信集团及4位董高4月22日-4月23日合计减持615.6万股】
杭电股份(603618.SH)公告称,富春江通信集团于2026年4月22日通过大宗交易减持公司股份306万股,占公司总股本的0.4426%;2026年4月23日通过集中竞价方式减持公司股份153万股,占公司总股本的0.2213%,本次减持实施完毕。董事、高级管理人员华建飞、倪益剑、尹志平、胡建明4月22日-4月23日通过集中竞价合计减持156.6万股,减持计划实施完毕。
【2连板中新集团:第四大股东新工集团拟减持不超3%公司股份】
中新集团(601512.SH)公告称,股东新工集团计划于2026年4月29日至2026年7月29日期间,通过集中竞价和大宗交易方式减持公司股份不超过4496.67万股,即不超过公司总股本的3%。减持原因为盘活现有资产,优化资产结构,服务于集团整体战略。股份来源为公司首次公开发行前取得的股份。
【瀚蓝环境:拟购买高质量基金100%财产份额及粤丰环保7.22%股份 明起复牌】
瀚蓝环境(600323.SH)公告称,公司拟通过发行股份及支付现金方式,购买广东南海上市公司高质量发展股权投资基金合伙企业(有限合伙)100%财产份额及粤丰环保电力有限公司7.22%股份,并拟发行股份募集配套资金。本次交易完成后,公司将直接和间接持有上述标的100%权益。本次交易前,上市公司主营业务包括固废处理业务、能源业务、供水业务以及排水业务,本次交易标的粤丰环保的主营业务为垃圾焚烧发电、智慧城市环境卫生以及相关服务,通过本次交易,上市公司将实现对粤丰环保股权100%并表,并将有效提高业务协同整合效应,提升可持续发展能力、抗风险能力以及后续发展潜力。公司股票于4月24日开市起复牌。
【冀凯股份:预计2025年利润总额、净利润、扣非净利润均为负值且扣除后的营收低于3亿元 股票交易可能被实施退市风险警示】
冀凯股份(002691.SZ)公告称,公司预计2025年度经审计后的利润总额、净利润、扣除非经常性损益后的净利润均为负值,且扣除后的营业收入低于3亿元。根据《深圳证券交易所股票上市规则》相关规定,在公司2025年年度报告披露后,公司股票交易可能被深圳证券交易所实施退市风险警示(股票简称前冠以“*ST”字样)。
【九丰能源:拟投18.42亿元建设同位素产品项目 丰富特种气体产品结构服务光纤、半导体等领域】
九丰能源(605090.SH)公告称,公司控股子公司江西九丰稳同新材料有限公司拟对外投资建设某类同位素产品项目,项目总投资18.42亿元。本项目实施后,公司将进一步培育高壁垒的资源型产品,丰富公司特种气体客户所需的产品结构,并与公司现有其他特种气体产品(氦气、氢气及其他特燃特气等)形成互补、高效协同;同时,公司将在锚定的特燃特气客户领域基础上,进一步服务医疗与大健康、OLED、光纤、半导体等产业领域。
【晶合集成:拟使用不超过80亿元闲置自有资金进行现金管理】
晶合集成(688249.SH)公告称,拟使用不超过人民币80亿元的闲置自有资金进行现金管理,用于购买安全性高、流通性好、中低风险、稳健型金融机构产品。
【南大光电:第一季度净利润同比增长30% 先进前驱体、氢类特气业务盈利能力获得提升】
南大光电(300346.SZ)公告称,2026年第一季度实现营业收入6.62亿元,同比增长5.45%;归属于上市公司股东的净利润为1.24亿元,同比增长29.97%。业绩变动主要系先进前驱体、氢类特气业务品质管控与安全保障体系建设良好,盈利能力获得提升,驱动公司整体业绩稳健向好。其中,先进前驱体产品1-3月收入同比增长22%,毛利贡献同比增长23%,有力带动了公司半导体业务的核心增长。小财注:公司Q1净利润1.24亿,2025年Q4净利润0.19亿,据此计算,Q1净利润环比增长554%。
【中国电信:第一季度净利润同比下降17.08% 天翼云收入同比增长6.8%】
中国电信(601728.SH)公告称,2026年第一季度实现营业收入1313.94亿元,同比下降2.32%;归属于上市公司股东的净利润为73.50亿元,同比下降17.08%。报告期内,公司全面实施云改数转智惠战略,进一步加快向服务型、科技型、安全型企业转型,扎实推进降本增效,有力推动企业经营发展向新向优。5G网络用户数达到3.1亿户,渗透率提升至71.3%,手机上网总流量同比增长17.7%,手机上网DOU达到23GB,同比增长12.6%,千兆宽带用户渗透率约34%。天翼云收入同比增长6.8%,智能收入同比增长39.4%。小财注:公司Q1净利润73.5亿,2025年Q4净利润24.11亿,据此计算,Q1净利润环比增长204%。
【富瀚微:第一季度净利润同比增长481% 主要系市场需求同比增加】
富瀚微(300613.SZ)公告称,2026年第一季度实现营业收入5.59亿元,同比增长75.53%;归属于上市公司股东的净利润为8507.64万元,同比增长481.14%。业绩变动主要系市场需求同比增加,以及公司积极进行市场拓展和布局所致。小财注:公司Q1净利润0.85亿,2025年Q4净利润0.63亿,据此计算,Q1净利润环比增长35%。
【财信发展:同时触及实施退市风险警示和其他风险警示的情形 4月27日起简称变更为“*ST发展”】
财信发展(000838.SZ)公告称,公司2025年度经审计的期末归母净资产为-2.00亿元,扣非后净利润为-6.35亿元,扣除后营业收入为2.82亿元。因触及深交所上市规则相关规定,公司股票交易将被实施退市风险警示;同时,因最近三个会计年度扣非前后净利润孰低者均为负值,且审计报告带持续经营重大不确定性段落,将被实施其他风险警示。公司股票将于4月24日停牌一天,4月27日复牌并实施风险警示,股票简称由“财信发展”变更为“*ST发展”,日涨跌幅限制为5%。
投资&签约
【国轩高科:控股子公司与新智合能签署增资协议 共同投资用于新型锂离子电池(20GWh)智造基地项目】
国轩高科(002074.SZ)公告称,公司控股子公司江苏国轩拟通过增资扩股引入战略投资者南京六合区新智合能股权投资合伙企业。近日,公司与新智合能、江苏国轩在江苏南京签署增资协议及补充协议,控股股东与投资方计划向标的公司共同投资用于支持标的公司“新型锂离子电池(20GWh)智造基地项目”的项目建设,其中公司分两期投资3亿元,投资方分两期投资20亿元。公司放弃对此次增资的优先认购权。本次交易不涉及关联交易,不构成重大资产重组。增资完成后,江苏国轩仍为公司合并报表范围内子公司。此外,协议约定了2027年至2035年的业绩承诺及回购条款,若标的公司未实现合格IPO或业绩不达标等情形,投资方有权要求回购或现金补偿。
【厦门钨业:拟与马坑矿业签订钼精矿购销战略合作框架协议】
厦门钨业(600549.SH)公告称,公司拟与福建马坑矿业股份有限公司签订《钼精矿购销战略合作框架协议》。根据协议,马坑矿业将其生产的钼精矿产品全部销售给公司及公司权属企业,双方将开展长期合作。每年年初,双方另行签署年度购销合同,以中国联合钢铁网网上报价为依据商定结算价格,明确具体交易事项。鉴于马坑矿业为公司间接控股股东下属企业,本次交易构成关联交易。该事项旨在提升公司钼产业原料保障能力,定价公允,不影响公司独立性。本次交易尚需提交公司股东会审议。
增减持&回购
【君实生物:股东上海檀英及贺铭拟合计减持不超2.09%股份】
君实生物(688180.SH)公告称,股东上海檀英因基金期限与流动性资金安排,计划通过大宗交易方式减持不超过2053.38万股,占公司总股本的2%;股东贺铭因个人资金需求,计划通过集中竞价方式减持不超过88.26万股,占公司总股本的0.0860%。减持期间为自本公告披露之日起15个交易日后的三个月内。
【远东股份:控股股东拟合计减持不超3.00%公司股份】
远东股份(600869.SH)公告称,控股股东远东控股计划于2026年5月20日至2026年8月19日期间,通过大宗交易和集中竞价方式减持公司股份不超过6,658.05万股,即不超过公司总股本的3.00%。其中,大宗交易减持不超过2.00%,集中竞价减持不超过1.00%。减持原因为用于远东控股高质量发展需要。
经营&业绩
【商络电子:第一季度净利润同比增长600%】
商络电子(300975.SZ)公告称,2026年第一季度实现营业收入37.93亿元,同比增长106.11%;归属于上市公司股东的净利润为2.57亿元,同比增长600.35%。业绩变动主要系报告期内收入增长及合并广州立功电子科技有限公司所致。
【景嘉微:一季度净亏损5608.73万元】
景嘉微(300474.SZ)公告称,2026年第一季度实现营业收入8414.45万元,同比下降17.87%;归属于上市公司股东的净利润为-5608.73万元。业绩变动主要系本报告期公司产品收入较去年同期减少,导致对应的主营成本大幅减少;并表范围的增加及子公司业务规模扩大所致销售费用、管理费用及研发费用增加;以及应收款项导致的信用减值损失增加所致。
【中微半导:一季度净利润同比增长48.89% 产品量价齐升】
中微半导(688380.SH)公告称,2026年第一季度实现营业收入3.25亿元,同比增长57.47%;归属于上市公司股东的净利润为5124.84万元,同比增长48.89%。报告期内,受上游产能供给不足影响,公司产品出现缺货现象,产品量价齐升。营业收入增长主要系出货量提升和产品结构优化,本期出货量约12亿颗,较上年度同期增加3.2亿颗,同比增长约38%,其中单品价值较高的MO、M0+系列产品增长约48%,超过公司产品整体增长率;毛利率提升主要受供求关系影响带来的产品提价效应,上游产能紧张导致公司产品结构性供不应求、未交订单增多,传导至销售端推动产品售价上涨,此外因公司前期进行的战略性备货延迟了成本上涨压力,进一步支撑了毛利率提升。小财注:公司Q1净利润0.51亿,2025年Q4净利润1.32亿,据此计算,Q1净利润环比下降61%。
【利欧股份:预计2025年净利润3000万元-4500万元】
利欧股份(002131.SZ)发布2025 年度业绩预告修正公告,最新预计2025年归属于上市公司股东的净利润为3000万元-4500万元。上年同期亏损2.59亿元。业绩变动原因系公司对相关参股公司长期股权投资重新测算,基于谨慎性原则计提了相应资产减值准备,导致净利润较前次预告大幅下调。小财注:公司Q4净利润预计亏损5.44亿-亏损5.59亿,Q3净利润1.11亿,据此计算,Q4净利润预计环比由盈转亏。
【润和软件:一季度归母净利润7725.67万元 同比增长147.62%】
润和软件(300339.SZ)公告称,2026年第一季度实现营业收入9.17亿元,同比增长10.21%;归属于上市公司股东的净利润为7725.67万元,同比增长147.62%。业绩变动主要系报告期内参股公司润芯微智能科技股份有限公司增资扩股公允价值增加,本公司相应确认的公允价值变动收益增加所致。小财注:公司Q1净利润0.77亿,2025年Q4净利润0.18亿,据此计算,Q1净利润环比增长319%。
【欣旺达:第一季度净利润同比下降70.49%】
欣旺达(300207.SZ)公告称,2026年第一季度实现营业收入161.16亿元,同比增长31.14%;归属于上市公司股东的净利润为1.14亿元,同比下降70.49%。业绩变动主要系电动汽车类电池收入增长所致。
【欣旺达:2025年净利润10.57亿元 同比下降27.99%】
欣旺达(300207.SZ)发布2025年年度报告,实现营业收入632.46亿元,同比增长12.90%;归属于上市公司股东的净利润为10.57亿元,同比下降27.99%。公司拟向全体股东每10股派发现金红利0.90元(含税),送红股0股,不以资本公积金转增股本。小财注:公司Q4净利润-3.48亿,Q3净利润5.5亿,据此计算,Q4净利润环比由盈转亏。
【歌尔股份:2025年净利润39.40亿元 同比增长47.85%】
歌尔股份(002241.SZ)发布2025年年度报告,实现营业收入965.50亿元,同比下降4.36%;归属于上市公司股东的净利润为39.40亿元,同比增长47.85%。公司拟向全体股东每10股派发现金红利2.00元(含税),送红股0股,不以公积金转增股本。小财注:公司Q4净利润13.53亿,Q3净利润11.71亿,据此计算,Q4净利润环比增长15%。
【歌尔股份:一季度净利润同比增长7.28%】
歌尔股份(002241.SZ)公告称,2026年第一季度实现营业收入186.59亿元,同比增长14.44%;归属于上市公司股东的净利润为5.03亿元,同比增长7.28%。
【欧科亿:一季度净利润同比增长2560% 主要原材料涨价公司产品量价齐升】
欧科亿(688308.SH)公告称,2026年第一季度实现营业收入6.44亿元,同比增长113.49%;归属于上市公司股东的净利润为2.04亿元,同比增长2560.71%。业绩变动主要系主要原材料涨价,且公司产品量价齐升所致;产品毛利率提升及上年同期基数较低所致。小财注:公司Q1净利润2.04亿,据2025年业绩快报估算,2025年Q4净利润0.53亿,据此计算,Q1净利润环比增长286%。
【中国铝业:第一季度净利润同比增长56.35%】
中国铝业(601600.SH)公告称,2026年第一季度实现营业收入584.94亿元,同比增长4.85%;归属于上市公司股东的净利润为55.27亿元,同比增长56.35%。业绩变动主要系公司狠抓极致经营管理,深挖全面降本增效,实现产品利润同比增加。
【冠豪高新:第一季度净利润同比增长27725.76%】
冠豪高新(600433.SH)公告称,2026年第一季度实现营业收入17.24亿元,同比增长10.74%;归属于上市公司股东的净利润为1.80亿元,同比增长27725.76%。业绩变动主要系本期新增应收土地使用权被收回补偿款项事项,净利润增加。小财注:公司Q1净利润1.8亿,2025年Q4净利润-2.09亿,据此计算,Q1净利润环比扭亏为盈。
【宝丰能源:第一季度净利润36.61亿元 同比增长50.23%】
宝丰能源(600989.SH)公告称,2026年第一季度实现营业收入132.37亿元,同比增长22.90%;归属于上市公司股东的净利润为36.61亿元,同比增长50.23%。业绩变动主要系本年内蒙烯烃项目达产,烯烃产品产销量同比增加所致。小财注:公司Q1净利润36.61亿,2025年Q4净利润24.0亿,据此计算,Q1净利润环比增长52%。
【华锐精密:一季度净利润同比增长499% 主要原材料碳化钨价格持续上涨背景下产品量价齐升】
华锐精密(688059.SH)公告称,2026年第一季度实现营业收入4.18亿元,同比增长88.26%;归属于上市公司股东的净利润为1.75亿元,同比增长499.47%。业绩变动主要系报告期内,在主要原材料碳化钨价格持续上涨的背景下,公司依托资金与规模双重优势,产品整体实现量价齐升;以及公司营业收入增长、毛利率提升、伴随营业收入增长带来的规模效应使得期间费率有所下降所致。小财注:公司Q1净利润1.75亿,2025年Q4净利润0.49亿,据此计算,Q1净利润环比增长256%。
融资&定增
【沃尔核材:拟分拆控股子公司上海科特至北交所上市】
沃尔核材(002130.SZ)公告称,公司第八届董事会第七次会议审议通过多项议案。同意控股子公司上海科特新材料股份有限公司申请向不特定合格投资者公开发行股票并在北京证券交易所上市,该事项尚需提交股东会审议。
其他
【三安光电:控股股东所持股份被轮候冻结】
三安光电(600703.SH)公告称,公司收到间接控股股东福建三安集团有限公司通知,其及控股股东厦门三安电子有限公司所持公司股份被轮候冻结。本次轮候冻结股份合计约43.38亿股,占两家股东所持股份数的303.72%,占公司总股本的86.95%。冻结原因涉及股权转让纠纷及执行公证债权文书案。截至公告日,上述两股东累计被司法冻结股份约占其持股的100%,累计被轮候冻结股份占其持股的459.69%。控股股东表示,其与公司在资产、业务、财务等方面保持独立,不存在侵害上市公司利益情形。目前公司生产经营正常,该事项暂不会对控制权产生重大影响,但若未妥善解决,存在影响控制权稳定的风险。
>>>查看更多:股市要闻