
今日聚焦
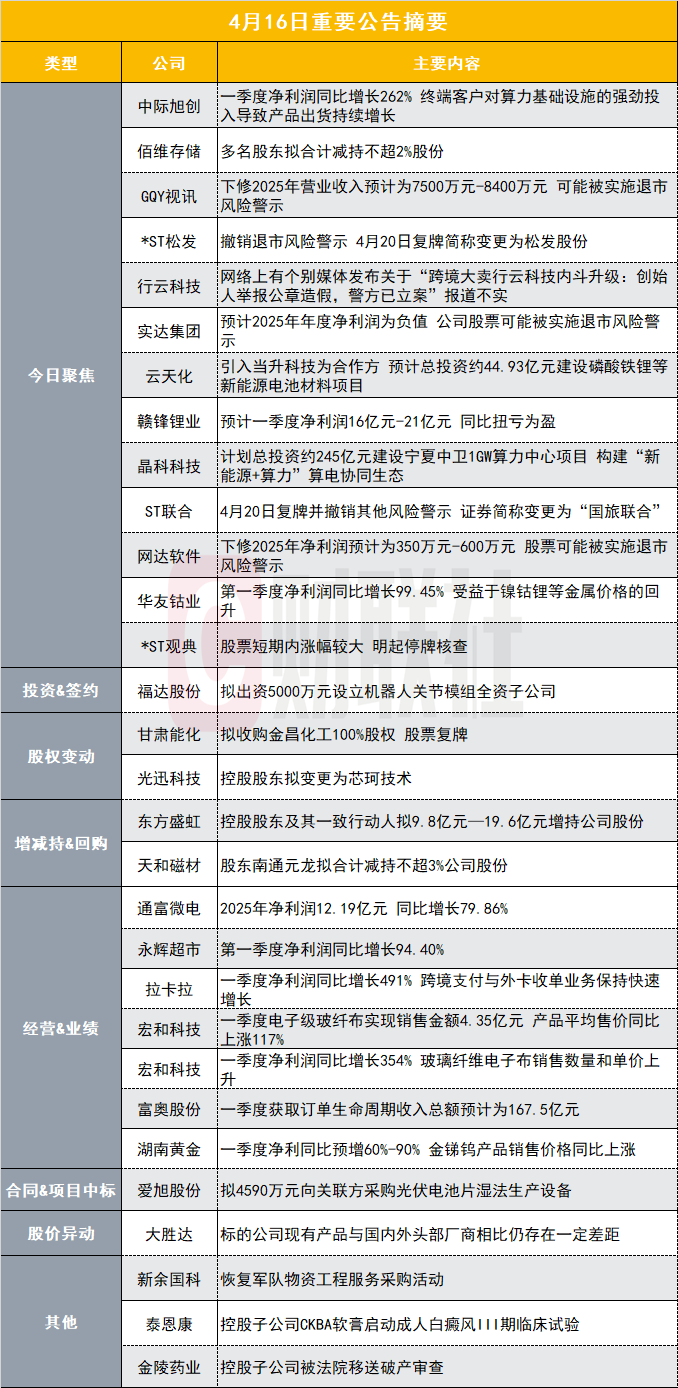
【中际旭创:一季度净利润同比增长262% 终端客户对算力基础设施的强劲投入导致产品出货持续增长】
中际旭创(300308.SZ)公告称,2026年第一季度实现营业收入194.96亿元,同比增长192.12%;归属于上市公司股东的净利润为57.35亿元,同比增长262.28%。业绩变动主要系受益于终端客户对算力基础设施的强劲投入,公司产品出货持续增长。小财注:公司Q1净利润57.35亿,2025年Q4净利润36.65亿,据此计算,Q1净利润环比增长56%。
【佰维存储:多名股东拟合计减持不超2%股份】
佰维存储(688525.SH)公告称,股东孙静、深圳佰盛、深圳佰泰、深圳泰德盛、深圳方泰来计划减持公司股份。其中,孙静拟减持不超过470.84万股(占总股本1.00%);深圳佰盛拟减持不超过52.32万股(0.11%);深圳佰泰拟减持不超过209.26万股(0.44%);深圳泰德盛拟减持不超过73.24万股(0.16%);深圳方泰来拟减持不超过136.02万股(0.29%)。减持方式为集中竞价和大宗交易,期间为2026年5月14日至2026年8月13日,原因均为资金需求。
【GQY视讯:下修2025年营业收入预计为7500万元-8400万元 可能被实施退市风险警示】
GQY视讯(300076.SZ)公告称,预计2025年度归属于上市公司股东的净利润为亏损6000万元至亏损9000万元。业绩变动原因系子公司不纳入合并报表范围及部分业务由总额法调整为净额法核算,导致营业收入修正为7500万元-8400万元,扣除后营业收入低于1亿元。公司预计2025年度经审计的利润总额、净利润、扣除非经常性损益后的净利润三者孰低为负值,且扣除后的营业收入低于1亿元。根据规定,在披露2025年年度报告后,公司股票交易可能被深圳证券交易所实施退市风险警示(股票简称前冠以“*ST”字样)。
【通富微电:2025年净利润12.19亿元 同比增长79.86%】
通富微电(002156.SZ)发布2025年年度报告,实现营业收入279.21亿元,同比增长16.92%;归属于上市公司股东的净利润为12.19亿元,同比增长79.86%。公司拟以总股本1,517,596,912股为基数,向全体股东每10股派发现金红利0.81元(含税),不送红股,不以公积金转增股本。
【永辉超市:第一季度净利润同比增长94.40%】
永辉超市(601933.SH)公告称,2026年第一季度实现营业收入133.67亿元,同比下降23.53%;归属于上市公司股东的净利润为2.87亿元,同比增长94.40%。利润相关指标上涨的主要原因是一方面截止2026年3月公司完成了327家门店的调改优化,淘汰关闭了626家尾部店,完善了门店布局;另一方面,公司供应链改革初见成效,随着商品力的提升以及自有品牌销售占比逐步增加,毛利率较上年同期增长1.27%,以上两个方面综合影响使得公司盈利水平有所提升。小财注:永辉超市2025年Q4净亏损18.43亿元。
【*ST松发:撤销退市风险警示 4月20日复牌简称变更为松发股份】
*ST松发(603268.SH)公告称,公司股票将于4月17日停牌一天,自4月20日起复牌交易并撤销退市风险警示。证券简称由“*ST松发”变更为“松发股份”,证券代码仍为603268,股票价格的日涨跌幅限制由5%变为10%。此前,公司因2024年度财务指标触及规定被实施退市风险警示。经审计,公司2025年度实现营收216.39亿元,净利润26.55亿元,扣非净利润20.33亿元,年末归母净资产94.52亿元。鉴于导致退市风险警示的情形已消除,且会计师事务所出具标准无保留意见审计报告,上交所同意公司撤销退市风险警示申请。
【拉卡拉:一季度净利润同比增长491% 跨境支付与外卡收单业务保持快速增长】
拉卡拉发布一季报,公司2026年一季度实现营业收入16.14亿元,同比增长24.2%;归母净利润5.95亿元,同比增长490.97%。报告期内,公司主营业务呈现向好态势。境内综合收单交易金额实现1.12万亿元,同比增长14%。跨境支付与外卡收单业务保持快速增长,服务商户数量分别同比增长62%和37%,交易金额同比增长39%和98%。小财注:公司Q1净利润5.95亿元,2025年Q4净利润8.32亿元,据此计算,Q1净利润环比下降28.49%。
【行云科技:网络上有个别媒体发布关于“跨境大卖行云科技内斗升级:创始人举报公章造假,警方已立案”报道不实】
行云科技(300209.SZ)公告称,公司于近日关注到网络上有个别媒体发布了关于“跨境大卖行云科技内斗升级:创始人举报公章造假,警方已立案”的报道。针对相关不实报道及误导性信息,公司已采取必要法律及应对措施,将依法追究相关主体的法律责任,维护公司及全体投资者的合法权益。
【实达集团:预计2025年年度净利润为负值 公司股票可能被实施退市风险警示】
实达集团(600734.SH)公告称,预计2025年度实现归属于母公司所有者的净利润约-1.2亿元至-1.8亿元,实现归属于母公司所有者的扣除非经常性损益后的净利润约-1.16亿元至-1.74亿元。预计2025年实现营业收入约8000万元至1亿元,扣除与主营业务无关的业务收入和不具备商业实质的收入后的营业收入8000万元至1亿元。公司股票可能被实施退市风险警示。
【云天化:引入当升科技为合作方 预计总投资约44.93亿元建设磷酸铁锂等新能源电池材料项目】
云天化(600096.SH)公告称,公司引入当升科技为合作方,共同推进新能源电池正极材料项目建设。当升科技拟受让浙江友山持有的控股子公司聚能新材49%股权及参股公司友天科技51%股权,公司放弃优先认购权。交易完成后,聚能新材将投资建设20万吨/年高性能磷酸铁新材料前驱体项目,预计总投资18.39亿元;友天科技将投资建设15万吨/年磷酸铁锂项目,预计总投资26.54亿元。两项目总投资合计约44.93亿元。本次投资不构成关联交易及重大资产重组,旨在发挥公司磷资源优势,完善新能源产业链布局。
【赣锋锂业:预计一季度净利润16亿元-21亿元 同比扭亏为盈】
赣锋锂业(002460.SZ)公告称,预计一季度净利润16亿元-21亿元,上年同期亏损3.6亿元;本报告期内,受益于全球新能源产业快速发展,下游客户对锂盐的需求强劲增长,公司锂盐产品的销售价格较上年同期有较大幅度上涨,此外随着公司锂资源项目的产能释放,公司成本结构不断优化。加之动力电池及储能市场持续增长,锂电池板块产销量明显提升。小财注:公司Q1净利润预计16.0亿-21.0亿,2025年Q4净利润15.87亿,据此计算,Q1净利润预计环比变动0%-32%。
【3天2板晶科科技:计划总投资约245亿元建设宁夏中卫1GW算力中心项目 构建“新能源+算力”算电协同生态】
晶科科技(601778.SH)公告称,公司与中卫市人民政府签署《投资协议》,就宁夏中卫1GW算力中心项目达成合作意向。该项目计划总投资约245亿元,占地约800亩,计划部署机柜约5万架,分三期建设。公司作为投资主体,将牵头推进前期工作并引入战略合作方共同投资。本项目旨在构建“新能源+算力”算电协同生态,推动公司向绿色算力与综合能源服务商转型。鉴于项目投资规模较大且尚需取得国家核准、落实土地及引入合作方等前置条件,最终方案存在重大调整或终止的可能,对公司当期财务状况不构成重大影响。
【ST联合:4月20日复牌并撤销其他风险警示 证券简称变更为“国旅联合”】
ST联合(600358.SH)公告称,公司股票将于4月17日停牌一天,自4月20日起复牌交易并撤销其他风险警示。撤销后,公司A股证券简称由“ST联合”变更为“国旅联合”,证券代码仍为“600358”。公司股票将转出风险警示板交易,日涨跌幅限制由5%变为10%。此前,因收到证监会江西监管局行政处罚决定书,公司股票于2025年3月18日起被实施其他风险警示。鉴于处罚决定已满12个月,公司已完成相关年度财务报告追溯重述,且不涉及投资者索赔及计提预计负债等事项,符合撤销条件。上交所已于4月16日同意撤销公司股票其他风险警示。
【网达软件:下修2025年净利润预计为350万元-600万元 股票可能被实施退市风险警示】
网达软件(603189.SH)公告称,预计2025年年度实现归属于母公司所有者的净利润为350万元至600万元。此前为预计2025年年度实现归属于母公司所有者的净利润为1050万元至1550万元。经财务部门再次测算,预计2025年年度实现营收2.5亿元至2.6亿元,低于3亿元;预计扣非后净利润为-250万元至-100万元。公司股票可能被实施退市风险警示(冠以“*ST”字样)。若触及该情形,公司股票将于2025年年度报告披露日起开始停牌,并在停牌后5个交易日内被实施退市风险警示。公司提醒投资者注意投资风险,具体数据以正式披露的经审计年报为准。
【宏和科技:一季度电子级玻纤布实现销售金额4.35亿元 产品平均售价同比上涨117%】
宏和科技(603256.SH)公告称,公司披露2026年第一季度主要经营数据。2026年1-3月,公司电子级玻璃纤维布产量为4,688.10万米,销量为4,449.00万米,实现营业收入43,496.74万元(约4.35亿元)。价格方面,该产品平均售价由去年同期的4.51元/米上涨至9.78元/米,涨幅达116.85%。原材料方面,主要原料电子级玻璃纤维纱平均进价由17.56元/Kg上涨至53.83元/Kg,涨幅为206.55%。
【东方盛虹:控股股东及其一致行动人拟9.8亿元—19.6亿元增持公司股份】
东方盛虹(000301.SZ)公告称,公司控股股东江苏盛虹科技股份有限公司及其一致行动人盛虹苏州(集团)有限公司基于对公司未来持续稳定发展的坚定信心及对公司长期投资价值的认可,同时为提振投资者信心,计划6个月内,以集中竞价、大宗交易等方式增持公司A股股份,合计增持金额不低于9.8亿元,不超过19.6亿元。此次增持计划不设定价格区间。
【宏和科技:一季度净利润同比增长354% 玻璃纤维电子布销售数量和单价上升】
宏和科技(603256.SH)公告称,2026年第一季度实现营业收入4.42亿元,同比增长79.72%;归属于上市公司股东的净利润为1.40亿元,同比增长354.22%。业绩变动主要系本期普通E玻璃纤维电子布销售数量和单价上升以及特种电子布销售数量增加,导致营业收入增加,净利润增加,每股收益和加权平均收益率增加。小财注:公司Q1净利润1.4亿,2025年Q4净利润0.63亿,据此计算,Q1净利润环比增长122%。
【富奥股份:一季度获取订单生命周期收入总额预计为167.5亿元】
富奥股份(000030.SZ)公告称,公司2026年第一季度合并口径新增订单85项,按客户规划产量计算,获取订单生命周期收入总额预计为167.5亿元。其中,传统市场以外订单收入占比52.5%,新能源类订单占比66.3%。主要客户包括一汽大众、赛力斯汽车、奇瑞汽车等,其中一汽大众项目预计生命周期收入63亿元。公司在重点战略领域取得突破,首次获得一汽丰田底盘总成产品订单及吉利A点底盘项目订单,进一步拓展了赛力斯电控减振器及蔚来汽车底盘产品系列。
【华友钴业:第一季度净利润同比增长99.45% 受益于镍钴锂等金属价格的回升】
华友钴业(603799.SH)公告称,2026年第一季度实现营业收入258.04亿元,同比增长44.62%;归属于上市公司股东的净利润为24.97亿元,同比增长99.45%。业绩变动主要系产品销量增加及金属价格回升所致,以及主要受益于镍、钴、锂等金属价格的回升及公司产业一体化经营优势的持续释放。小财注:公司Q1净利润24.97亿,2025年Q4净利润18.94亿,据此计算,Q1净利润环比增长31%。
【湖南黄金:一季度净利同比预增60%-90% 金锑钨产品销售价格同比上涨】
湖南黄金(002155.SZ)公告称,预计2026年第一季度归属于上市公司股东的净利润为5.32亿元-6.31亿元,比上年同期增长60.00%-90.00%。报告期内,业绩上涨主要是公司金、锑、钨产品销售价格同比上涨。小财注:公司Q1净利润预计5.32亿-6.31亿,2025年Q4净利润4.59亿,据此计算,Q1净利润预计环比变动15%-37%。
【新余国科:恢复军队物资工程服务采购活动】
新余国科(300722.SZ)公告称,公司2024年4月16日披露,公司因在特定项目采购活动中存在违规行为,被给予2年内禁止参加全军物资工程服务采购活动的处理。上述为期两年的处理决定期限已届满。经查询军队采购网公示信息,公司已被从军队采购失信名单中移除,现可恢复参加全军物资工程服务采购活动的资格。在上述禁止参加军队采购活动的两年期间内,此部分受限业务在公司整体营业收入中占比较小,2021年至2023年相关收入占公司主营业务收入的比例每年均未超过1.5%,因此该事项未对公司整体经营业绩构成重大影响。
【甘肃能化:拟收购金昌化工100%股权 股票复牌】
甘肃能化(000552.SZ)公告称,公司拟通过发行股份及支付现金的方式购买甘肃能源化工投资集团有限公司持有的甘肃能化金昌能源化工开发有限公司100%股权,并拟向不超过35名特定投资者发行股份募集配套资金。标的公司主营尿素、液氨生产与销售,本次交易构成关联交易,旨在解决同业竞争、发挥协同效应。截至预案签署日,标的资产审计、评估工作尚未完成,交易价格尚未确定。公司证券将于2026年4月17日(星期五)开市起复牌。
【3连板*ST观典:股票短期内涨幅较大 明起停牌核查】
*ST观典(688287.SH)公告称,公司股票短期内涨幅较大,公司就股票交易情况进行停牌核查。公司股价自2026年4月14日以来连续3个交易日涨停,鉴于公司存在重大退市风险,投资者较为关注,为维护投资者利益,公司将就股票交易情况进行核查。经向上海证券交易所申请,公司股票自2026年4月17日(星期五)开市起停牌,自披露核查公告后复牌,预计停牌时间不超过3个交易日。公司提醒广大投资者注意二级市场交易风险。
投资&签约
【福达股份:拟出资5000万元设立机器人关节模组全资子公司】
福达股份(603166.SH)公告称,公司拟出资5000万元设立全资子公司桂林福达机器人关节模组有限公司。同时,拟以全资子公司平湖福达驱动科技有限公司为主体,投资建设新能源汽车电驱齿轮系统数智化制造建设项目、精密减速器数智化制造建设项目,预计投资金额分别为5亿元和2.53亿元。
股权变动
【光迅科技:控股股东拟变更为芯珂技术】
光迅科技(002281.SZ)公告称,公司收到实际控制人中国信科集团通知,拟将控股股东烽火科技持有的2.91亿股公司股份(占总股本36.13%)无偿划转至芯珂技术。本次划转完成后,公司控股股东将由烽火科技变更为芯珂技术,实际控制人仍为中国信科集团,未发生变化。本次划转符合《上市公司收购管理办法》相关规定,可免于发出要约。截至目前,本次划转事项尚未签署相关协议,尚需办理相关法律手续,存在不确定性。此次变更不会对公司的正常生产经营造成不利影响,不存在损害公司及中小股东利益的情形。公司将根据进展情况及时履行信息披露义务。
【长江通信:烽火科技拟将17.20%股份无偿划转至芯珂技术】
长江通信(600345.SH)公告称,公司收到间接控股股东中国信科集团通知,拟将烽火科技持有的公司56,682,297股A股股份(占总股本17.20%)无偿划转至芯珂技术。本次划转完成后,烽火科技不再直接持有公司股份,芯珂技术将持有上述股份。本次划转不会导致公司控股股东及实际控制人发生变更,公司直接控股股东仍为电信一所,间接控股股东仍为中国信科集团,实际控制人仍为国务院国资委。截至公告披露日,本次划转事项尚未签订协议,尚需办理相关法律手续,股权划转时间存在不确定性。本次划转不影响公司控股权稳定性,不会对正常生产经营造成不利影响。
【创源股份:拟收购酷乐潮玩旗下标的公司90%股权】
创源股份(300703.SZ)公告称,公司拟与宁波酷乐潮玩及其实际控制人邬胜峰签订《投资意向协议》,受让后者新设的浙江创酷未来文化创意有限公司90%股权。标的公司将装入30家以上酷乐潮玩体系内成熟门店的经营性资产及团队。交易定价以标的公司2025年度经审计模拟合并净利润的8倍市盈率为基准,且承诺该年度净利润不少于1000万元。为表达合作诚意,公司拟支付股权转让意向金3000万元。创酷未来核心业务为潮流玩具与文创杂货的线下零售运营。
增减持&回购
【天和磁材:股东南通元龙拟合计减持不超3%公司股份】
天和磁材(603072.SH)公告称,股东南通元龙创业投资合伙企业(有限合伙)因自身经营发展需要,计划自本公告披露之日起15个交易日后的任意连续90个自然日内通过集中竞价交易方式减持不超过264.28万股(占总股本1%);自本公告披露之日起3个交易日后的任意连续90个自然日内通过大宗交易方式减持不超过528.56万股(占总股本2%)。本次合计计划减持不超过792.84万股,即不超过公司股份总数的3%。
经营&业绩
【合盛硅业:2025年净亏损29.91亿元 同比转亏】
合盛硅业(603260.SH)发布2025年年度报告,实现营业收入204.99亿元,同比下降23.20%;归属于上市公司股东的净利润为-29.91亿元,较2024年净利润17.40亿元由盈转亏。公司2025年度拟不进行利润分配,也不进行资本公积金转增股本。
【晶科能源:晶科能源控股一季度预计组件出货量在13吉瓦到14吉瓦之间】
晶科能源(688223.SH)公告称,公司自愿披露间接控股股东晶科能源控股有限公司(JKS)业绩及预测。晶科能源控股2025年四季度太阳能组件出货量达24,204兆瓦,环比增长20.9%,同比下降4.0%。2025年四季度收入达175.1亿元人民币(25.0亿美元),环比增长8.3%,同比下降15.2%。环比增长主要由于太阳能组件出货量的增长,同比下降主要是由于太阳能组件平均销售价格的下降。2025年太阳能组件年度出货量达86,056兆瓦,同比下降7.3%。2025年总收入655.0亿元人民币(93.7亿美元),同比下降29.0%。总收入下降主要是由于太阳能组件平均销售价格的下降。晶科能源控股2026年第一季度预计组件出货量在13吉瓦到14吉瓦之间,2026年全年预计组件出货量在75吉瓦至85吉瓦之间。
【株冶集团:一季度净利润同比增长313%】
株冶集团(600961.SH)公告称,2026年第一季度实现营业收入70.08亿元,同比增长45.90%;归属于上市公司股东的净利润为11.44亿元,同比增长313.00%。业绩变动主要系稀贵金属和硫酸价格上涨,收入增加,创效增加。
【威孚高科:2025年净利润同比下降35.63% 拟10派7元】
威孚高科(000581.SZ)发布2025年年度报告,实现营业收入120.24亿元,同比增长7.67%;归属于上市公司股东的净利润为10.68亿元,同比下降35.63%。公司拟以966,785,693股为基数,向全体股东每10股派发现金红利7.00元(含税),送红股0股,不以公积金转增股本。小财注:公司Q4净利润-0.84亿,Q3净利润4.5亿,据此计算,Q4净利润由盈转亏。
【三七互娱:2025年度净利润29亿元 同比增长8.50%】
三七互娱(002555.SZ)公告称,公司发布2025年年度报告,实现营业收入159.66亿元,同比下降8.46%;归属于上市公司股东的净利润为29.00亿元,同比增长8.50%。公司拟向全体股东每10股派发现金红利4.00元(含税),送红股0股,不以公积金转增股本。小财注:公司Q4净利润5.56亿,Q3净利润9.44亿,据此计算,Q4净利润环比下降41%。
【海通发展:第一季度净利润同比增长211.06%】
海通发展(603162.SH)公告称,2026年第一季度实现营业收入13.43亿元,同比增长66.69%;归属于上市公司股东的净利润为2.10亿元,同比增长211.06%。业绩变动主要系本期租金水平相比去年同期上升,灵活摆位实现业务增益,同时相较上年同期运力增长,共同驱动收入大幅增长;以及本期租金水平相比去年同期上升,运力规模增长,同时公司通过精细化管理有效管控成本规模,推动利润大幅增长所致。小财注:公司Q1净利润2.1亿,2025年Q4净利润2.12亿,据此计算,Q1净利润环比下降0%。
合同&项目中标
【爱旭股份:拟4590万元向关联方采购光伏电池片湿法生产设备】
爱旭股份(600732.SH)公告称,公司下属子公司山东爱旭拟与关联方苏州普伊特签署《设备采购合同》,向其采购光伏电池片湿法生产设备共计6套(10台),合同总金额为4,590.00万元(含税)。本次交易旨在满足济南基地最新一代ABC技术工艺的生产需要。该关联交易已经公司第十届董事会第四次会议审议通过,关联董事陈刚回避表决。除本次交易外,最近十二个月内公司与同一关联方累计发生关联交易共13笔,总金额1.71亿元。本次交易不构成重大资产重组,对公司当期业绩不构成重大影响。
【天成自控:获国内头部某汽车企业乘用车座椅总成项目定点】
天成自控(603085.SH)公告称,公司近日收到国内头部某汽车企业乘用车座椅总成项目的定点通知,公司被确定为该客户某乘用车座椅总成项目的定点供应商。根据客户规划,项目预计2026年8月开始量产,项目生命周期5年,预计项目周期内配套乘用车总量为10万辆。
股价异动
【2连板大胜达:标的公司现有产品与国内外头部厂商相比仍存在一定差距】
大胜达(603687.SH)公告称,公司股票于4月15日及16日连续两个交易日内日收盘价涨幅偏离值累计超过20%,属于股票交易异常波动。公司于2026年3月18日召开第四届董事会第三次会议,审议通过《关于公司购买资产及与关联方共同对外投资的议案》,该事项尚需提交公司2026年第二次临时股东会审议,存在以下主要风险:第一,标的公司投资风险:标的公司主营业务为图形处理器的设计研发与销售,当前国内外图形处理器赛道参与者众多,市场竞争日趋激烈,标的公司现有产品与国内外头部厂商相比仍存在一定差距。若未来标的公司无法在技术研发、产品性能或客户拓展上保持竞争力,可能面临研发投入压力加大、客户拓展不及预期、市场份额被稀释等风险,进而对其未来盈利预期及长期发展带来不确定性。第二,标的公司经营与财务风险:标的公司目前处于亏损状态且截至2025年末净资产为负,资产负债率超过100%。若未来经营未达预期或融资环境发生变化,可能面临一定的偿债压力。同时,公司对本次投资标的拟采用权益法核算,若标的公司未来经营持续亏损,公司将按持股比例确认投资损失,从而可能对公司整体经营业绩产生不利影响。
其他
【泰恩康:控股子公司CKBA软膏启动成人白癜风III期临床试验】
泰恩康(301263.SZ)公告称,公司控股子公司博创园就CKBA软膏治疗成人白癜风的III期临床试验,已完成与国家药监局药品审评中心的会议沟通,将正式启动该确证性III期临床试验。CKBA软膏为化学药品1类创新药,是全球首个靶向T细胞脂肪酸代谢通路的创新小分子免疫调节剂,适应症为18-65岁非节段型白癜风患者。本次试验由杭州市第三人民医院许爱娥担任主要研究者。此外,该药儿童白癜风及玫瑰痤疮适应症分别处于II期临床筹备及IIa期临床阶段。公司提示,创新药研发存在周期长、投入大及结果不确定等风险,本次事项对短期财务状况无重大影响。
【金陵药业:控股子公司被法院移送破产审查】
金陵药业(000919.SZ)公告称,公司近日收到控股子公司南京金鼓医院管理有限公司转来的法院文书,其作为被执行人的执行案件已移送南京市玄武区人民法院进行破产审查,法院已依法登记立案。若未在法定期限内提出异议,法院将于2026年4月20日随机摇号指定管理人。鉴于金鼓公司已全面停止经营,且公司此前已审议通过解散清算该子公司的议案,公司不存在为其提供担保或财务资助情形。金鼓公司将从法院裁定破产、管理人接管日起,不再纳入公司财务报表合并范围。本次事项不会对公司整体业务发展、生产经营及财务状况产生重大影响。
【西部黄金:停产子公司恢复生产的时间尚不确定 将对公司利润产生一定不利影响】
西部黄金(601069.SH)公告称,公司全资子公司哈密金矿已完成新采矿证办理,正开展初步设计等工作,计划2026年9月底完成,后续开展基建并恢复生产;宏发铁合金检修已完成,但因硅锰合金价格低迷导致成本倒挂,暂无复工复产计划;新疆美盛受强降雪及雪崩风险影响,道路清雪及电力恢复进度缓慢,预计还需停产50天。2025年,上述三家子公司营收占公司总营收比例分别为0.15%、1.40%和12.44%,净利润占比分别为0.89%、-12.63%和38.07%。子公司继续停产事项将对公司现金流和经营性利润产生一定不利影响,上述停产子公司恢复生产的时间尚不确定,对公司的影响尚无法准确估计。
>>>查看更多:股市要闻