10月29日,吉华集团(603980)发布公告称,已就信托产品兑付纠纷正式起诉陆家嘴国际信托有限公司(下称“陆家嘴信托”),涉案金额高达6157.4万元。目前,上海市浦东新区人民法院已受理此案但尚未开庭。

这场看似普通的营业信托纠纷背后,牵扯出一款规模庞大的信托产品——“华鼎18号”的系列违规操作。
诉讼的起源
从公告来看,吉华集团与陆家嘴信托的纠纷源于2021年的一笔投资,吉华集团出资5000万元购买了《陆家嘴信托-华鼎18号集合资金信托计划》,该产品预期年化收益率为7.10%,到期日为2022年12月15日。但直到产品持有期届满,吉华集团未能收到投资本金及部分理财收益。
事实上,早在2022年12月21日,吉华集团就曾披露《关于购买信托产品进展情况暨延期兑付公告》,对该产品的逾期情况进行了说明。
吉华集团在诉讼中主张,陆家嘴信托作为受托人,在管理信托财产期间未恪尽职守,未履行诚实、信用、谨慎、有效管理的基本义务,其行为存在“严重违背管理职责、处理信托事务不当”的情形,直接导致公司的投资本金及收益无法收回。根据吉华集团公布的诉讼请求,其索赔金额包括四大部分:其一是投资本金损失的5000万元,其二是投资收益损失,以本金为基数,按年利率7.1%标准计算,暂计至2025年10月21日为1156.4万元,其三是律师费1万元,其四是本案的诉讼费用、保全费用、保险费用等,合计下来,吉华集团索赔总额达到6157.4万元。
“华鼎18号”的故事
《财中社》注意到,“华鼎18号”并非只是简单的投资失败,其背后还有更多故事。
华鼎18号实际是陆家嘴信托2020年12月设立的集合资金信托计划,期限为24个月,募集规模不超过15亿元,其名义上是“投资类信托”,投资认购济南万达城建设有限公司在武汉金交所发行的私募债券,约定用于济南万达城D9、D11地块开发建设以及归还因开发建设产生的股东借款。
但穿透来看,这一产品实则是为地产融资,产品还设置了三重增信:唐山新拓“唐山市壹品南湖二期”项目土地使用权作为抵押;融创恒基持有的唐山新拓100%股权作为质押以及融创房地产集团与唐山新拓提供的连带责任保证。
今年6月,陆家嘴信托因关联交易管理不到位、信托项目管理严重不审慎、证券投资信托产品违反监管规定、固有资产五级分类不准确、产品风险信息披露不及时等违规行为遭到国家金融监督管理总局青岛监管局420万的罚款。据媒体披露,在这些违规原因中,多项与华鼎18号相关。

说回华鼎18号,虽然资金直接流向的是济南万达城建设有限公司,但公司的控股股东为天津融创润德文旅地产公司,后者由融创集团全资控股,因此该笔融资的信用实质与融创集团密切相关。
在信托存续期间,因为济南万达城建设有限公司未按期偿付本息,导致华鼎18号到期后未能正常退出,陆家嘴信托作为受托管理人向上海金融法院提起诉讼。在诉讼过程中,融创集团作为实际承担连带责任的保证方及项目公司控股方,被列为共同被告。
2023年11月,上海金融法院作出一审判决,判令融创集团向陆家嘴信托偿付未偿本金13.95亿元及相应利息、复利与违约金,并确认陆家嘴信托对相关质押股权享有优先受偿权,融创房地产集团等保证人承担连带清偿责任。虽然胜诉,但由于当时融创集团深陷多重债务困境,被执行总金额已超456亿元,陆家嘴信托及投资者也并未真金白银拿回投资款。
多人进行维权
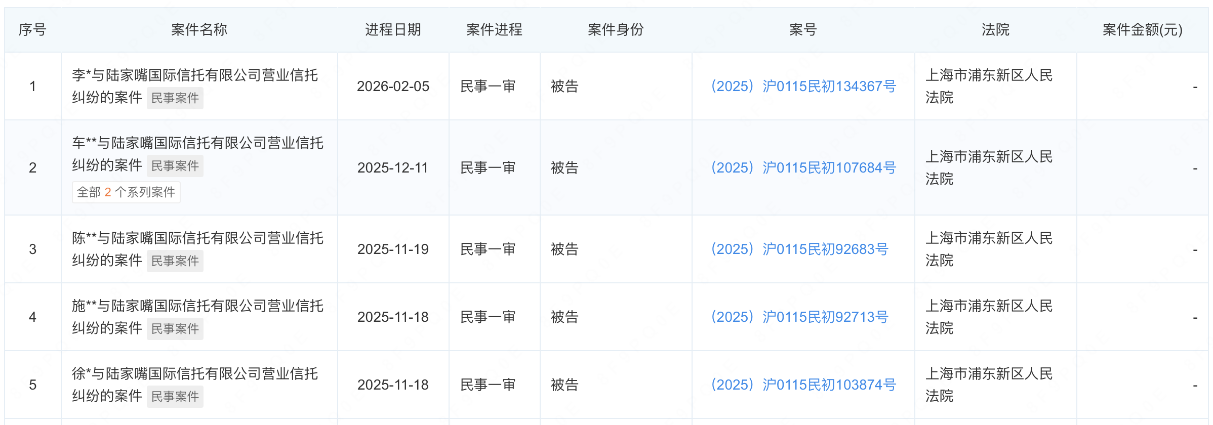
事实上,并非只有吉华集团对陆家嘴信托提起了诉讼。
企查查显示,近期李某、车某、陈某等多人以营业信托纠纷为案由起诉陆家嘴信托,目前正在进程中。

一位长期从事金融产品维权的律师表示,营业信托纠纷案件中,投资者如有相关证明信托公司违规违法的监管投诉回复、监管处罚认定,对案件性质认定有重要帮助。但他也指出,若信托底层资产当前仍处于运作状态,暂不具备变现条件,法院可能因底层资产未完成清算、实际损失金额无法通过现有证据明确核算,而难以认定具体损失额。
对于吉华集团而言,这笔投资已经对财务报表产生实质影响,公告显示,根据《企业会计准则》及公司会计政策,公司已在2024年度财务报表中累计计提减值准备3016万元。由于案件尚未开庭审理,该诉讼事项对公司当期及期后利润的影响具有不确定性,最终实际影响以法院判决结果为准。
>>>查看更多:股市要闻