当前位置: 爱股网 > 股票新闻 > 正文

3.2GWh!昌吉国投4个储能项目招标!要求宁德时代/海辰储能/亿纬锂能/中创新航等10家电芯厂商

时间:2026年02月10日 11:33

文 |中关村储能产业技术联盟

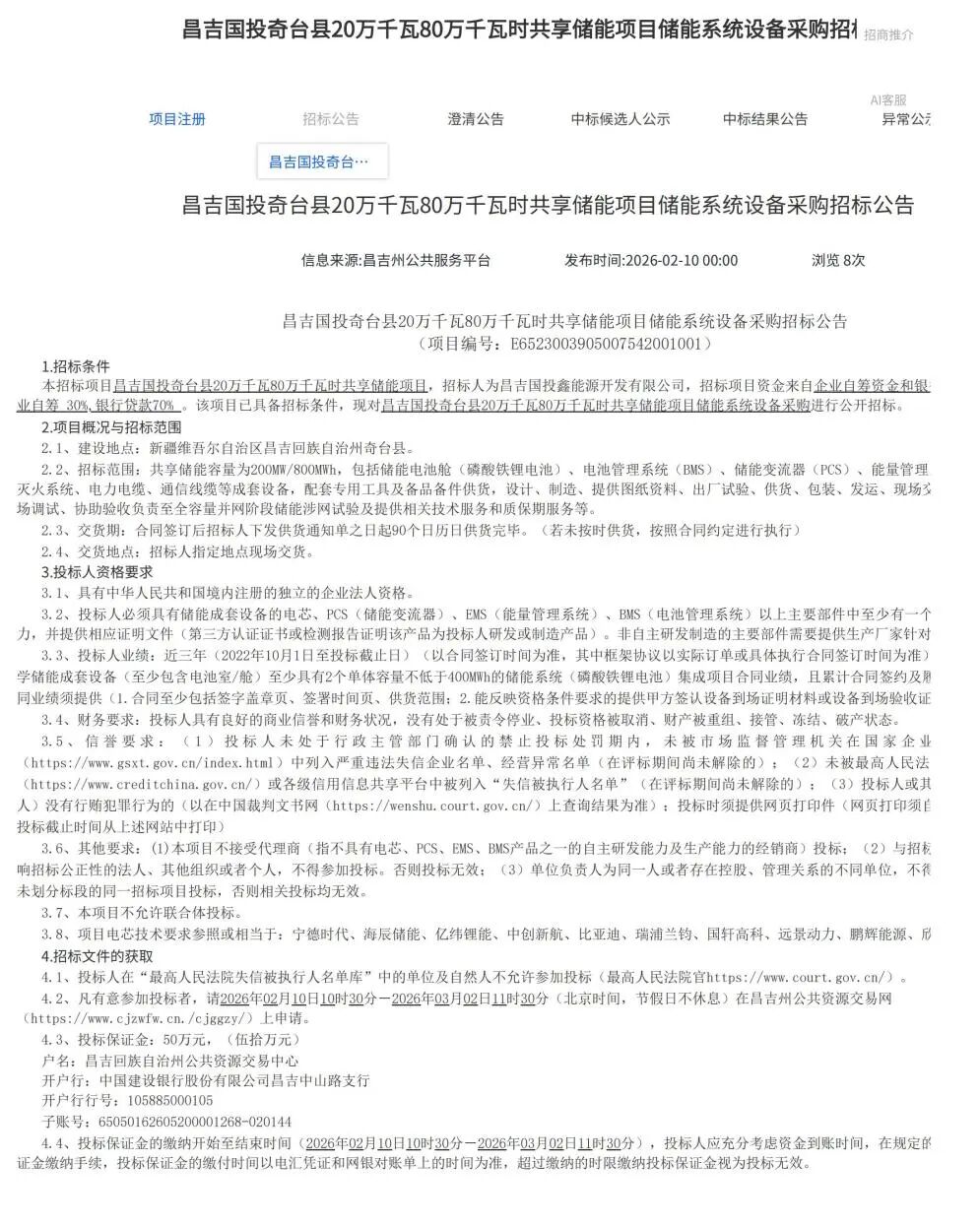
2月10日,昌吉国投鑫能源开发有限公司发布四个共享储能项目储能系统设备采购招标,总规模800MW/3.2GWh。

技术要求中均提到,项目电芯技术要求参照或相当于:宁德时代、海辰储能、亿纬锂能(维权)、中创新航、比亚迪、瑞浦兰钧、国轩高科、远景动力、鹏辉能源欣旺达

招标范围:包括储能电池舱(磷酸铁锂电池)、电池管理系统(BMS)、储能变流器(PCS)、能量管理系统(EMS)及配套消防灭火系统、电力电缆、通信线缆等成套设备,配套专用工具及备品备件供货,设计、制造、提供图纸资料、出厂试验、供货、包装、发运、现场交货、现场指导安装、现场调试、协助验收负责至全容量并网阶段储能涉网试验及提供相关技术服务和质保期服务等。

交货期:合同签订后招标人下发供货通知单之日起90个日历日供货完毕。

宁德时代、海辰储能、亿纬锂能、中创新航、比亚迪、瑞浦兰钧、国轩高科、远景动力、鹏辉能源、欣旺达均已确认参展第十四届储能国际峰会暨展览会ESIE 2026,诚邀产业同仁共赴ESIE 2026全球储能产业盛会。

招标公告原文如下:

中国储能产业发展的风向标

第十四届储能国际峰会暨展览会

ESIE 2026

时间:2026年3月31日-4月3日

地点:北京·首都国际会展中心

联盟官微

关注政策、项目、企业、市场活动

联盟官方小秘书

入会、入群、产业交流、活动对接z

查看更多董秘问答>>

热门新闻

>>>查看更多:股市要闻