
电缆接线盒行业相关概述
电缆接线盒是一种用于电缆连接、分支、转接及终端处理的封闭式或半封闭式电气附件装置。根据相关国家标准,低压类产品常用于额定电压不超1000V交流或1500V直流的系统中。它的核心结构包含外壳、接线端子、密封组件、绝缘件等,外壳多采用PC、ABS等工程塑料或不锈钢、铝合金等金属材质,核心作用是实现电缆间安全可靠的电气连接,同时提供绝缘防护、防尘防水、电磁屏蔽等功能,避免连接点受物理损坏与环境侵蚀,保障电气系统稳定运行。
电缆接线盒分类维度多元,按安装环境与防护需求可分为防水型、防爆型、建筑用等,适配户外潮湿、易燃易爆、楼宇布线等不同场景;按材质可分为塑料、金属、复合材料三类,分别满足普通场景、严苛工况及高端特殊需求;按功能则涵盖普通通用型、集成监测通信的智能型与光纤专用型,全面适配不同电气连接需求。


中国电缆接线盒行业发展现状分析
电线电缆行业是国民经济不可或缺的基础性产业,其发展质量直接关乎电力传输、通信互联、交通运输等多个关键领域的运行效率与安全稳定。近年来,在智能电网建设持续深化、新能源发电并网规模不断扩大、工业自动化水平稳步提升等多重因素的协同驱动下,行业整体保持稳健增长态势。数据显示,2018至2024年间,中国电线电缆产量从4532万千米增长至6531万千米,年复合增长率达6.28%,规模扩张与产业升级同步推进,为产业链各环节发展提供了坚实支撑。

从市场规模看,近年来,中国电线电缆行业规模保持稳健增长。一方面传统需求领域如电网建设、能源电力、建筑工程等持续释放稳定需求,尤其在新型电力系统加速构建与配电网智能化深度改造的驱动下,市场对高性能、特种化线缆产品的需求持续攀升;另一方面,在“双碳”战略的引领下,光伏、风电等新能源产业呈现蓬勃发展态势,新能源汽车及充电桩、数据中心、5G通信等新兴领域亦快速崛起,不仅为行业注入强劲增长动能,更推动产品结构向高端化、绿色化方向加速升级。数据显示:行业规模自2020年的1.08万亿元稳步攀升至2024年的1.35万亿元,年均复合增长率保持稳健上升态势。展望2025年,市场规模有望进一步突破至1.41万亿元,充分彰显出行业发展的强劲韧性与巨大潜力。

近年来,在“双碳”战略、新型城镇化与智能电网建设等多重因素推动下,中国电缆接线盒行业呈现强劲发展态势。新能源发电、工业自动化等下游领域需求持续释放,特别是分布式光伏装机量的高速增长,直接拉动了配套接线盒产品的市场需求。同时,行业标准逐步提升,智能化、绿色化技术不断革新,为产业升级注入新动力。市场规模持续扩大,2024年行业整体规模已达257亿元,预计2025年将突破280亿元。其中,光伏接线盒作为核心增长板块,表现尤为突出,正推动整个行业向高效、专业方向稳步发展。


中国电缆接线盒行业产业链
电缆接线盒行业产业链上游聚焦铜、铝等金属材料与聚碳酸酯等工程塑料,以及密封胶、接线端子等辅材和元器件供应,铜价波动对成本影响显著,虽聚碳酸酯等材料因国内化工产能扩张实现供应稳定与部分国产替代,但高端材料仍有进口依赖;中游以长三角、珠三角等区域的制造企业为主,头部企业靠自动化产线与国际认证保障高良品率,中小厂商扎堆中低端市场,行业集中度低,当前正通过模块化设计与智能化生产技术提升生产效率和产品性能;下游需求覆盖建筑、电力、新能源、工业自动化等多领域,传统建筑与电力领域是稳定需求来源,而光伏、储能等新能源领域成为需求增长核心,不同领域还对产品防护等级等提出差异化要求,推动行业产品迭代。

中国电缆接线盒下游应用市场呈现多元格局,电力系统占据主导地位,建筑与工业制造构成稳定需求支柱,而轨道交通、通信及特殊环境等领域正成为重要的新兴增长极。在电力系统中,配电网智能化改造持续拉动中高压接线盒需求,同时光伏、海上风电等新能源项目的快速发展,催生了对耐腐蚀、高密封性及具备智能监测功能接线盒的大量需求。建筑领域作为传统核心市场,仍广泛采用86型、120型等标准尺寸产品,注重防火阻燃与安装便捷性,而智能楼宇建设的推进进一步带动了智能化、模块化接线盒的普及。工业制造领域为适应自动化生产、冶金等严苛工况,普遍要求产品具备IP65及以上防护等级,部分场景还需通过防爆认证,体现出对可靠性与安全性的高度依赖。此外,轨道交通、通信基站等新兴应用场景也对电缆接线盒在抗震、抗干扰、长寿命等方面提出了更高要求,推动产品持续向专业化、高性能方向演进。

电力领域是电缆接线盒的最大需求来源,涵盖传统输配电及新能源发电并网两大核心场景。在传统输配电环节,随着新型电力系统建设的推进,配电网智能化改造不断深入,对中高压电缆接线盒的可靠性和绝缘性能提出了更高要求,带动了相关产品需求的持续增长。在新能源发电侧,光伏与海上风电发展突出,其快速增长的装机容量催生了对耐腐蚀、高密封性专用接线盒的大量需求。同时,集成电流实时监测、功率智能优化等功能的智能接线盒在此类场景中的普及速度也显著加快。电源与电网投资的持续增长为这一需求提供了坚实支撑:2025年1-9月,我国电源工程投资完成额达5987亿元,同比增长0.6%;电网工程投资完成4378亿元,同比增长9.9%,为电缆接线盒市场创造了稳定的发展环境。

工业制造领域已成为电缆接线盒市场中增长迅速的细分板块之一。需求主要来源于工厂自动化、冶金、石化等典型场景,这些工况常伴随高温、腐蚀等严苛环境,因而对接线盒的防护等级、抗冲击性与耐化学腐蚀性能提出极高要求,多数产品需达到IP65及以上防护等级,部分场景还需通过防爆认证。此外,制造业数字化转型的深入推进,也推动了对定制化、高适配性接线盒产品的需求提升。数据显示:2020-2024年我国工业自动化市场规模从2074亿元增长至3531亿元,年复合增长率达14.23%,这一趋势为电缆接线盒在工业领域的持续放量提供了坚实支撑,并进一步推动产品向高性能、专业化方向迭代升级。


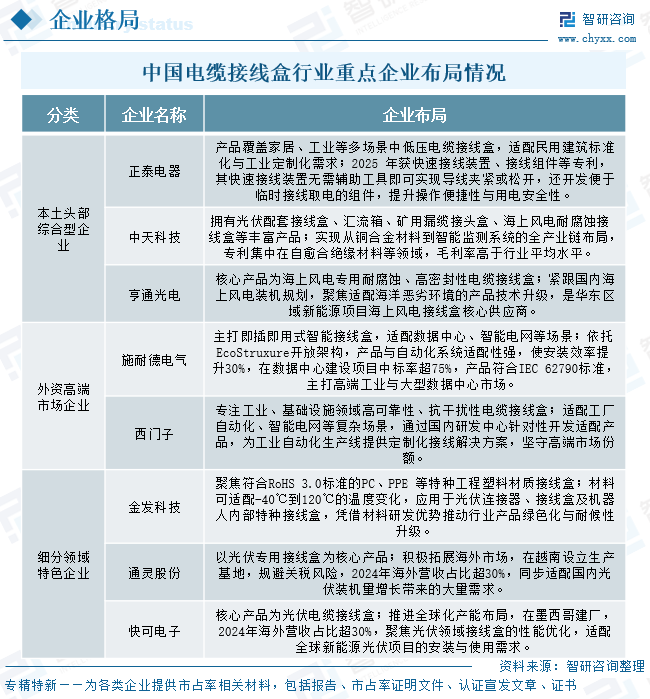
中国电缆接线盒行业企业布局情况
中国电缆接线盒行业竞争格局呈现多元化态势,市场集中度不断提升,整体呈现本土企业主导、外资聚焦高端、中小企业差异化并存的竞争生态。正泰电器、中天科技、亨通光电等本土头部企业凭借对市场需求的深刻理解与快速响应能力,持续强化技术投入与产业链整合,在多个主流应用领域形成显著优势;施耐德电气、西门子等外资企业则依托深厚的技术积淀与品牌影响力,深耕数据中心、工业自动化等高附加值场景,以高度集成与高可靠性产品保持竞争力;而金发科技等众多特色企业通过材料创新、深度定制等差异化路径,在新能源、特种设备等细分赛道稳步发展,共同构建了层次丰富、良性互动的行业竞争格局。


中国电缆接线盒行业发展趋势分析
中国电缆接线盒行业未来将朝着智能化、高端化与专业化方向纵深发展。产品层面,智能集成成为核心趋势,接线盒将从基础连接部件升级为具备状态监测、智能关断等功能的系统模块,同时新材料应用将显著提升产品的耐候性与环保等级。市场格局预计持续优化,产业链分工进一步深化,头部企业凭借技术及规模优势强化市场地位,而专业化中小企业则聚焦细分赛道构建差异化竞争力。下游需求结构亦加速演变,新能源、工业自动化、数据中心等高端应用场景将持续释放对高防护、定制化接线盒的强劲需求,推动行业从单一产品供应向“产品+服务”的综合解决方案模式转型。具体发展趋势如下:
1、技术升级:智能化集成与材料创新驱动产品迭代
未来,中国电缆接线盒行业的技术发展将聚焦于智能化集成与材料创新。产品不再局限于基础的连接和保护功能,而是通过嵌入芯片和智能模块,向组件级关断、功率优化及实时状态监测等增值功能演进。例如,在光伏领域,智能接线盒已展现出提升系统安全性和发电效率的潜力。同时,面对工业自动化、新能源等严苛应用场景,行业对高防护等级(如IP65及以上)、耐腐蚀、阻燃及环保可回收材料的需求将持续增长。企业需要不断推进材料科学的研发,以适应复杂环境并满足绿色制造要求,这将促使行业从单一的硬件供应向提供"硬件+功能"的综合性解决方案转变。
2、产业格局:集中度提升与专业化分工加速
在市场竞争与政策引导的双重作用下,中国电缆接线盒行业的市场集中度将显著提升,竞争格局从分散走向有序。随着下游客户(如大型光伏组件商、电网公司)对产品品质、技术标准和供应链稳定性要求不断提高,头部企业凭借其技术积累、规模效应和资本优势,有望获得更多市场份额。与此同时,激烈的竞争也将催生更为精细的专业化分工。大量中小企业若要在市场中立足,必须放弃同质化的价格竞争,转而深耕特定细分领域,如专注于防爆接线盒、特种材料接线盒或为机器人、航空航天等高端制造领域提供定制化解决方案,从而形成"龙头企业生态引领"与"专精特新企业特色补充"并存的产业新生态。
3、价值拓展:应用场景拓宽与全球化布局
未来行业增长的驱动力将日益依赖于高价值应用场景的开拓和业务模式的升级。在"双碳"战略的长期引领下,光伏、海上风电、新能源汽车及充电桩、数据中心等新兴领域,将持续催生对特种接线盒的旺盛需求。这些场景要求产品具备更高的耐候性、密封性和电流承载能力,推动产业价值链向上攀升。另一方面,领先企业将积极推进全球化布局和商业模式创新。它们通过在东南亚、中东等地建立生产基地,更贴近海外市场,参与全球竞争。此外,商业模式也将从单一的产品销售,逐步向提供"产品+敷设+运维"的全生命周期服务转型,通过增值服务构建核心竞争壁垒,实现从设备供应商到综合解决方案服务商的角色蜕变。
●以上数据及信息可参考智研咨询(www.chyxx.com)发布的《中国电缆接线盒行业市场分析研究及产业需求研判报告》。
>>>查看更多:股市要闻