
内容概要:电子陶瓷材料是特种陶瓷材料领域中最具活力,最有发展前途的重要组成部分。它是以电、磁、光、热和力学等性能及其相互转换为主要特征,在电子、航空、航天、核技术和生物技术等众多高技术领域中为关键材料,有着显著的社会效益和可观的经济效益。近年受益于通信、计算机、电子仪表、激光技术和数字电路技术等应用领域的普及和发展,尤其是近年来新能源汽车与智能汽车、5G/6G、航天与高端装备等新兴应用市场蓬勃发展,对高性能电子陶瓷元器件的市场需求日益增长,电子陶瓷材料行业整体保持较快增长。2025年,全球核心先进电子陶瓷材料市场规模从2020年的168亿元增长至241亿元,预计2026年约为274亿元。随着环境保护和人类社会可持续发展的需求,研发新型环境友好的电子陶瓷材料已成为发达国家致力研发的热点材料之一。近年来,我国电子陶瓷材料的研究和开发十分引入注目,其新材料、新工艺和新器件已在诸多方面取得了成果。2016-2024年期间,中国电子陶瓷材料专利数量合计突破200件。
上市企业:中瓷电子[003031]、三环集团[300408]、风华高科[000636]、国瓷材料[300285]
相关企业:江苏省宜兴电子器件总厂有限公司等
关键词:电子陶瓷材料行业发展历程、电子陶瓷材料行业政策、电子陶瓷材料行业产业链、电子陶瓷材料市场规模、电子陶瓷材料行业专利数量、电子陶瓷材料市场竞争格局、电子陶瓷材料行业研究趋势
一、电子陶瓷材料行业定义及分类
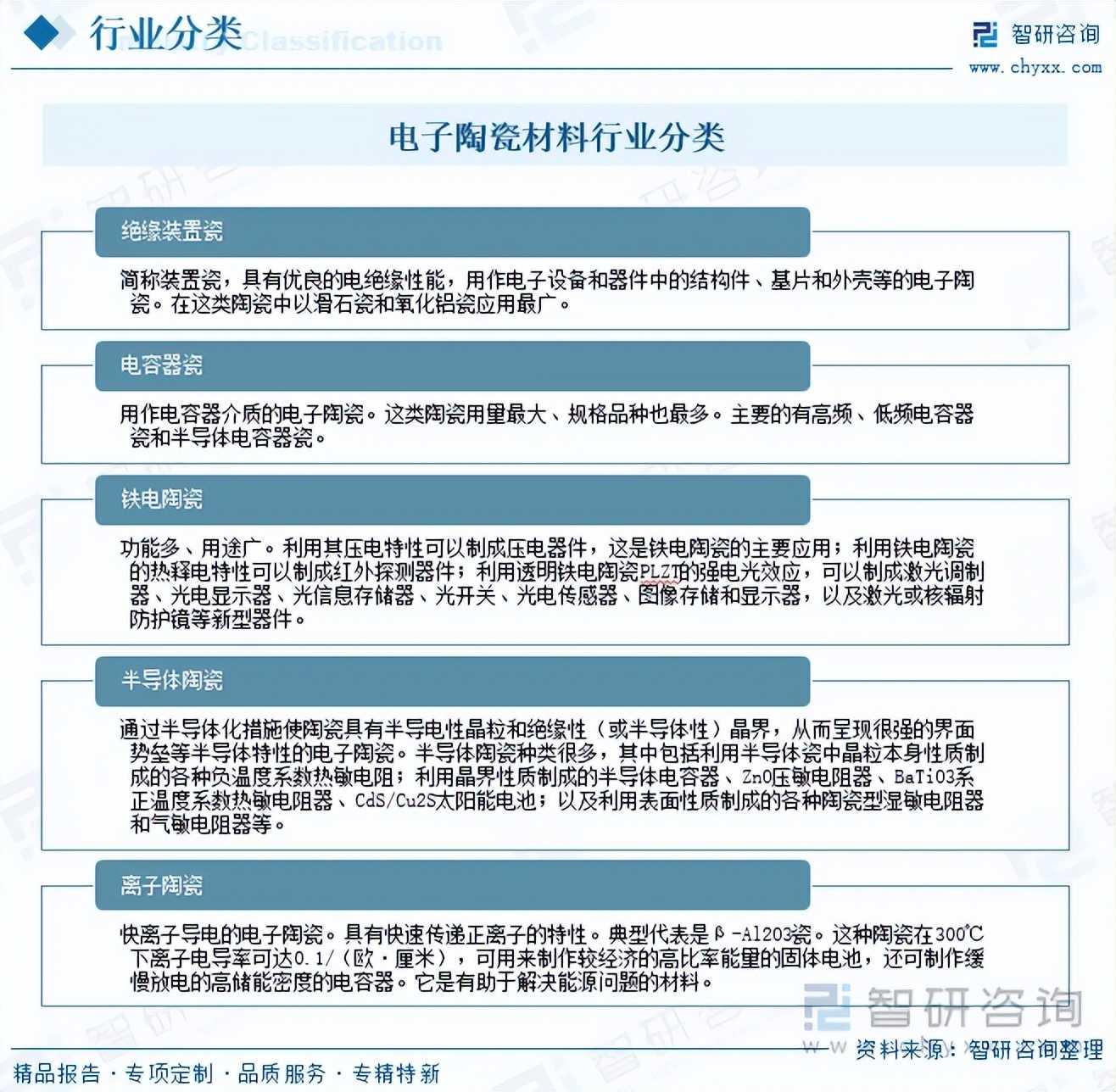
电子陶瓷材料主要指具有电磁功能的一类功能陶瓷,它具有较大的禁带宽度,可以在很宽的范围内调节其介电性能和导电性能。它以电、磁、光、热和力学等性能及其相互转换为主要特征,广泛应用于电子、通讯、自动控制等众多高科技领域。电子陶瓷材料种类繁多,按电子陶瓷的性能应用,电子陶瓷材料可以分为绝缘装置瓷、电容器瓷、铁电陶瓷、半导体陶瓷、离子陶瓷等五类。

二、电子陶瓷材料行业发展历程
我国电子陶瓷材料行业起步较晚、技术基础薄弱。但近几年,在国家政策支持下,我国电子陶瓷材料行业快速发展,21世纪以来,我国电子陶瓷材料行业经历了从技术追赶、规模扩张到逐步迈向高质量发展的阶段。目前,我国在电子陶瓷材料行业正聚焦于高端材料突破、产业链自主可控以及新兴应用领域的拓展。但产品质量一致性、批量生产能力等方面都与国际知名企业存在一定差距。

三、电子陶瓷材料行业发展现状
电子陶瓷材料是特种陶瓷材料领域中最具活力,最有发展前途的重要组成部分。它是以电、磁、光、热和力学等性能及其相互转换为主要特征,在电子、通讯、自动控制、信息计算机、激光、医疗、机械、汽车、航空、航天、核技术和生物技术等众多高技术领域中为关键材料,其产值约占整个特种陶瓷总产值的70%,有着显著的社会效益和可观的经济效益。
受益于通信、计算机、电子仪表、激光技术和数字电路技术等应用领域的普及和发展,尤其是近年来新能源汽车与智能汽车、5G/6G、航天与高端装备等新兴应用市场蓬勃发展,对高性能电子陶瓷元器件的市场需求日益增长,电子陶瓷材料行业整体保持较快增长。2025年,全球核心先进电子陶瓷材料市场规模从2020年的168亿元增长至241亿元,预计2026年约为274亿元。

随着环境保护和人类社会可持续发展的需求,研发新型环境友好的电子陶瓷材料已成为发达国家致力研发的热点材料之一。近年来,我国电子陶瓷材料的研究和开发十分引入注目,其新材料、新工艺和新器件已在诸多方面取得了成果。2016-2024年期间,中国电子陶瓷材料专利数量合计突破200件。

(注:2025年数据截止12月17日,搜索词“电子陶瓷材料”)
注:本文节选出自智研咨询发布的《趋势研判!2026年中国电子陶瓷材料行业发展历程、行业政策、市场现状、竞争格局及发展趋势分析:随着下游新兴领域的快速发展,市场需求日益增长[图]》行业分析文章,如需获取行业文章全部内容,可进入智研咨询搜索查看。
由智研咨询专家团队精心编制的《中国电子陶瓷材料行业市场竞争态势及发展潜力研判报告》(以下简称《报告》)重磅发布,《报告》旨在从国家经济及产业发展的战略入手,分析研发设计类工业软件行业未来的市场走向,挖掘研发设计类工业软件行业的发展潜力,预测研发设计类工业软件行业的发展前景,助力研发设计类工业软件行业的高质量发展。

本《报告》从2025年全国电子陶瓷材料行业发展环境、整体运行态势、运行现状、进出口、竞争格局等角度进行入手,系统、客观的对我国电子陶瓷材料行业发展运行进行了深度剖析,展望2025年中国电子陶瓷材料行业发展趋势。《报告》是系统分析2025年度中国电子陶瓷材料行业发展状况的著作,对于全面了解中国电子陶瓷材料行业的发展状况、开展与电子陶瓷材料行业发展相关的学术研究和实践,具有重要的借鉴价值,可供从事电子陶瓷材料行业相关的政府部门、科研机构、产业企业等相关人员阅读参考。
公司以“用信息驱动产业发展,为企业投资决策赋能”为品牌理念。为企业提供专业的产业咨询服务,主要服务包含精品行研报告、专项定制、月度专题、可研报告、商业计划书、产业规划等。提供周报/月报/季报/年报等定期报告和定制数据,内容涵盖政策监测、企业动态、行业数据、产品价格变化、投融资概览、市场机遇及风险分析等。
>>>查看更多:股市要闻