转自:前瞻产业研究院
1、郑州市超硬材料产业政策环境
——郑州市超硬材料产业重点政策梳理
郑州市从“十四五”战略性新兴产业布局、新材料产业专项推进,到省级明确郑州作为全省产业核心区并定位全球重要生产与交易基地,再到“十五五”规划进一步聚焦国家制造业创新中心、钻石高端装备产业园和世界培育钻石之都建设,政策目标层层递进、持续升级,既明确了产业规模、技术创新、企业培育等量化发展要求,又围绕合成技术、关键产品、高端制品及下游应用领域给出具体攻关与发展方向,全方位推动超硬材料产业向高端化、功能化、集群化迈进,助力郑州打造具有全球竞争力的超硬材料产业高地。

——郑州市超硬材料产业各区域政策
以超硬材料为主的新材料产业是郑州高新区的主导产业之一,作为国内唯一获批的国家超硬材料特色产业链、国家火炬计划河南超硬材料产业基地,郑州高新区经过三十余年的创新发展,在超硬材料领域拥有较为集中和相对完善的产业链条,是全国超硬材料产业重要的研发中心、人才基地,集聚行业内70%以上的中高端创新资源。近年来,为认真贯彻落实上级各项决策部署,全力突破超硬材料产业发展瓶颈,聚力为推动制造业强国建设,加快构建现代化产业体系作出更大贡献,按照管委会工作部署,郑州高新区政策研究中心起草了超硬材料十条(征求意见稿)。

2、郑州市超硬材料产业链图谱
——郑州市超硬材料产业链图谱
超硬材料产业链包括:上游为石墨和触媒等原材料,六面顶压机和CVD设备等设备;中游为超硬制品生产如单晶、金刚石微粉、立方氮化硼及金刚石;下游应用领域包括矿产、油服开采、精密制造、家电制造等。
在郑州市,超硬材料产业链企业数量分布呈现出上游基础材料供给充足、核心装备高度集中,中游制品生产以金刚石为主导、细分领域各具规模的特点。其中,上游石墨企业数量达3826家,为产业提供了充足的基础原料支撑。

注:1)统计时间:2026/2/10;2)统计口径:关键词范围包括“企业名”、“企业简介”、“经营范围”、“商标”等,企业登记状态为“正常状态”、“存续/在业”、“迁出”。
——郑州市超硬材料产业链图谱(按区域维度)
郑州市超硬材料产业中,中原区已形成以金刚石为核心的超硬材料产业集群,中原区金刚石企业数量高达159家,企业数量优势凸显出中原区在超硬材料产业链中游的主导地位,有利于形成规模效应、降低生产成本、提升整体竞争力。

注:统计时间:2026/2/10。
3、郑州市超硬材料产业发展规模
——郑州市超硬材料产业发展规模
郑州是超硬材料行业的发源地、人才聚集区、科技创新中心和产业基地,是全国“超硬材料及制品区域特色国家高技术产业链”建设基地核心区域。2023年郑州市超硬材料产值规模105亿元,全市生产金刚石(工业用金刚石、培育钻石)28.65亿克拉,约占全国总产量的20%;立方氮化硼4.2亿克拉,约占全国总产量的80%。2024年,郑州超硬材料产业规模约200亿元。郑州市提出力争在2025年,全市超硬材料产业规模达到400亿元,建设全球高性能超硬材料及制品生产基地、全球培育钻石展示交易中心、国家功能性金刚石产业化发展先导区。

注:官方统计口径此处仅统计为超硬材料链上122家核心企业主营业务收入。
——郑州工业园区超硬材料产业发展规模
当前,郑州高新区已集聚超硬材料行业相关企业1800多家,规模以上企业23家,2024年超硬材料产业产值预计突破300亿元。聚焦超硬产业主攻方向,高新区深化产业链、创新链、供应链招商,鼓励企业进行设备更新和技术改造。通过引进重点项目、激发有效投资、强化技术创新等措施,高新区形成了“技术研发—原料及辅料生产—生产设备制造—超硬材料合成—超硬材料制品”全产业链发展格局。这一格局的形成,不仅提升了郑州高新区超硬材料产业在国际国内的竞争力,还为金刚石产业的未来发展奠定了坚实基础。

注:此处产业规模统计口径包含郑州高新区超硬材料行业相关企业1800多家,故高新区超硬材料产业规模数值高于前文郑州市超硬材料产业规模,数据统计口径不一。
4、郑州市超硬材料产业企业布局分析
——郑州市超硬材料产业企业总数
官方数据显示,目前,郑州市聚集超硬材料产业链规模以上工业企业127家,高新区规模以上工业企业23家。

——郑州市超硬材料产业企业空间布局
郑州市超硬材料产业优秀企业主要分布在中原区和荥阳市的高新区,包括国机精工、佳睿福钻石(河南)、科恩超硬材料、贝斯达超硬材料、瑞特金刚石砂、中南杰特等高新技术企业。其中郑州三磨所(国机精工)先后生产出第一颗立方氮化硼等一系列填补国内空白的超硬材料制品、行业专用生产和检测设备仪器,而郑州也由此成为中国超硬材料的发源地。在郑州三磨所的引领下,近年来,郑州市又迅速崛起了华晶、郑钻、四方达、中南杰特等一批超硬材料企业。其中,华晶成为国内首家“六面顶压机”批量合成3毫米以上大单晶的公司;而四方达则是国内复合超硬材料领域首家上市企业;中南杰特成为国内领先的立方氮化硼生产制造商和出口制造商。“郑州制造”成为引领中国超硬材料发展的新标杆。

——郑州市超硬材料产业载体空间布局
郑州市超硬材料产业园区主要有两个,分别是白鸽荥阳新材料产业园和郑州市新材料产业园区。其中,郑州市新材料产业园区是以高新区超硬材料产业为基础,集超硬材料及制品、精密陶瓷材料、镁合金材料、包装材料于一体的新材料产业聚集区,秉承精心培育、做大做强优势产业的宗旨,打造科技创新能力强、产品技术含量高的一流特色工业园;白鸽荥阳新材料产业园是荥阳新材料产业核心载体,以超硬材料、磨料磨具、培育钻石与精密制造为主导,由白鸽磨料磨具有限公司开发、河南元之宇产业园管理有限公司运营,为省、市、县三级重点项目、郑州市小微企业园,是郑州超硬材料产业链“强链补链延链”的关键平台。

5、郑州市超硬材料产业融资分析
——郑州市超硬材料产业融资现状分析
郑州超硬材料领域融资活跃较低,并非源于产业不受重视或发展滞后,而是由该行业固有的重资产属性、企业结构特征以及融资方式偏好等多重因素共同决定的。超硬材料作为典型的基础材料制造业,具有投资周期长、技术门槛高、回报见效慢的特点,从研发到产业化通常需要5至10年时间,这与风险投资追求的短周期、高回报模式天然不匹配,导致企业更倾向于依赖自有资金积累和银行信贷等传统融资渠道,而非市场化的股权融资。从根本上看,公开融资事件较少实际上反映了郑州超硬材料产业独特的融资生态,即以银行信贷为血脉、政府基金为引导、产业链内部资金拆借为补充的多元化融资体系,而非单纯依赖市场化股权融资的单一结构,这种融资模式与产业重资产、长周期的特性高度契合,也符合当前从"技术引进"向"国产替代"转型阶段的实际资金需求。

注:统计时间:2026年2月10日。
——郑州市超硬材料产业融资区域分布
郑州市超硬材料企业融资高新区有4起融资,航空港区与经开区均有1起融资。

注:统计时间:2026年2月10日。
6、郑州市超硬材料产业投资机会分析
——郑州市各区超硬材料产业发展规划
从郑州市各区超硬材料产业发展规划方向来看,郑州市超硬材料产业以郑州高新区为创新核心,主攻研发、高端制造与培育钻石交易;经开区聚焦高端制品规模化生产,荥阳市侧重原料合成与装备制造,航空港区主打培育钻石加工、跨境贸易与检验检测,各区围绕产业链上下游分工协作、互补联动,共同打造世界级超硬材料先进制造业集群。

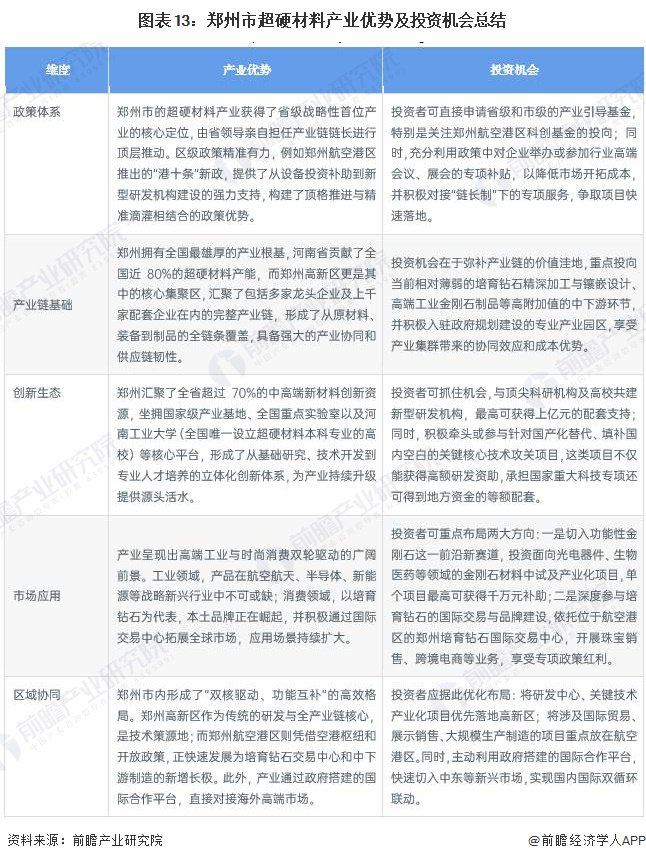
——郑州市超硬材料产业优势及投资机会
郑州市超硬材料产业已构建起国内领先的综合优势,为投资者提供了清晰的战略机遇。产业享有省级首位战略的顶层支持与区级“港十条”等精准政策,形成了强力支撑。郑州高新区集聚了全国近80%产能的核心产业链,实现了从上游材料到下游制品的完整覆盖。同时,以全国重点实验室和河南工业大学为核心的创新体系,为产业持续升级注入动力。在应用端,产业正从传统工业领域向培育钻石消费市场及光电器件等前沿功能性应用快速拓展。区域内,高新区与航空港区形成了“研发创新”与“国际交易、制造”双核驱动、功能互补的高效协同格局。
基于此,投资机会明确指向高价值环节:一是利用政策与基金,切入培育钻石精深加工、品牌建设及国际交易;二是投资半导体、生物医药用功能性金刚石等前沿领域的产业化项目;三是依据“双核”定位,在高新区布局研发与关键制造,在航空港区发展规模化生产与国际贸易。整体而言,投资应把握产业从“材料输出”向“技术品牌输出”跃迁的趋势,聚焦产业链短板与价值链高端进行布局。

更多本行业研究分析详见前瞻产业研究院《中国超硬材料行业发展前景预测与投资战略规划分析报告》。
同时前瞻产业研究院还提供产业新赛道研究、投资可行性研究、产业规划、园区规划、产业招商、产业图谱、产业大数据、智慧招商系统、行业地位证明、IPO咨询与募投可研、专精特新小巨人申报、十五五规划等解决方案。如需转载引用本篇文章内容,请注明资料来源(前瞻产业研究院)。
更多深度行业分析尽在【前瞻经济学人APP】,还可以与500+经济学家与资深行业研究员交流互动。更多企业数据、企业资讯、企业发展情况尽在【企查猫APP】,性价比最高功能最全的企业查询平台。
>>>查看更多:股市要闻