报告摘要
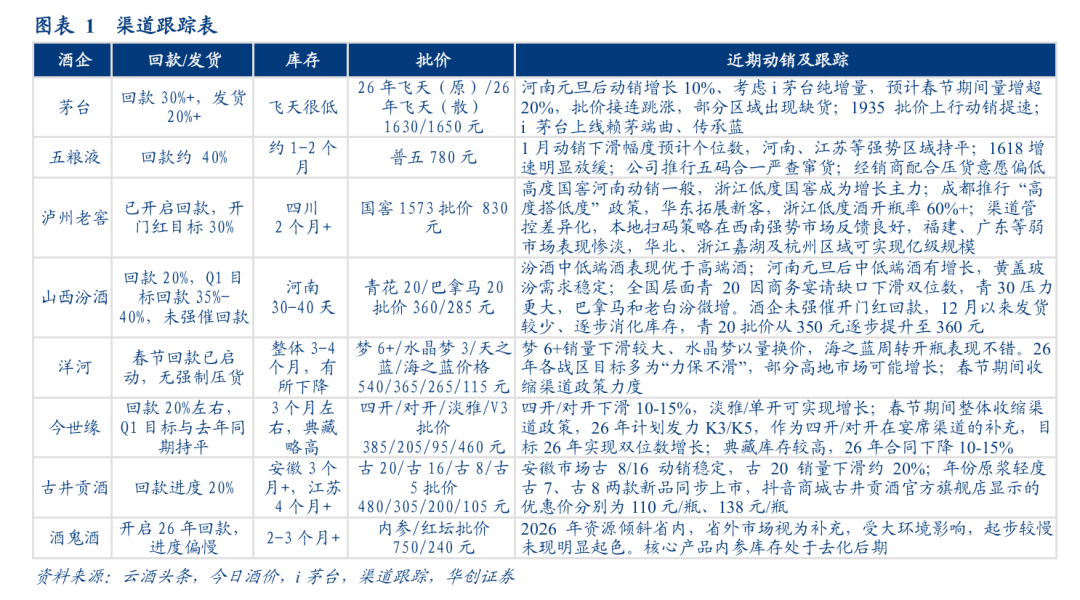
茅台改革成果显现,量价均超预期。当前i茅台改革正逐步释放其效用,线上持续强化消费触达,线下普茅理性回归消费属性释放需求,飞天流速明显快于同期 ,元旦后批价温和上涨,上周散飞触及1600元,引发渠道缺货恐慌,当日暴涨150元,周末虽有回落,但预计节前1600元支撑较足,量价表现均超预期。考虑一是i茅台改革有效拓展客群边界,吸引培育消费群体,并引导至线下带动经销渠道需求高增;二是普飞价格下探至1500元价格带回归消费属性,释放大量商务、家宴、礼赠等潜在消费需求;三是精品、年份酒等高附加值产品经销渠道减少发货,普飞填补此供给缺口,周转进一步加速。具体来看:
普飞:节前需求持续升温,量价驱动收入提升。春节前飞天回款进度33%,基本均已到货且消化充分,部分经销商寻求额外打看,综合来看经销渠道 进度与去年基本持平。i茅台贡献额外飞天增量,预计增量或在20%左右,考虑i茅台改革后有效增强消费者触达,且吨价略有提升,判断春节普飞量价齐升下贡献收入增量。
高附加值产品:供给减少聚焦去库,库存处于低位水平。26年高附加值产品投放主要来源于i茅台,经销渠道以消化25Q4高价库存为主,其中十五年陈年酒有控盘商少量发货,生肖全面采用寄售模式,经销商无库存,精品存量库存消化至低位,部分经销商已寻求自营店提货增量,整体看,节前精品、陈年酒动销表现较好,预计动销表现正增长。
春节备货渠道观察:景气度两极分化,茅五动销超预期。近期我们走访调研多地渠道,发现1月以来白酒春节备货及动销逐步启动,多数渠道反馈1月至今总体出货量还是有双位数下滑,但不同区域和品牌分化明显。分区域看,经济基础较好、饮酒氛围较好的华东、河南等市场反馈动销下滑10%附近,山东/湖南等省份反馈下滑幅度在双位数以上。分价格带看,茅台飞天动销实现逆势增长表现亮眼,五粮液/老窖/汾酒不同区域表现分化,大众价位动销下滑10%+,而次高端承压仍明显,动销下滑在20%以上。具体来看:
高端名酒不同区域表现分化。1)茅台飞天各地反馈普遍缺货,经销商几无库存,部分区域请求执行额外计划。2)五粮液华东动销反馈持平,河南、湖南反馈下滑个位数,也有少数区域反馈动销降幅还在双位数,月中集中到货后批价企稳略超预期。3)老窖高度国窖继续执行挺价策略,因此动销及库存压力较重,动销同比下滑明显、份额持续收缩,但低度国窖在华东市场表现较好。4)汾酒春节暂未明显压货,青花系列华东等地动销实现正增长,河南反馈动销下滑个位数,华中华南等反馈下滑双位数,局部区域反馈青20批价从350元回升至365元,库存边际去化,玻汾需求刚性持续夯实基本盘。
区域龙头渠道总体仍普遍承压。1)洋河持续消化库存,市场表现平淡,缺乏有效旺季动作,产品端梦6+控量挺价,梦3水晶版以价换量。2)今世缘春节回款目标较高,库存水位仍高,渠道利润趋薄,核心产品动销下滑,不过在江苏市场份额保持稳定。3)古井贡酒目前回款进度约20%+,当前渠道库存仍需消化,省外江苏市场表现平稳。
投资建议
茅台动销、批价均超预期,持续重视白酒春节动销表现;重视短期餐饮链、节庆零食乳饮催化,持续重点推荐安琪酵母。
白酒:茅台动销、批价超预期,预期及持仓底部下重视春节催化,优选茅台古井。伴随春节临近,本周茅台飞天动销及批价表现均超预期,五粮液不少区域反馈动销持平,春节旺季效应在龙头品牌上集中体现。当前白酒处于预期和持仓底部,短期建议持续关注春节旺季催化。26年全年看,酒企从被动应对进入主动调整,机会在于茅台批价回落并企稳之后,预期筑底企稳,越往年中越明朗。配置视角推荐确定性好且股息率高的**,春节大众酒重点推荐**,关注**、**、**的出清节奏,此外模式创新品种**等。
大众品:重点推荐餐饮链及节庆食品。一是餐饮供应链需求企稳且无库存包袱、新品及新店型催化多,极致承压后反转机会,当下优选**、**、**,关注**;二是春节旺季节庆食品催化,零食板块同时受益鸣鸣很忙上市带来效应,推荐**,关注**、**、**及**,同时推荐**、**及关注**春节机会;三是持续重点推荐**,海外高增打开中期成长空间,成本加速下行提升盈利弹性,战略性推荐**、**、**、**、**等。
具体盈利预测及投资建议
欢迎联系 华创食饮团队
风险提示
宏观需求持续疲软、行业竞争加剧、成本上涨压制短期盈利等。


团队介绍
研究所所长助理、消费研究中心大组长、食品饮料首席分析师:欧阳予
浙江大学本科,荷兰伊拉斯姆斯大学研究型硕士,9年食品饮料研究经验。曾任职于招商证券,2020年加入华创证券。2021-2024年连续四届获新财富最佳分析师评选第一名,并多次获新浪金麒麟、水晶球、上证报和21世纪金牌分析师等最佳分析师评选第一名,2025年获新财富最佳分析师评选第二名。
——酒类研究组(白酒、红酒、黄酒、酒类流通行业)
高级分析师:田晨曦
英国伯明翰大学硕士,2020年加入华创证券研究所,5年消费行业研究经验。
高级分析师:刘旭德
北京大学硕士,2021年加入华创证券研究所,4年食品饮料研究经验。
助理研究员:王培培
南开大学金融学硕士,2024年加入华创证券研究所。
——大众品研究组(软饮料、乳肉制品、调味品、餐饮连锁、烘焙休闲食品、功能食品、食品配料等)
大众品研究组组长、资深分析师:范子盼
中国人民大学硕士,7年消费行业研究经验,曾任职于长江证券,2020 年加入华创证券研究所。
研究员:严文炀
南京大学经济学硕士,2023年加入华创证券研究所。
助理研究员:寸特彬
>>>查看更多:股市要闻