转自:前瞻产业研究院
以下数据及分析来自于前瞻产业研究院冷链物流研究小组发布的《中国冷链物流行业市场前瞻与投资战略规划分析报告》
行业主要上市公司:顺丰控股(002352.SZ)、京东集团-SW(09618.HK)、广汇物流(600603.SH)、獐子岛(002069.SZ)、海容冷链(603187.SH)
本文核心数据:冷链物流代表企业营收;冷链物流代表企业利润;冷链物流代表企业业务结构
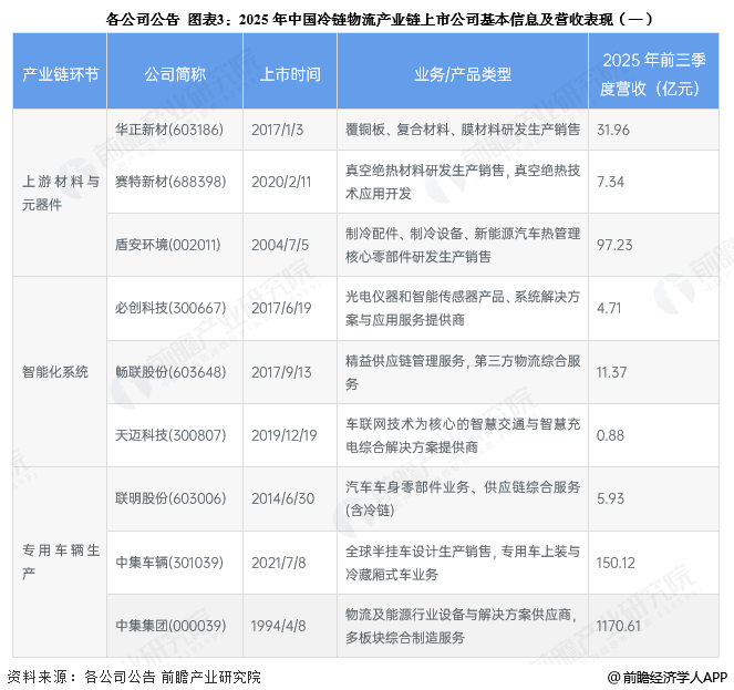
1、冷链物流产业链上市公司汇总
冷链物流是在疫情背景下需求发展最快的物流种类之一,也是现代化农业发展的重要组成部分。目前,我国冷链物流行业的上市公司数量较多,分布在产业链的多个环节。






2、冷链物流行业上市公司业务布局对比
在中国冷链物流行业产业链上市公司业务布局情况来看,目前顺丰速运在冷链物流方向的业务布局最广,且布局范围较广。


3、冷链物流行业上市公司冷链业务业绩对比
在中国冷链物流行业代表上市公司业务布局情况来看,目前顺丰速运在冷链物流方向的业务布局最广,营收较高。

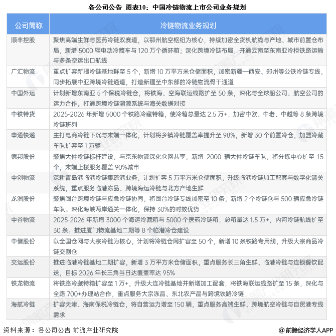
4、冷链物流行业上市公司业务规划对比
近年来,冷链物流行业加速市场渗透、技术创新突破趋势明显。从行业上市企业的业务规划来看,重点聚焦在增加冷链物流设备、提高冷链物流效率等方面。

更多本行业研究分析详见前瞻产业研究院《中国冷链物流行业市场前瞻与投资战略规划分析报告》
同时前瞻产业研究院还提供产业新赛道研究、投资可行性研究、产业规划、园区规划、产业招商、产业图谱、产业大数据、智慧招商系统、行业地位证明、IPO咨询/募投可研、专精特新小巨人申报、十五五规划等解决方案。如需转载引用本篇文章内容,请注明资料来源(前瞻产业研究院)。
更多深度行业分析尽在【前瞻经济学人APP】,还可以与500+经济学家/资深行业研究员交流互动。更多企业数据、企业资讯、企业发展情况尽在【企查猫APP】,性价比最高功能最全的企业查询平台。
>>>查看更多:股市要闻