转自:前瞻产业研究院
行业主要上市公司:水星家纺(SH 603365)、罗莱生活(SZ 002293)、孚日股份(SZ 002083)、富安娜(SZ 002327)等;
中国家用纺织行业市场规模
2024年中国家用纺织行业市场规模约1800亿元
家用纺织品,也称为家纺或装饰用纺织品,是指用于家庭及部分特定场所(如宾馆、剧场、交通工具等)的纺织用品,既起美化装饰作用,又具备实用功能。我国家用纺织行业起源于20世纪50年代,计划经济时期以手工制作为主,产品仅满足基本生活需求。改革开放后进入初步市场化阶段,1989年中国家用纺织品行业协会成立,1995年富安娜开设首家家纺专卖店开启品牌零售新模式,1996-2000年为行业起步期,奠定大品牌发展基础。2001年入世后迎来国际化机遇,出口规模扩大,产业集群如江苏南通、浙江余杭等形成。2010年后进入品牌化升级期,注重设计研发与IP合作,2015年前后电商崛起推动渠道变革,近年智能家居纺织产品涌现,行业从“一块布”向整体软装跨越,成为纺织工业三大支柱之一。2024年中国家用纺织行业市场规模约1800亿元,近五年行业复合增速-0.86%。

注:该数据统计口径为规上企业营收口径
产品市场
家用纺织品根据用途可以分为床上用品、毛巾类制品、布艺类制品等根据数据显示,2024年床上用品市场和毛巾类市场是中国家用纺织行业最大的两个细分产品市场,占比分别达到55%和14%。

产业竞争
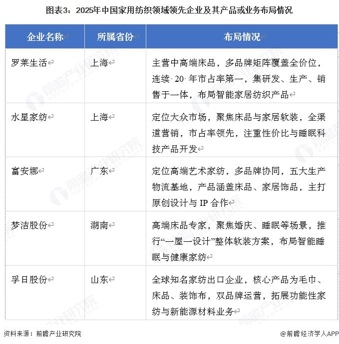
当前国内家用纺织行业呈头部集中、中小众多格局:罗莱、富安娜、水星等领跑,集中度持续提升,竞争聚焦品牌、渠道与技术创新,行业整合加速,企业具体布局情况如下:

更多本行业研究分析详见前瞻产业研究院《全球及中国纺织材料产业发展深度调研与投资战略规划分析报告》
同时前瞻产业研究院还提供产业新赛道研究、投资可行性研究、产业规划、园区规划、产业招商、产业图谱、产业大数据、智慧招商系统、行业地位证明、IPO咨询/募投可研、专精特新小巨人申报、十五五规划等解决方案。如需转载引用本篇文章内容,请注明资料来源(前瞻产业研究院)。
更多深度行业分析尽在【前瞻经济学人APP】,还可以与500+经济学家/资深行业研究员交流互动。更多企业数据、企业资讯、企业发展情况尽在【企查猫APP】,性价比最高功能最全的企业查询平台。
>>>查看更多:股市要闻