当前位置: 爱股网 > 股票新闻 > 正文

机构调研丨光刻胶+钙钛矿+固态电池 这家公司已完成PEEK产品中试开发 光刻胶材料新产能稳步建设中

时间:2026年01月14日 15:53

  1月14日,多家上市公司发布投资者关系活动记录表公告,披露各自与机构之间的业务交流内容,其中透露出公司业务布局的诸多进展与亮点。

万润股份固态电池材料硫化锂中试产线 争取6月底前后完成建设

万润股份昨日在公司本部接受长江证券、万家基金调研。

  在调研中,万润股份透露,前期公司固态电池材料硫化锂的实验室小试开发工作已完成,该材料为固态电池电解质的上游关键材料。目前中试产线建设工作已经启动,争取在6月底前后完成建设。

  据万润股份介绍,公司在半导体制造材料领域产品主要包括成品光刻胶的上游材料光刻胶单体、光刻胶树脂、光致产酸剂,以及半导体制程中清洗剂添加材料。目前公司在半导体制造材料领域已开发超300种化合物,所涉足产品技术已处于国内领先水平,近年来该领域收入水平也持续提升。“新产能已开始建设,争取在今年年底前后完成建设。”

  钙钛矿光伏材料方面,万润股份已开发超100种化合物,空穴传输层材料、电子传输层材料、钙钛矿层材料、SAMs等各类材料均有产品销售。公司表示,虽然行业下游尚未达到大规模商业化应用阶段,但下游钙钛矿光伏组件技术水平持续进步且向着产业化迈进,效率水平持续提升。

  “公司目前主要布局了五类高性能聚合物产品,PEI、TPI、PI-5218,以及聚醚醚酮(PEEK)与尼龙46(PA46)。其中PEI、TPI、PI-5218已实现销售。”万润股份称,目前年产能1500吨的PEI产品量产线已投入试生产;TPI与PI-5218的年产能均逾100吨;PEEK产品中试开发工作已完成,现已向下游多家客户送样验证,处于下游应用验证阶段,该产品现有年产能约100吨;PA46正在推进中试工作。

  万润股份主要从事电子信息材料产业、环保材料产业、新能源材料产业以及生命科学与医药产业四个领域产品的研发、生产和销售。去年前三季度,公司实现营收28.26亿元,同比增长2.31%;扣非净利润为2.92亿元,同比增长14.02%。

华安证券此前点评公司三季报时指出,万润股份在OLED、半导体等新材料领域的战略布局正持续深化,产品梯队日益丰富。公司研发费用率仍维持在10.99%的高位水平,持续高强度的研发投入将为后续业务拓展和业绩增长奠定坚实基础。

  二级市场方面,万润股份今日上涨5.04%,本月涨幅为9.87%。

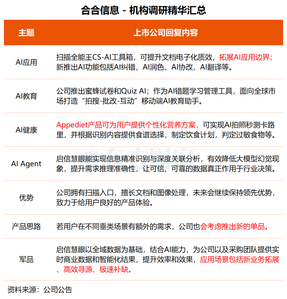
合合信息:启信慧眼除传统商查之外 在AI方面也相对走在行业前列

合合信息近日接受来自中信建投、大成基金、摩根大通资管等机构的70余位投资者调研,公司在交流中表示,商业数据智能决策企业级AI Agent产品——启信慧眼能够实现信息精准识别与深度关联分析,有效降低大模型幻觉现象,提升需求推理的准确性,让可信、可靠的数据真正作用于行业决策。

合合信息称,很多企业系统服务提供商目前面临着从数字化转型到数字化升级的阶段,公司在数据的检测和使用上与他们会进行合作,除此之外,国内目前规模比较大的企业在AI转型上比较积极,会有额外的预算,启信慧眼能够在业务上帮助他们提升效率。

  据悉,启信慧眼以全域数据为基础,结合AI能力,为公司以及采购团队提供实时商业数据和智能化结果,提升效率和效果,具体应用场景包括新业务拓展、高效寻源、极速补缺。

  合合信息表示,公司拥有扫描入口,擅长文档和图像处理,未来会继续保持领先优势,致力于给用户良好的产品体验;公司目前在海外有大量用户,因此面对海外市场,公司有非常丰富的产品运营经验。

  产品线进展方面,合合信息介绍,公司旗下AI文本智能创新应用新推出的AI功能包括AI纠错、AI润色、AI协改、AI翻译等,帮助扫描全能王从“影像数字化”向“文档全周期智能服务”进行跃迁;AI教育产品包括蜜蜂试卷和Quiz AI;AI健康产品Appediet可为用户提供个性化营养方案,成为饮食健康领域的“超级入口”。

  智能文本处理企业级AI TextIn拥有xParse和DocFlow两款产品,前者可做到百页级PDF文件低延时快速出结果;精准还原复杂版面的信息,INTSIGDocFlow,能做到AI精准分类、图像处理和文档抽取,无需模型训练,开箱即用。

  合合信息是一家领先的人工智能产品公司,主要为全球C端用户及多元行业B端客户提供AI产品与服务。2025年前三季度,公司实现营收13.03亿元,同比增长24.22%;归母净利润为3.51亿元,同比增长14.55%。

东北证券最新研报指出,公司技术和产品力构建护城河,产品矩阵丰富;商业模式优异,Saas收费构建稳定的周期性收入;扫描全能王在月活用户规模、品牌知名度、用户口碑等方面具备先发优势,看好公司扫描全能王APP的未来发展空间及盈利兑现能力。

  二级市场方面,合合信息股价今日微跌0.40%,本月涨幅为40.17%。

查看更多董秘问答>>

热门新闻

>>>查看更多:股市要闻