转自:前瞻产业研究院
以下数据及分析来自于前瞻产业研究院移动游戏研究小组发布的《中国移动游戏行业市场前瞻与投资战略规划分析报告》。
移动游戏行业主要上市公司:腾讯控股(00700.HK);网易(09999.HK);哔哩哔哩(09626.HK);友谊时光(06820.HK);中手游(00302.HK);游族网络(002174.SZ),天娱数科(002354.SZ);凯撒文化(002425.SZ);恺英网络(002517.SZ);三七互娱(002555.SZ);巨人网络(002558.SZ);世纪华通(002602.SZ);完美世界(002624.SZ);宝通科技(300031.SZ);星辉娱乐(300043.SZ)等
本文核心数据:中国移动游戏企业区域竞争;中国移动游戏企业业绩对比;中国移动游戏企业业务布局
移动游戏产业上市公司汇总
目前,我国移动游戏产业的上市公司数量较多,主要是同时占据产业链上游与中游的研运一体化公司:腾讯控股(00700.HK)、网易(09999.HK)、三七互娱(002555.SZ)、世纪华通(002602.SZ)、完美世界(002624.SZ)、昆仑万维(300418.SZ)、吉比特(603444.SH)、神州泰岳(300002.SZ)、中手游(00302.HK)、姚记科技(002605.SZ)等。单独的游戏发行或运营公司较少,包括盛天网络(300494.SZ)、顺网科技(300113.SZ);产业链下游的渠道分发公司主要是哔哩哔哩(09626.HK)。



我国移动游戏行业的上市公司中,2025年前三季度,营业收入最高的是腾讯控股,营业收入高达5573.95亿元。其次是网易,2025年前三季度营业收入为858.86亿元。





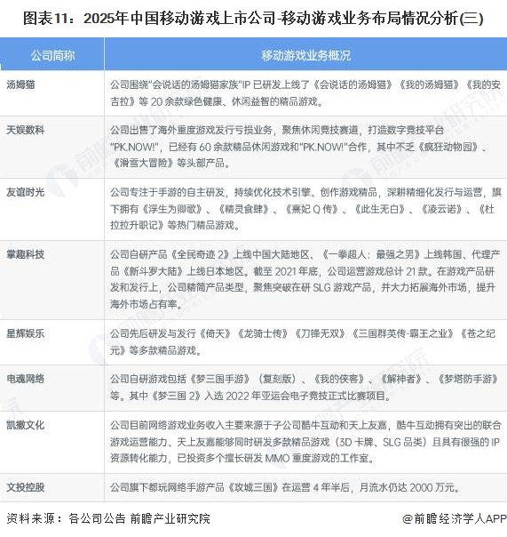
移动游戏行业上市公司业务布局对比
移动游戏行业的上市公司中,绝大多数公司仍重点布局国内市场,但越来越多公司重视全球化布局;面对移动游戏行业愈发激烈的竞争,许多公司通过投资并购方式开发新的游戏、扩大市场,通过提升研发投入和不断吸引人才的方式来提升研发实力和本地化运营实力。





移动游戏行业上市公司移动游戏业务规划对比
中国移动游戏行业企业积极进行海内外布局,不断推出新游戏。各公司具体移动游戏业务规划如下:

更多本行业研究分析详见前瞻产业研究院《中国移动游戏行业市场前瞻与投资战略规划分析报告》
同时前瞻产业研究院还提供产业新赛道研究、投资可行性研究、产业规划、园区规划、产业招商、产业图谱、产业大数据、智慧招商系统、行业地位证明、IPO咨询/募投可研、专精特新小巨人申报、十五五规划等解决方案。如需转载引用本篇文章内容,请注明资料来源(前瞻产业研究院)。
更多深度行业分析尽在【前瞻经济学人APP】,还可以与500+经济学家/资深行业研究员交流互动。更多企业数据、企业资讯、企业发展情况尽在【企查猫APP】,性价比最高功能最全的企业查询平台。
>>>查看更多:股市要闻