转自:前瞻产业研究院
以下数据及分析来自于前瞻产业研究院煤矿机械研究小组发布的《中国煤矿机械行业市场前瞻与投资战略规划分析报告》。
行业主要上市公司:天地科技(600582);中创智领(601717);三一国际(00631.HK);林州重机(002535)等
本文核心数据:中国煤矿机械行业融资整体情况;中国煤矿机械行业投融资单笔融资情况
1、上市企业融资主要用于收购企业股权和补充流动资金等
根据代表性上市企业公告的梳理,煤矿机械行业的上市公司融资手段主要通过定向增发方式进行。从整体来看,我国煤矿机械上市企业融资目的主要是用于收购企业股权和补充流动资金等。截至2025年中国煤矿机械行业代表性上市企业主要的融资事件如下:

2、代表性企业对外投资情况主要为技术研发型投资
从中国煤矿机械代表性企业的对外投资来看,煤矿机械企业对外投资的企业数量较多,多以技术研发型投资为主。




从几家代表性企业的对外投资来看,大型煤矿机械企业通过设立子公司从事技术研发型投资、多样化业务投资,此外还有配套产业的投资以及核心装备产业延伸。

3、煤矿机械行业投融资事件主要为A轮融资
截至2025年11月,中国煤矿机械行业融资事件较少,主要是由于煤矿机械所属生命周期为成熟期,行业的一级股权融资事件相对较少,截至2025年中国煤矿机械行业投融资事件汇总如下:


从中国煤矿机械行业投融资事件轮次分布情况来看,天使轮融资事件数量占比27.3%,A轮事件数量占比约63.6%,战略融资事件数量占比约9.1%。整体来看,大多数企业的融资轮次在A轮,少有出现B轮及以上的融资轮次事件,反映该行业的一级股权融资热度相对较低。

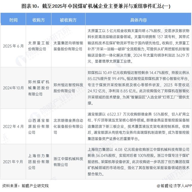
4、煤矿机械企业兼并重组情况
从中国煤矿机械企业兼并重组事件情况来看,头部企业通过并购实现技术协同与产业链延伸,地方国企通过资产整合优化区域布局,上市公司通过资本运作拓展细分市场。这些动作不仅提升了企业竞争力,也推动了行业向智能化、高端化转型。


5、煤矿机械行业投融资及兼并重组总结

更多本行业研究分析详见前瞻产业研究院《中国煤矿机械行业市场前瞻与投资战略规划分析报告》
同时前瞻产业研究院还提供产业新赛道研究、投资可行性研究、产业规划、园区规划、产业招商、产业图谱、产业大数据、智慧招商系统、行业地位证明、IPO咨询/募投可研、专精特新小巨人申报、十五五规划等解决方案。如需转载引用本篇文章内容,请注明资料来源(前瞻产业研究院)。
更多深度行业分析尽在【前瞻经济学人APP】,还可以与500+经济学家/资深行业研究员交流互动。更多企业数据、企业资讯、企业发展情况尽在【企查猫APP】,性价比最高功能最全的企业查询平台。
>>>查看更多:股市要闻