来源:中国经济网
2月10日,多家A股公司发布公告,提示广大投资者注意投资风险,理性决策,审慎投资。

2月10日,嘉美包装(002969)披露公司股票交易风险提示性公告称,公司基本面未发生重大变化,但公司股票价格严重脱离公司基本面情况,存在市场情绪过热、非理性炒作风险。自2025年12月17日至2026年2月10日期间价格涨幅为567.11%,多次触及股票交易异常波动情形。公司已分别于2026年1月7日、1月26日进行停牌核查,于2026年1月12日、2月2日公告核查结果并复牌。如未来公司股票价格进一步异常上涨,公司可能再次向深圳证券交易所申请停牌核查。经查询,深圳证券交易所官网2026年2月6日发布的监管动态显示,公司股票已于近期被交易所重点监控。敬请广大投资者理性投资,注意投资风险。
二级市场上,嘉美包装10日再度涨停,最新股价报30.42元/股,总市值为333.5亿元。

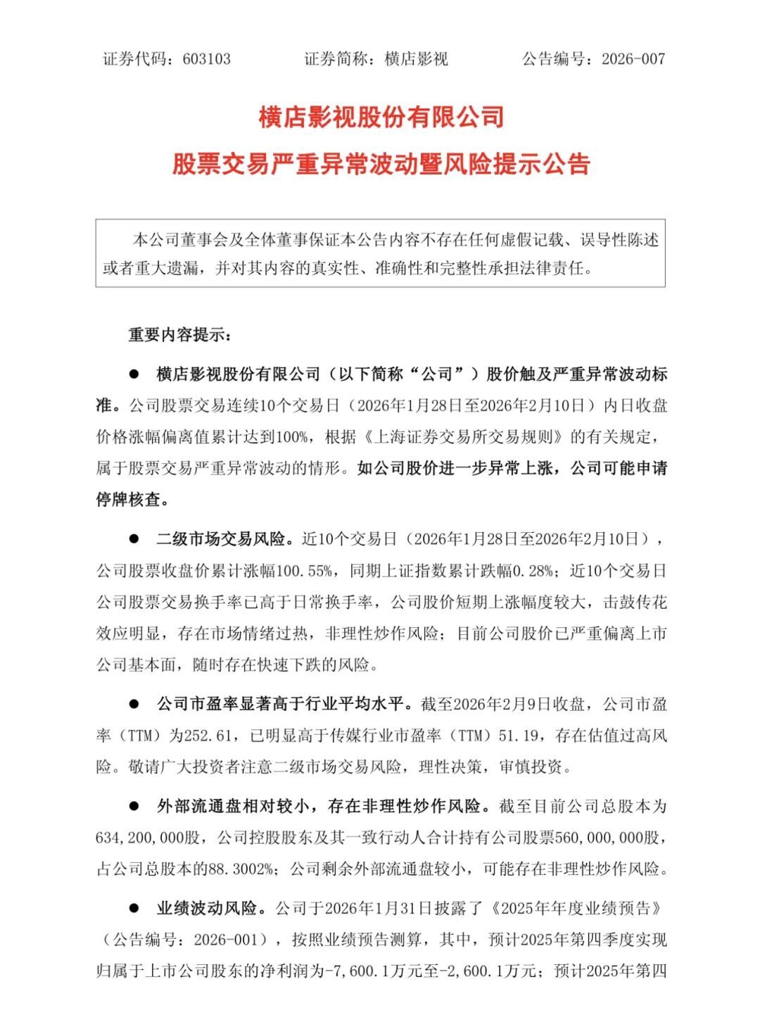
同日,横店影视(603103)公告称,公司股价触及严重异常波动标准。公司股票交易连续10个交易日(2026年1月28日至2026年2月10日)内日收盘价格涨幅偏离值累计达到100%,根据《上海证券交易所交易规则》的有关规定,属于股票交易严重异常波动的情形。如公司股价进一步异常上涨,公司可能申请停牌核查。公司股价短期上涨幅度较大,击鼓传花效应明显,存在市场情绪过热、非理性炒作风险;目前公司股价已严重偏离上市公司基本面,随时存在快速下跌的风险。敬请广大投资者注意二级市场交易风险,理性决策,审慎投资。
公告称,截至目前横店影视总股本为6.34亿股,公司控股股东及其一致行动人合计持有公司股票5.6亿股,占公司总股本的88.3002%;公司剩余外部流通盘较小,可能存在非理性炒作风险。此外,截至目前公司AI短剧业务尚处于投资制作阶段,其市场认可度及盈利模式均存在不确定性,该业务尚未形成相关收入。
二级市场上,横店影视近9个交易日斩获7个涨停板,最新股价报40.41元/股,总市值为256.3亿元。

长飞光纤(601869)同样发布公告,公司股票于2026年2月6日至2026年2月10日连续三个交易日收盘价格涨幅偏离值累计超过20%,根据《上海证券交易所交易规则》的有关规定,属于股票交易异常波动情形。经公司自查,并向公司第一大股东中国华信邮电科技有限公司发函询证,截至本公告披露日,不存在应披露而未披露的重大信息。
公告称,公司注意到近期市场对算力数据中心相关新型光纤光缆产品需求的增长、海外同业公司的业务进展、电信市场光纤价格波动及CPO(共封装光学)业务的关注度较高。目前用于数据中心内部及互连的相关光纤光缆产品数量占全球市场需求总量的比例较小,而国内外客户对用于电信市场的光纤光缆产品的总体需求平稳。产品单价波动对公司未来业绩的影响需结合未来市场环境及公司业务情况进行综合判断。公司目前不从事CPO相关业务。敬请广大投资者注意投资风险,理性决策,审慎投资。
截至2月10日收盘,长飞光纤再度涨停,最新股价已突破200元/股,报收211.48元/股。
来源:央视财经微信
>>>查看更多:股市要闻