朋友们,年底了,大家是不是都在算年终奖?咱们医疗圈也一样,而且有大佬直接抛出了一份超豪华的激励方案,让整个行业都侧目。
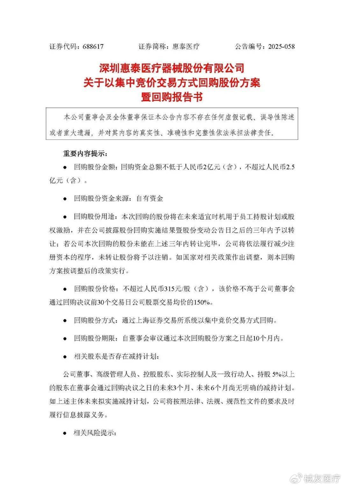
中国医疗器械的绝对龙头——迈瑞医疗,最近动作频频,一套组合拳打得是虎虎生风。先是旗下重要的控股子公司惠泰医疗,宣布要拿出不低于2个亿,最高2.5亿的真金白银来回购股份,专门用于员工持股或股权激励。紧接着,迈瑞自己又在武汉下注,向一家骨科耗材公司增资20个亿,注册资本从3亿直接飙到23亿。

这一边是给核心人才发钱,一边是重金押注新赛道,迈瑞在年底这波操作,显然不只是为了发个年终福利那么简单。这背后到底传递出什么信号?在医疗器械行业利润普遍承压的周期里,龙头老大想怎么破局?
2.5亿背后的稳军心与拓疆土

我们先看惠泰医疗这2.5亿的回购计划。很多人可能对惠泰医疗不熟,但在心血管介入和电生理领域,它是个响当当的细分赛道龙头。更关键的是,它现在已经是迈瑞医疗重要的控股子公司。这次回购,有几个细节值得玩味:
首先是回购目的明确:公告里直接说了,回购的股份就是用于员工持股计划或股权激励。这可不是单纯的市值管理,而是实打实的“人才绑定”战略。
在医疗器械这个高度依赖研发和专业化销售人才的行业,用股权把核心骨干的利益和公司长远发展深度捆绑,是留住“最强大脑”和“冲锋尖兵”最高效的方式之一。尤其是在当前行业充满变数的时期,这种激励比单纯的涨薪更能传递长期信心。
其次是控股关系的稳固。翻看惠泰医疗最新的董事会名单,你会发现董事长和多数非独立董事席位,都已经由迈瑞医疗的高管出任。这意味着,迈瑞不仅是在资本层面控股,更是在公司治理和战略管理层面上完成了深度融合。

这次股权激励,可以看作是迈瑞在整合完成后,为这个“新成员”的核心团队注入的一剂强心针,旨在稳定军心,激发活力,确保战略协同能顺畅落地。
最后,这反映了迈瑞对心血管介入赛道的长期看好和坚定投入。通过惠泰这个平台,迈瑞正快速切入高值耗材这一“流水型业务”的核心地带。让惠泰的团队更有干劲、更稳定,直接关系到迈瑞在这一战略领域能否快速打开局面。
20亿重注武汉,骨科赛道的“产能+研发”大布局

如果说惠泰的激励是稳内,那么迈瑞向武汉迈瑞科技增资20亿,就是一次对外大举进攻。这笔增资金额巨大,决心昭然。
20个亿的增资,将一家公司的注册资本从3亿拉高到23亿,这绝不仅仅是财务投资,而是战略性的资源倾注。它标志着迈瑞正式以武汉迈瑞科技为主体,整合其在武汉地区的所有资源,尤其是之前投资超45亿建设的全球第二总部基地项目。这相当于把研发和生产的两大核心模块,全部装进这个新平台统一运营,效率无疑会大幅提升。
赛道明确,骨科耗材。武汉迈瑞科技的主攻方向就是骨科耗材和器械。骨科,同样是医疗器械领域市场广阔、技术壁垒高、且正在经历国产替代和集采洗礼的兵家必争之地。迈瑞此次重金投入,显然是要在骨科领域复制其在其他领域的成功,打造另一个强大的增长极。这也完美契合了迈瑞提出的发展耗材、试剂等重复消费型产品的核心战略。
增资后的武汉基地,将同时承载武汉研究院和生产制造基地两大功能。这意味着,从生物原材料研发、手术设备创新,到最终的产品规模化生产,可以在同一个体系内高效闭环。这种模式能极大加速新产品的上市速度,降低成本,是构建长期技术护城河的关键布局。
串联起来看

把这两件事串联起来,我们就能清晰地看到迈瑞医疗作为行业龙头在当前时点的阳谋:
战略重心清晰向流水型业务倾斜。无论是强化对惠泰心血管介入耗材的控制与激励,还是重金投入武汉骨科耗材基地,目标都直指微创介入耗材、骨科耗材、IVD试剂等这些具有持续消耗特性的业务。这旨在优化收入结构,增强客户粘性,对抗医疗设备销售可能存在的周期性波动,实现更可持续的增长。
内生+外延双轮驱动,整合协同是关键。迈瑞的扩张,既有像武汉基地这样的内生性巨大投入,也有像控股惠泰这样的外延式并购。但无论哪种方式,现在的重点都放在了深度整合和激发协同上。给惠泰做股权激励,是为了让被收购团队更有动力;重金建设武汉基地,是为了把研发和生产拧成一股绳。未来的竞争,不仅是看谁买了谁,更是看谁能把买来的、建起来的资源真正融合好,产生1+1>2的效应。
在夯实国内基本盘的同时,迈瑞积极推进赴港上市,目的是借助国际资本市场提升全球品牌影响力,为更深入的国际化铺路。而无论是A股还是未来H股的平台,都将为其持续的研发投入和外延并购提供强有力的资本支持。
械友医疗
医院各科室设备、耗材清单汇总,找产品、对需求,来械友医疗,助你抢占医械市场新机遇!
>>>查看更多:股市要闻