2025年,是科技股的大牛市,传统的食品饮料板块表现不尽如人意,远远跑输大盘,以至于被嘲笑为“老登股”。
6天6涨停,又一大妖股横空出世
不过,最近食品饮料板块却出现了一只“大妖股”,它就是海欣食品。
11月26日-12月3日,海欣食品在6个交易日6个涨停板,成为极具人气个股。

海欣食品的涨停,似乎跟火遍网络的山姆超市有关。
最近几年,中国本土最火超市或许是胖东来。连年巨亏、股价暴跌的永辉超市,搭上“胖东来”概念后,股价也一度暴涨。但胖东来的短板也很明显,它局限在河南省内几个城市,无法成为全国性大型连锁超市。
但山姆就不一样了,其母公司美国沃尔玛是全球最大零售企业。山姆作为沃尔玛旗下高端品牌,早在1996年就进入中国市场,当时在深圳富豪区香蜜湖开设了全亚洲第一家门店。
2020年后,山姆在中国开始加速扩张,截至2025年11月,山姆在中国已拥有56家门店,预计年底将突破60家,2025年将成为山姆有史以来开店数量最多的一年。
2025年,山姆在中国开业的门店包括:3月嘉兴山姆、4月合肥山姆、5月武汉江岸山姆、9月中山山姆、10月张家港和深圳宝安山姆、11月扬州山姆和北京昌平山姆。
2024年,山姆中国全渠道销售额突破1000亿元,占沃尔玛中国总业绩的近70%。2025年后,这一数据更为亮眼,截至11月中旬,山姆中国当年商品交易总额已突破1200亿元,超过2024年全年业绩,预计全年将轻松突破1300亿元。
截至2025年11月,山姆中国会员数量已接近900万,而且会员黏性极高,会员续卡率高达90%以上。
山姆会员的消费能力也很强,远高于其他大型超市的平均消费水平。
山姆的瑞士卷、5kg装JJ级智利车厘子等,年销售额超过20亿元,成为超级大单品,通过小红书、抖音等内容平台又形成了社交裂变,带动了新会员的增长。
打入山姆超市,股价暴涨导火索?
说了这么多山姆,其实就是想说,山姆虽然是外资品牌,但确确实实是中国目前最火的大型超市,谁成为山姆的供应商,谁的股票就有可能被爆炒。
这跟前几年特斯拉在中国上海工厂产能爆发之后,A股诞生了众多特斯拉产业链大牛股是同样的逻辑。
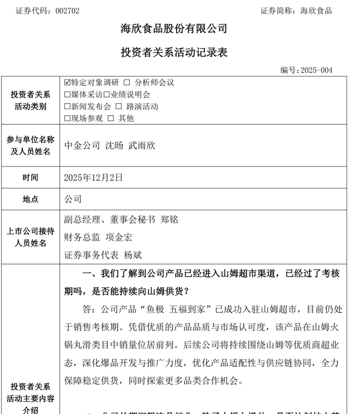
海欣食品11月27日披露的投资者关系活动记录表显示,公司产品已入驻山姆超市这一高端渠道,为品牌提供强大品质背书,有助于提升品牌美誉度和溢价能力。

或许是此消息点燃了公司股价,在连续涨停后,海欣食品也被机构关注,12月2日接受了中金公司调研。

海欣食品发布的投资者关系记录表显示,公司产品“鱼极五福到家”已成功入驻山姆超市,目前处于销售考核期,凭借产品品质与市场认可度,该产品在山姆火锅丸滑类目中销量位居前列。
同一天,海欣食品发布了股票交易异常波动公告,称公司前期披露信息无需要更正补充之处,近期经营情况正常,内外部经营环境未发生重大变化,控股股东、实际控制人不存在应披露而未披露的重大事项;同时提示,股价短期内连续上涨,存在市场情绪过热、非理性炒作风险。
海欣食品位于福建福州,近期A股炒作“海峡两岸概念股”,海欣食品在这波暴涨之前市值仅有20多亿元,前十大股东里公募基金持股比例又非常低,因此很容易被游资爆炒。
业绩亏损,实控人家族巨额套现
俗话说“烂股出大妖”,那么海欣食品业绩很烂吗?
海欣食品自2012年上市以来,业绩呈现明显波动,2022年达到盈利峰值后逐年下滑,2024年起陷入连续亏损中。2025年前三季度,海欣食品营收为9.7亿元,同比下降15.05%,净利润为亏损2818.58万元,同比下降17.94%。
由于业绩不佳,但股价连续涨停,因此有人在深交所投资者互动平台提出了相关问题。
12月3日,海欣食品对此的回复是,“公司管理层高度重视目前的经营业绩,当前,公司正全力聚焦主营业务,通过优化产品结构、深化渠道建设、严控成本费用等多重举措,致力于改善经营基本面,提升持续盈利能力和内在价值。”
海欣食品的主要产品是速冻鱼糜制品,同时覆盖速冻肉制品、速冻米面制品、速冻菜肴制品及常温休闲食品五大产品线。
A股里做速冻食品这行的公司实在太多了,还有安井食品、三全食品、惠发食品、千味央厨等。
其中的龙头当属安井食品,公司2024年国内市场份额高达6.6%,营收151.27亿元,净利润14.85亿元。
安井食品股价今年以来微涨2%左右,跟科技股们相比非常一般了。
笔者之前也写过多篇安井食品的文章,公司主要问题是减持套现实在太多。上市以来,安井食品主要股东、董监高合计套现金额高达62亿元。
大举套现再加上业绩的下滑,让安井食品2021年初股价见顶以来大幅下跌,跌幅一度高达将近80%。
那么,海欣食品呢?
海欣食品自2012年上市以来,控股股东滕氏家族持股比例从76%降至36.85%,累计套现金额约7.6亿元。
而公司上市十三年总利润仅约2亿元,减持套现金额远超公司同期净利润总额。
这样的海欣食品,股价自然谈不上长牛,过去几年一直呈现震荡下跌态势,其中2023年下跌7%,2024年大跌30%。
在这一轮被游资爆炒、6天6涨停之后,海欣食品很快熄火。
12月4日,海欣食品开盘后快速拉升暴涨近9%,随后迅速转跌,并在下午封死跌停板。

早上追高买入者,当天即暴亏近20%!
连续涨停的妖股固然吸引人,但高位追涨风险巨大,很容易被“爆头”,而且后续极难回本。
散户是很难玩过游资的,对待大妖股务必怀有敬畏之心。
>>>查看更多:股市要闻