
撰文:海川;编辑:李力
自2025年9月16日披露首轮问询回复函后,艾为电气迟迟未上会;在问询函披露前的9月5日,财政部官网公布了35份行政处罚决定书,其中披露艾为电气2022年财务报表存在造假行为。这一丑闻直接动摇了艾为电气上市的可能性。
招股书及回复函显示,艾为电气在公司历史发展沿革中迷雾重重的股权代持行为也遭到了深交所的重点问询。而从在手订单、合同负债存货以及产销率等多个指标来看,艾为电气未来业绩增长压力均不容小觑。在此背景下,公司仍要上市融资进行产能扩张,其募投项目的产能消化能力备受质疑,这也进一步增加了外界对其募投项目合理性与必要性的质疑。

虚增未分配利润、虚增研发费用、虚减应收账款、虚减存货、虚减应付账款....近日,一份从财政部流出的行政处罚决定书,意外让正冲刺创业板的艾为电气被推至聚光灯下。
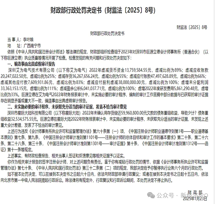
2025年9月5日,财政部官网公布了35份行政处罚决定书(发文时间为2024年11月或2025年1月23日),涉及4家会计师事务所及31名注册会计师。其中,深圳市巨源立德会计师事务所((下称“巨源立德所”))因存在“编造事由出具虚假审计报告”等情形,被财政部给予警告、没收违法所得47900元并处罚款239500元、吊销执业许可的行政处罚。
据财政部行政处罚决定书(财监法〔2025〕8号)披露,巨源立德所在艾为电气2022年财务报表审计中,未实施必要的审计程序,编制的审计工作底稿中部分数据与已获取的审计证据存在明显矛盾或重大不一致,编造事由出具虚假审计报告。 艾为电气涉及的具体事项包括2022年虚减货币资金1375.96万元,虚减比例为89%;虚减应收账款2024.7万元,虚减比例为25%;虚减存货3626.77万元,虚减比例为55%;虚减应付账款4749.76万元,虚减比例为66%;虚减其他应付款760.99万元,虚减比例为83%;虚减应付股利3800万元,虚减比例为100%;虚增未分配利润3336.32万元,虚增比例为111%;虚减盈余公积604.1万元,虚减比例为100%;虚增2022年度研发费用586.13万元,虚增比例为33%。

根据公开资料,艾为电气主要从事新能源汽车热管理高压控制器 产品的研发、销售,初步构建了由热管理高压控制器和充电模块组成的产品矩阵,目前已成为国内最大的新能源汽车热管理高压控制器第三方。2025年6月30日,艾为电气创业板IPO获得受理,保荐机构为中金公司,会计师事务所已经变更为为信永中和会计师事务所(特殊普通合伙)。
不难看出,根据财政部行政处罚决定书(财监法〔2025〕8号),财政部有关对巨源立德所发送行政处罚决定书的发文时间为2025年1月23日。但由于此前并不披露公布这一处罚决定书的具体内容,外界对于艾为电气涉嫌财务造假这一事件并不知情。但问题是,艾为电气不可能对其财务造假已经遭到财政部点名这一事件不知情,但却并未在其长达347页的招股书中对公司2022年涉嫌财务造假做出任何披露。
随着财政部针对有关巨源立德所行政处罚决定书的公开披露,有关艾为电气涉嫌虚增未分配利润、虚增研发费用、虚减应收账款、虚减存货等消息瞬间席卷整个互联网。然而,从公司随后披露的首轮审核问询回复内容来看,艾为电气仍旧对其2022年度多处财务数据虚增、虚减等造假行为只字未提,这也令外界对其信披合规性等问题倍感质疑。
此外,从公司招股书所披露的数据来看,艾为电气2022年度的部分财务数据(经信永中和审计)与财政部披露的版本数据仍存在不小的差异。其中,公司在招股书中所披露的存货、应收账款、其他应付款数据等数据明显低于财政部在行政处罚决定书中的数据。与此同时,艾为电气招股书中所披露的货币资金、其他应付款等数据又明显高于财政部在行政处罚决定书中的数据。但对于如此大的数据差异,艾为电气也并未做出任何说明,这又进一步增加了投资者对其财务数据真实性的担忧。

除了涉嫌财务造假之外,艾为电气在公司历史发展沿革中迷雾重重的股权代持行为也引发了外界的强烈关注,同时也遭到了深交所的重点问询。
招股书显示,艾为电气前身为深圳艾为电气技术有限公司(以下简称:艾为有限),设立于2017年10月,注册资本为 300万元,由梁向辉和韩光二人共同设立。据艾为电气招股书以及首轮问询回复函披露,艾为电气创始人梁向辉系华中科技大学控制科学与工程专业硕士毕业,毕业后成为华为数据中心能源开发部的一名高级工程师。韩光曾先后在武汉市工程科学技术研究院计算机所、武汉良品电子有限公司、联宇 工程技术(武汉)有限公司、武汉博谷机械技术发展有限公司、武汉新科谷技术发展有 限公司(后更名为武汉新科谷技术股份有限公司)工作,有多年管理经验。

据悉,梁向辉在校期间 (2008 年至 2011 年)与韩光所任职单位存在自动化控制相关的技术合作,双方由此相 识。因此,梁向辉决定创业之后便邀请韩光共同创业。由于公司处 于设立初期,梁向辉希望专注于产品、技术的研发,因此委托韩光代为持有艾为有限的 股权。因此,在艾为电气设立之初,是由由韩光100%持股。其中,韩光除了自身实际持有的 5%股权外, 其余95%的股权实际为代梁向辉持有。然而,梁向辉和韩光基并未签订关于股权代持的书面协议,这就为此后的争议埋下伏笔。
此后,为加强公司的研发实力,梁向辉邀请曹伟华共同创业, 并承诺若曹伟华加入艾为有限,则分给其艾为有限 5%的股权。2017 年 12 月,曹伟华入职艾为有限,梁向辉与其约定会将其自身持有的艾为有限 5% 的股权(彼时实际由韩光代持)转让给曹伟华。2018 年 7 月,股权实际持有人梁向辉指示韩光将其代为持有的艾为有限 5%股权转让给曹伟华。
同期,韩光将其代梁向辉持有的艾为有限 60%的股权通过股权转让还原给梁向 辉,韩光将其代梁向辉持有的艾为有限 15%的股权转让给曹伟华,进而 由曹伟华替梁向辉代持 15%的股权, 韩光继续替梁向辉代持剩余15%的 股权。上述股权转让完成后,梁向辉在艾为有限的对外显示持股比例为60%,实际持股比例为90%。

2021 年初,艾为有限拟引入外部投资者,外部投资者要求艾为有限在股 权上不能存在代持情形。为此,梁向辉三人决定将艾为有限的股权结 构恢复至真实持股情况。2021年1月,梁向辉、曹伟华、韩光之间的代持关系彻底解除。
2021年10月,韩光将其所持有的5%股权转让给梁向辉。至此,韩光本人不再持有艾为有限公司的股份。截至招股书签署日,梁向辉直接持有艾为电气47.8893%的股份,并通过员工持股平台艾为壹号间接控制公司8.1967%的股权,合计控制公司56.0860%股份的表决权,为公司的控股股东、实际控制人。
前文已经提及,艾为有限设立时梁向辉与韩光之间未签订委托代持协议。韩光认为其在2021年10月29日后不再持有公司的股份,不应再被苛以证明或确认义务,因此其拒绝接受艾为电气本次发行上市中介机构对前述代持事项进行确认。无奈之下,梁向辉以韩光为被告分别向深圳市龙岗区人民法 院(2024年12月)和深圳国际仲裁院(2025年4月)提请了诉讼和仲裁,请求确认股份代持关系,目前案件已受理但 尚未开庭。其中,2025年4月,基于2021年1月5日代持股权还原所签署的《股权转让协议书》中所涉法院管辖的约定,梁向辉除了起诉韩光本人之外,还将艾为电气作为第二被告,这就出现了创始人兼实控人梁向辉起诉自己公司的尴尬局面。

不难看出,梁向辉与韩光本人之间的股权代持时间长达四年,这不禁让外界怀疑梁向辉或存在通过代持规避竞业禁止或其他法定义务的情形。对此,深交所在首轮审核问询函中要求艾为电气披露公司是否存在被代持人通过代持规避竞业禁止或其他法定义务的情形,并结合梁 向辉与韩光之间未决诉讼及仲裁的最新进展,披露相关事项是否影响发行人的股权清晰及控制权稳定性。
对此,艾为电气以“梁向辉与华为未签订竞业禁止协议或相关条款”为由,否定了有关梁向辉通过代持规避竞业禁止的质疑。不过,由于韩光本人仍拒绝接受公司本次发行上市中介机构对前述代持事项进行确认,梁向辉只能选择与其昔日的创业合伙人对簿公堂。
还需要看到的是,从2018 年 7 月的股权变更不难看出,梁向辉在部分完成与韩光代持还原的同时,又将其中15%的股权交给另一位合伙人曹伟华代为持有,这进一步增加了其股权代持的复杂性。据招股书披露,梁向辉之所以在2018年7月进行还原部分代持股权,是因为“彼时韩光和曹伟华都在艾为有限担 任管理岗位,二人对外显示的持股比例较高有助于其管理员工和沟通客户、供应商”。换句话说,梁向辉通过部分股权交由韩光和曹伟华是为了方便二人对外沟通客户和供应商。但对客户和供应商来说,这一股权代持行为无异于是一种变相的欺诈行为,而最终的获利人还是梁向辉本人。这或许是韩光本人宁可撕破脸皮也不愿就此事项接受中介机构的访谈或出具其他说明文件的原因所在。
财务数据显示,2022年-2024年,艾为电气实现营业收入分别为2.15亿元、3.41亿元、4.42亿元,实现净利润5737万元、8641.71万元、1.06亿元,业绩保持稳定增长。
按照产品品类划分,艾为电气主营业务共分为新能源汽车热管理高压控制器以及轨道交通及其他类产品两大类。报告期各期,公司热管理 高压控制器实现销售收入分别为 21,030.54 万元、33,740.98 万元和 44,043.64 万元,收入占比在99%以上,产品结构非常单一。
据招股书披露,新能源汽车热管理高压控制器供应商可分为能自研控制器的 Tier 1 (包括弗迪科技、奥特佳等),以及向 Tier 1提供新能源汽车热管理高压控制器的第三方控制器供应商(包括艾为电气、上海金脉、儒竞科技等)。根据灼识咨询数 据,2024 年在国内市场中,艾为电气电动压缩机控制器产品以约 13.35%的市场份额在第三方控制器供应商中排名第一;PTC 控制器产品以约 5.23%的市场份额在第三方控制器供应商中排名第二。
不过,基于近年来新能源汽车市场持续的高景气度和广阔的未来发展空间,法雷奥、日本电装、弗迪科技、奥特佳等国内外Tier 1 供应商不断加大投入进行控制器自研,行业外亦有企业在尝试进入热管理控制器领域,这也导致该领域市场竞争日趋激烈。截止2025年6月末,艾为电气在手订单合计为3.05 亿元,其中 2025 年 1-6 月取得的待交货的订单金额为 1.86 亿 元(未经审计),尚不足公司2024年度销售金额(4.42亿元)的一半。
此外,从合同负责指标来看,艾为电气的业绩“蓄水池”已经出现了明显的滞涨。数据显示,报告期各期末,艾为电气合同负债金额分别为1.07万元、300.66元和323.1万元。2023年一年内,艾为电气合同负债就暴增近300万,同比增幅接近300倍。但到了2024年,公司合同负债金额仅增长了22.5万元。由此不难看出,艾为电气未来的业绩增长压力已不容小觑。

就在合同负债增幅大幅放缓的同时,艾为电气存货金额却出现了持续的攀升。数据显示,报告期各期末,公司存货账面价值分别为 6,196.11 万元、6,099.54 万元和 10,330.65 万元。2024年一年之内,艾为电气存货余额就增长了4321万元。对此,艾为电气在招股书中表示,如果未来公司不能精进存货管理水平、下游市场需求发生显著不利变化、市场竞争加剧或技术迭代加速导致存货滞销积压,公司将面临存货减值风险。
本次IPO,艾为电气计划募资9.3亿元,主要投向'新能源汽车高压控制部件智能制造基地项目'、'数字控制与电力电子技术研发中心项目'、'信息化系统建设项目'等三大项目,并补充流动资金7000万元。其中,新能源汽车高压控制部件智能制造基地项目拟投资金额为5.45亿元,项目建成后将有利于艾为电气实现对新能源汽车热管理高压 控制器、充电模块等新能源汽车高压控制部件的规模化生产。

然而,从产销率这一指标来看,艾为电气上述募投项目达产后的产能消化能力并不被外界所看好。数据显示,截至2024年年末,艾为电气热管理高压控制器产量已经达到239.52万套,但产销率仅为88.09%,创下过去三年来最低水平。再考虑到日趋激烈的行业竞争压力、公司合同负债增速的放缓以及存货金额的攀升,艾为电气募投项目达产后的产能消化压力可想而知,这一引发了外界对其募投项目合理性与必要性的质疑。
本文为新经济IPO原创内容,未经授权禁止转载。
>>>查看更多:股市要闻