来源:半导体产业纵横

闻泰科技对安世的控制权仍暂处于受限状态

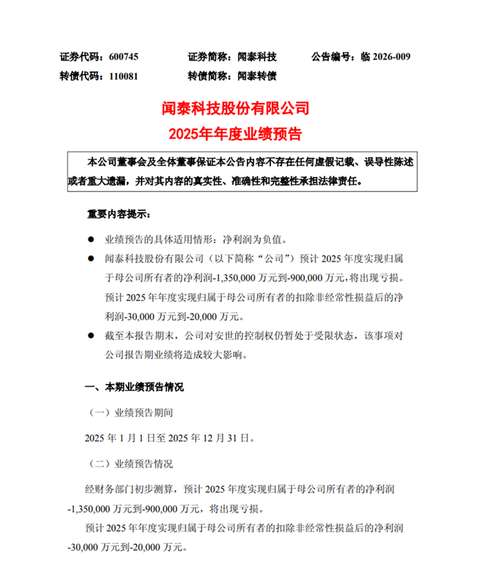
1月30日,闻泰科技发布2025年业绩预告。全年实现归属于母公司所有者的净利润预计为-135亿元至-90亿元,扣除非经常性损益后的净利润预计为-3亿元至-2亿元。上一年同期公司利润总额为-19.11亿元,实现归属于母公司所有者的净利润为-28.33亿元,归属于母公司所有者的扣除非经常性损益后的净利润为-32.42亿元,每股收益为-2.28元/股。

本期业绩变动的主要原因于2025年第四季度,公司子公司安世半导体有限公司(以下简称“安世半导体”)以及安世半导体控股有限公司(以下简称“安世半导体控股”)(以下合称“安世”)收到荷兰经济事务与气候政策部下达的部长令(Order)和阿姆斯特丹上诉法院企业法庭(以下简称“企业法庭”)的裁决。截至本报告期末,虽然上述部长令(Order)被宣布暂停,但企业法庭裁决依旧处于生效状态,公司对安世的控制权仍暂处于受限状态。公司报告期内预计将确认较大金额的投资损失、资产减值损失,对公司2025年度业绩将造成较大影响。
*声明:本文系原作者创作。文章内容系其个人观点,我方转载仅为分享与讨论,不代表我方赞成或认同,如有异议,请联系后台。








>>>查看更多:股市要闻