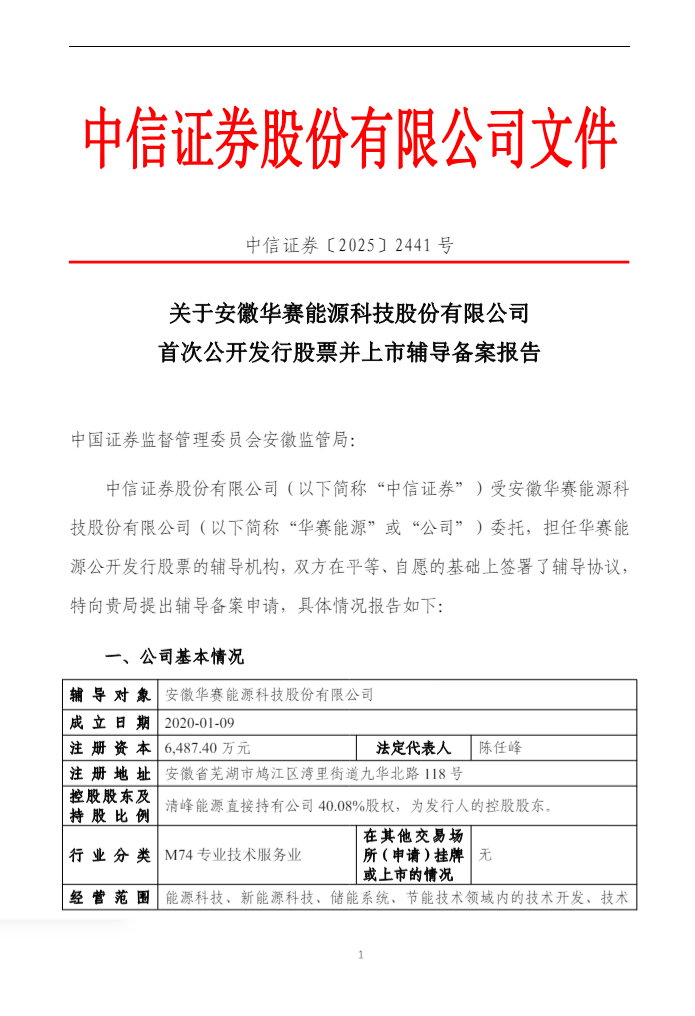
1月10日,证监会官网信息显示,安徽华赛能源科技股份有限公司(简称“华赛能源”)完成IPO辅导备案,中信证券股份有限公司(简称“中信证券”)担任其辅导机构。

辅导备案报告显示,2025年双方签署辅导协议,2026年1月10日,中信证券提交辅导备案报告。
公开信息显示,华赛能源成立于2020年1月9日,注册资本6,487.40万元,位于安徽省芜湖市鸠江区湾里街道九华北路118号,法定代表人为陈任峰,其所属行业为M74专业技术服务业,经营范围包括能源科技、新能源科技、储能系统,新能源设备、储能系统及设备、节能设备、电力设备的研发、生产和销售等。

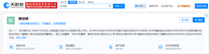
天眼查信息显示,华赛能源由安徽清峰能源科技有限公司(简称“清峰能源”)控股,持股比例44.8899%,该公司由陈任峰100%持股。陈任峰通过清峰能源间接、直接持有华赛能源50.9328%股份。


此外,陈任峰还出资华赛能源多个参股企业。
股权信息显示,芜湖佑能创业投资合伙企业(有限合伙)、芜湖赛鑫创业投资合伙企业(有限合伙)、芜湖佑创创业投资合伙企业(有限合伙)、芜湖赛创投资管理合伙企业分别持有华赛能源股份分别15.5388%、12.949%、6.0429%、5.1796%。
其中,芜湖佑能创业投资合伙企业(有限合伙)由陈任峰等15人共同持股,陈任峰出资67.4365%。
芜湖赛鑫创业投资合伙企业(有限合伙)陈任峰担任执行事务合伙人,出资比例12.6%。
芜湖佑创创业投资合伙企业(有限合伙),陈任峰出资22.8571%。
芜湖赛创投资管理合伙企业(有限合伙)陈任峰担任执行事务合伙人,出资比例14.2867%。




天眼查信息显示,陈任峰先生,1983年10月出生,中国国籍,无境外永久居留权,博士学位。2010年5月至2013年8月任华腾开元副总经理;2014年起至今任中电鑫龙副总经理;2016年9月至今任安徽佑赛科技股份有限公司董事长,兼任龙玺新能源董事长、泰达工程董事、中电兴发董事、赛创投资执行事务合伙人等;其担任安徽中电兴发与鑫龙科技股份有限公司董事任期为2016年9月13日至2019年9月12日。

此外,华赛能源也有国资力量的参与。华舆高新交控(芜湖)产业链投资基金合伙企业(有限合伙)持股2.3697%、安徽国控慕华股权投资基金合伙企业(有限合伙)持股0.9479%、芜湖市鸠创投资基金有限公司持股0.4739%。
>>>查看更多:股市要闻