摘要
2023年11月证监会发布《定向可转债重组规则》(简称“新规”),此后监管层多次强调鼓励上市公司运用定向可转债作为并购重组支付工具之一。伴随并购重组市场明显活跃,定向可转债受到市场关注,2025年以来,新公布重大并购重组项目中9起选择使用定向可转债作为支付工具,较去年同期明显增加。
整体来看,支付定转的发行主力为民营企业,参与的重大并购重组项目以横向产业整合类为绝对主流。新规发布后新增的6支支付定转(含预案),5支来自电子行业中的半导体企业,对半导体领域模拟芯片设计、半导体封装、功率半导体等细分领域整合加速起到重要作用。
新规后,新增支付定转(含预案)发行期限以4年为主;票面利率为协商确定,且大幅降低为0.01%的固定利率水平,对发行人具有显著成本优势;但受发行人发行前股价波动及正股估值影响,初始转股价格存在显著差异,已发支付定转在发行时的初始转股溢价率差异较大。
条款设计方面,当前支付定转更注重于保护原股东权益,体现在锁定期(需覆盖业绩承诺完整周期)、强赎、强制转股与转股价格修正条款(不再允许设置下修条款)等设计上。并且,由于发行期限缩短及新规禁止在锁定期内进行回售,回售期明显压缩,新规后支付定转大多不再设置回售条款,正股估值及未来上涨空间成为投资人主要关注点。
思瑞浦收购创芯微作为新规后首单落地项目,引入定向可转债作为支付工具,不仅为交易双方提供了更加灵活的博弈机制,提高了并购重组交易韧性和效率,也将为支付定转的更广泛应用与发展提供积极示范作用。

报告正文如下
支付型定向可转债(以下简称“支付定转”),是指上市公司并购重组交易中向特定交易对手支付交易对价,在一定期限内依据约定条件可以转换为该上市公司股票的私募可转债。由于可转债一方面具有债底价值可保护投资人权益,另一方面股权稀释作用较缓不易引发股价大幅波动,近年来被监管大力推荐作为并购重组中的支付工具。
一
发展历程
图表1 定向可转债政策时间线
数据来源:Wind,东方金诚我国定向可转债发展历程较短,早期仅在港股市场有少量尝试。2002年10月,青岛啤酒通过发行三部分共计4.16亿港元的港股定向可转债,成功引入美国著名啤酒酿造商安海斯-布希公司成为战略投资者。2011年8月,海尔集团旗下海尔电器向凯雷投资集团发行10.67亿港元定向可转债,与其达成战略合作协议。
2014年,A股市场首次引入定向可转债作为并购重组的支付工具,但因缺乏细则引导,其后几年并无实际案例落地。为丰富上市公司并购重组支付工具,2014年3月,国务院发布《关于进一步优化企业兼并重组市场环境的意见》,首次允许企业发行定向可转债作为并购支付工具,同年6月,中国证监会修订《上市公司重大资产重组管理办法》,规定上市公司可以向特定对象发行可转换为股票的公司债券、定向权证用于购买资产或者与其他公司合并,开启国内A股市场在定向可转债领域的初步探索,但由于缺乏细则引导,市场后续几年并无实际案例落地。
2018年,随着经济下行压力加大,权益市场波动加剧,企业并购重组的现金及股份支付压力明显增加,定向可转债作为重要补充工具,开始受到市场关注。2018年11月,证监会启动以定向可转债作为并购重组支付工具的试点,当月赛腾股份发布重组公告,将定向可转债作为购买资产项目支付工具之一,并在次年1月23日通过了证监会重组委审核。不过,由于赛腾股份定向可转债发行推进速度较慢,2019年12月,新劲刚成为首单落地发行的定向可转债,对定向可转债市场具有重要的示范意义。此外,为落实新《证券法》,2020年12月证监会发布《可转换公司债券管理办法》,对可转债进行了细化规定,也进一步为定向可转债的规范发展提供了制度保障。
2023年7月中央政治局会议提出“要活跃资本市场,提振投资者信心”,随后证监会有关负责人在答复记者并购重组内容时明确提出,将出台上市公司定向发行可转债购买资产的相关规则,丰富并购重组支付方式。2023年11月,证监会发布《上市公司向特定对象发行可转换公司债券购买资产规则》(以下简称《定向可转债重组规则》),系统规范了定向可转债作为并购重组支付工具的发行条件、定价机制及限售安排等,有效缓解了试点阶段定价混乱、条款差异大等问题,定向可转债作为并购重组支付工具的功能进一步完善。之后,在2024 年 3 月证监会发布的《关于加强上市公司监管的意见(试行)》, 4 月国务院发布的《国务院关于加强监管防范风险推动资本市场高质量发展的若干意见》(新“国九条”),4月证监会发布的《资本市场服务科技企业高水平发展的十六项措施》,6 月证监会发布的《关于深化科创板改革服务科技创新和新质生产力发展的八条措施》(“科创板八条”),以及同年9月证监会发布的《关于深化上市公司并购重组市场改革的意见》(“并购六条”)等,均强调鼓励上市公司综合运用股份、定向可转债、现金等支付工具实施并购重组,以提高交易灵活性和资金使用效率。
“并购六条”发布后,国内并购重组市场活跃度明显升温。截至10月末,2025年新公告重大并购重组144起,同比增长51.58%。横向产业整合成为鲜明主旋律,占比达31.94%。民营企业重大并购重组项目由去年同期的59起大幅增长至106起,同比增长79.66%,占比达到73.61%。定向可转债逐渐成为并购重组中的重要支付工具,“并购六条”发布后,支付定转参与的重大并购重组项目共9起,除光库科技属于地方国企外,其余均为民企发行人,9个项目中,5个项目来自电子行业,其余来自通信、机械设备、医药生物与基础化工行业。截至10月末,6起新发布的重大并购重组项目有支付定转参与,去年同期仅有1支。其中,富乐德收购项目已经完成,其中定向可转债支付占比为5.49%,芯导科技与华海诚科的收购项目已进入预案推进,分别处于董事会预案通过以及得到证监会核准的状态,定向可转债支付占比分别达到68.57%与42.86%。
二
发行政策
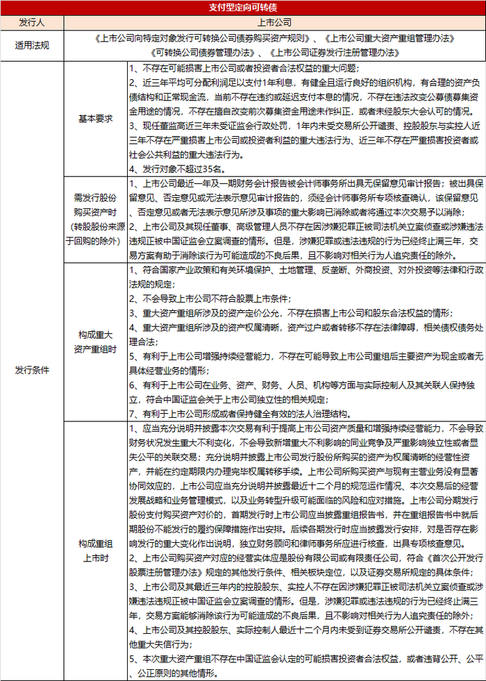
支付型定向可转债优先适用《上市公司向特定对象发行可转换公司债券购买资产规则》(《定向可转债重组规则》),同时需满足《可转换公司债券管理办法》、《上市公司证券发行注册管理办法》(《再融资办法》)的相关要求,支付定转后续转股涉及新股发行的(转股股份来源于回购的除外),还需符合《上市公司重大资产重组管理办法》(《重组办法》)的相关规定。发行定向可转债募集部分配套资金的,相关事项也应当符合《上市公司证券发行注册管理办法》有关规定。
1. 发行条件
上市公司发行支付型定向可转债,发行对象不能超过35名,且发行人需满足偿债能力与治理能力的相关要求:1)业绩方面,近三年平均可分配利润应足以支付债券1年的利息,具有合理的资产负债结构与正常现金流,不存在违约或延迟支付本息的情况;2)企业治理方面,需具备健全且运行良好的组织机构,当前不存在违规改变公募债募集资金用途的情况,不存在擅自改变前次募集资金用途未作纠正,或者未经股东大会认可的情况;并且,要求现任董监高近三年未受证监会行政处罚、一年内未受交易所公开谴责,控股股东与实控人近三年不存在严重损害上市公司或投资者利益的重大违法行为、近三年不存在严重损害投资者或社会公共利益的重大违法行为。
发行定向可转债购买资产时,如果转股股份不来自于回购,而是新增股份,需要满足:1)上市公司最近一年及一期财务会计报告被会计师事务所出具无保留意见审计报告,若存在保留意见、否定意见或者无法表示意见所涉及事项,需要会计师事务所核查后,确认重大影响已经消除或者将通过本次交易予以消除; 2)上市公司及其现任董事、高级管理人员不存在涉嫌犯罪违法违规正被调查的情形,但是,涉嫌行为已经终止满三年,交易方案有助于消除该行为可能造成的不良后果,且不影响对相关行为人追究责任的除外。同时,分期发行以支付购买资产对价的,中国证监会作出注册决定后,各期股份发行时均应当符合前款规定。特定对象以现金或者资产认购上市公司发行的股份后,上市公司用同一次发行所募集的资金向该特定对象购买资产的,也视同上市公司发行股份购买资产的情况。
构成重大资产重组时,支付定转还需要满足重组办法的相关要求,包括符合国家产业政策和有关环境保护、土地管理、反垄断、外商投资、对外投资等法律和行政法规的规定;资产定价公允,不存在损害上市公司和股东合法权益的情形;资产权属清晰,资产过户或者转移不存在法律障碍,相关债权债务处理合法;有利于上市公司增强持续经营能力;有利于上市公司在业务、资产、财务、人员、机构等方面与实际控制人及其关联人保持独立;有利于上市公司形成或者保持健全有效的法人治理结构。
构成重组上市时,1)资质方面,上市公司购买资产对应的经营实体应当是股份有限公司或者有限责任公司,且符合《首次公开发行股票注册管理办法》以及证券交易所规定的具体条件。2)协同性方面,应当充分说明并披露本次交易有利于提高上市公司资产质量和增强持续经营能力,充分说明并披露上市公司发行股份所购买的资产为权属清晰的经营性资产,并能在约定期限内办理完毕权属转移手续。上市公司所购买资产与现有主营业务没有显著协同效应的,上市公司应当充分说明并披露最近十二个月的规范运作情况、本次交易后的经营发展战略和业务管理模式,以及业务转型升级可能面临的风险和应对措施。3)合规性方面,上市公司及其最近三年内的控股股东、实控人不存在因涉嫌犯罪违法违规正被立案调查的情形,但是涉嫌行为已经终止满三年,交易方案能够消除该行为可能造成的不良后果,且不影响对相关行为人追究责任的除外;上市公司及其控股股东、实际控制人最近十二个月内未受到证券交易所公开谴责,不存在其他重大失信行为;不存在中国证监会认定的可能损害投资者合法权益,或者违背公开、公平、公正原则的其他情形。
图表2 支付定转的发行条件
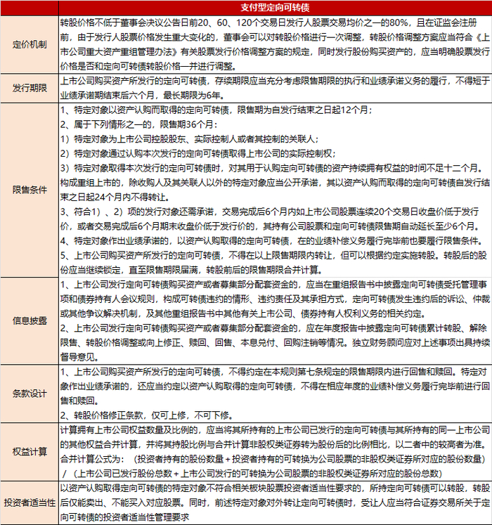
数据来源:Wind,东方金诚2. 定价机制
初始转股价格的确定是支付定转参与重组交易的核心步骤。考虑到定向可转债和股份均可作为支付工具,按照“同样情况同等处理”的原则,参照《重组办法》关于发行股份购买资产的定价机制,明确支付定转以董事会决议公告日前20、60、120个交易日80%交易均价的其中之一,作为初始转股价格的价格下限,且董事会决议可以明确,在证监会注册前,若发行人股票价格发生重大变化,董事会还可对初始转股价格进行一次调整。
3. 发行期限与限售条件
为保护上市公司和中小投资者利益,确保重组实施后一定时期内交易对方与上市公司利益“绑定”,《定向可转债重组规则》在发行期限与限售条件方面均做出了相关规定。在发行期限上,上市公司购买资产所发行的定向可转债,存续期限应当充分考虑限售期限的执行和业绩承诺义务的履行,不得短于业绩承诺期结束后六个月,最长期限为6年。
限售条件上,参照《重组办法》关于股份锁定的要求,《定向可转债重组规则》明确,支付定转的限售期一般设定为12个月,且需覆盖业绩承诺与补偿周期;限售期限内的定向可转债可以转股,转股后的股份应当继续锁定至前述限售期限届满,转股前后的限售期限合并计算。以下特殊条件下,支付定转限售期将有所延长:1)构成重组上市时,限售期延长至24个月;2)若持有人为控股股东、实控人、关联人,或者可通过本次认购取得实际控制权,以及持有人用于认购的资产持有时间不足12个月等特殊情况下,锁定期将进一步延长至36个月,3)在持有人为控股股东、实控人、关联人(含此次认购后成为的情况)时,若交易后发行人股票连续20日破发,或交易6个月后破发,限售期还会自动延长至少6个月。
4. 特殊条款
对于支付定转的回售、赎回、转股价格修正等特殊条款,要求支付定转限售期内不得进行回售和赎回,特定对象作出业绩承诺的,不得在相应年度的业绩补偿义务履行完毕前进行回售和赎回;支付定转转股价格的修正条款,仅可向上修正,不可向下修正。
5. 信息披露
上市公司发行定向可转债购买资产或者募集部分配套资金的,重组报告书中,应披露定向可转债受托管理事项和债券持有人会议规则,构成可转债违约的情形、违约责任及其承担方式,定向可转债发生违约后的诉讼、仲裁或其他争议解决机制,及其他重组报告书中其他有关上市公司、债券持有人权利义务的相关约定。此外,后续应当在年度报告中披露定向可转债累计转股、解除限售、转股价格调整或向上修正、赎回、回售、本息兑付、回购注销等情况,独立财务顾问应当对上述事项出具持续督导意见。
6. 其他
基于支付定转股性,在权益计算方面,《定向可转债重组规则》明确,投资者持有的定向可转债应纳入相关权益计算,参照适用《上市公司收购管理办法》第八十五条第二款的规定,计算拥有上市公司权益数量及比例的,应当将其所持有的上市公司已发行的定向可转债与其所持有的同一上市公司的其他权益合并计算,并将其持股比例与合并计算非股权类证券转为股份后的比例相比,以二者中的较高者为准。
此外,在投资者适当性方面,以资产认购取得定向可转债的特定对象,只有在符合相关板块股票投资者适当性要求的情况下,才可进行转股,否则转股后仅能卖出、不能买入对应股票。
图表3 支付定转的其他机制设计
数据来源:Wind,东方金诚三
发行特点
支付型定向可转债是定向可转债市场发行主力。2018年11月,证监会正式启动定向可转债试点后,2019年劲刚定转作为首支定向可转债及首支支付定转成功落地,同年,支付定转预案密集披露,于2020年迎来发行高峰,但2021年后,由于并购重组市场持续低迷,支付定转发行明显回落,直至2024年“并购六条”发布后,支付定转预案再度迎来边际放量。整体来看,截至10月末,支付定转债累计发行42支,合计222.74亿元,现存续12支,规模80.17亿元。
图表4 支付型定向可转债发行规模(亿元,左轴)与数量(支,右轴)
数据来源:Wind,东方金诚支付定转可进一步拆分为两类,一种用于并购重组项目的支付对价,一种用于募集配套资金。2023年11月《定向可转债重组规则》(以下简称“新规”)发布后,新发支付定转预案均用于支付对价,支付定转在支付对价中的占比也在新规后明显提升,对并购重组项目的支持力度增强。2024年前,用于支付对价的支付定转占总对价的比重平均为25.52%,但在2024年以后,这一比例上升至45.53%,支付定转逐渐成为并购重组的重要支付工具。2024年前,用于募集配套资金的支付定转贡献了支付定转市场超半数规模。2020年,近八成发行人不仅选择定向可转债作为支付工具,也搭配了定向可转债用来募集配套资金。2021年7月,监管层对定向可转债募集配套融资的态度显著收紧,直至2023年2月,监管正式对上市公司放开发行融资型定向可转债的限制,支付定转再度恢复其配套融资功能。不过,对于支付定转的配套融资功能,监管明确要求发行规模不能超过支付对价,且用于补流的金额不能超过对价的25%及配套融资总额的50%。
从并购重组目的看,支付定转参与的重大并购重组项目中(含已发行与预案推进中),无论是以往还是新规发布后,横向产业整合类项目是绝对主流。按照并购重组目的进行分类,30个并购重组项目(26个已发支付定转,4个支付定转预案推进中)共涉及横向产业整合、产业链延伸、多元化发展,以及增强控制权5类。其中,通过同业收购,完善产业布局、增强协同效应的横向产业整合占比在六成以上;意在产业链延伸的并购重组项目占比约为六分之一;多元化发展类项目4例(包括近期已被交易所受理的领益智造,作为AI终端硬件企业,通过收购汽车零部件公司);此外,2020年还有2例为发行人通过收购进一步增强对子公司控制权(具体见附表)。
从行业结构上看,新规发布后,新发或新增预案的6支支付定转,有5支涉及电子行业中的半导体企业,对半导体行业内模拟芯片设计、半导体封装、功率半导体等细分领域整合加速起到重要作用,其余1支来自医药生物行业。此前,除电子行业外,基础化工、公用事业涉及的并购重组数量也相对较多,且发行规模较大,分别为35.92亿元、45.10亿元。
图表5 各行业支付定转的发行规模(亿元,右轴)与数量(支,左轴)
数据来源:Wind,东方金诚从发行人属性上看,民营企业是支付定转发行主力,且2024年以来新增支付定转均来自民营企业。已发行支付定转中,民营企业累计发行支付定转24支,占比近六成,规模达到近百亿元(99.58亿元),规模占比44.71%;当前尚在预案推进中的支付定转,也均来自民企发行人。地方国企和央企支付定转的发行集中在新规前,分比为15支、87.04亿元,及3支、36.13亿元。
从发行期限上看,支付定转的发行期限较为灵活,定向可转债的发行期限最短1年、最长6年,具体年限需不短于业绩承诺期结束后的6个月,并覆盖限售期与转股期。“并购六条”以来,新发支付定转与新增预案中已披露期限的,除领益智造外,均选择了4年的发行期限,但在2024年前,6年期限曾为主流选择。
四
执行层面条款细节
支付定转作为股债混合型支付工具,已发行及预案推进项目在条款设计方面的部分实践也值得我们关注。
首先,《定向可转债重组规则》从根本上改变了锁定期与补偿机制的关联模式,支付定转的锁定期与业绩承诺松绑,且锁定期大幅缩短。2018年证监会启动支付定转试点,锁定期与转股期设计基本沿用了2008年《上市公司重大资产重组管理办法》中的思想,强调业绩不达标时的强制补偿义务,并以分阶段锁定期为主(如36个月锁定期,12个月后分批解锁),且为配合解禁节奏,转股期均设置在12个月后。2020年市场尝试松绑锁定期与业绩补偿,但基础锁定期依旧以36个月为主。但在新规后,支付定转的锁定期可以依据交易对手是否涉及业绩承诺而差异化设置,不涉及业绩承诺的交易对手仅遵循12个月的基础锁定期,业绩承诺方基于承诺期限延长锁定时间。因此,新增的支付定转项目,除了部分涉及业绩承诺的交易对手需在义务履行前遵守锁定要求,其余不涉及业绩承诺的项目基础锁定期大多为12个月,仅阳光诺和设为36个月。同时,支付定转的转股期也统一设置在6个月后,时间大幅缩短。
图表6 部分支付定转的转股期与锁定期条款设计
数据来源:Wind,东方金诚其次,支付定转的票面利率大幅降低,初始转股溢价率差异较大。支付定转的发行定价包括两部分,一是票面利率,为协商确定,二是初始转股价格,仅用于配套融资的支付定转以竞价确定。从新规发布后新增支付定转项目(含预案)的实际定价来看,票面利率均选取了0.01%的固定票面利率,较新规前大幅降低[1],但初始转股溢价率受上市公司发行前股价与估值水平影响差异较大。如已发行的思瑞定转与富乐定转,虽然均选取前20个交易日股票均价80%为最低基准,但由于思瑞浦股票价格前期明显走低,发行日正股市净率仅在2.80,而富乐德经历快速上涨后,发行日正股市净率达到9.13高位,这导致思瑞定转与富乐定转初始定价显示较大差异,思瑞定转溢价38.93%发行,而富乐定转折价60.84%发行。如果进一步追溯新规前已发行的支付定转,我们发现,已发支付定转以折价发行为主流,溢价发行的数量占比不足四分之一。其中,用于支付对价的支付定转,初始折价幅度较高,平均初始转股溢价率-23.69%;用于配套融资的支付定转,初始溢价率-11.98%,折价水平相对较低。
图表7 各类6年期支付定转的平均折合票面利率与平均初始转股溢价率(%)
数据来源:Wind,东方金诚同时,支付定转在提前赎回、强制转股、回售、转股价格修正等特殊条款设计上也更加灵活。
在促转股设计机制上,有条件提前赎回与强制转股结合应用的设计机制成为支付定转的主流选择。2022年以前,对于有条件提前赎回与强制转股条款,支付定转发行人大多选择其一,但在2022年后,结合强赎与强制转股的综合性促转股条款成为主流。从新规发布后披露的6支支付定转(含预案)看,4支选取了有条件提前赎回与强制转股机制结合的条款设计。例如,思瑞定转设定,若30个交易日内有20个交易日正股价格达到转股价格的125%以上,即触发强制转股条款;若转债余额不足1000万元,则触发提前赎回条件。不过,也有华海诚科此类发行人,未设置强赎和强制转股条款。
图表8 2022年后发行的支付定转提前赎回与强制转股条款设计

注:“30,20,130%”含义为,30个交易日内,有20个交易日,正股价格达到转股价格130%以上,则触发强制转股条款。
数据来源:Wind,东方金诚
回售条款是后期上市公司正股价格大幅不及预期的情况下保障投资人基本权益的一项机制。新规发布前,绝大多数支付定转均设有回售条款,触发价大多设定为初始转股价格的70%,回售期也因前期发行期限以5年、6年期为主,而多设置为最后2年。但我们看到,新规后新增的6支支付定转(含预案),除了富乐定转外,均未设有回售条款,与此前形成较大反差。富乐定转发行期限虽仅为4年,但回售期设为后2年,触发价为初始转股价格的70%,与此前大多支付定转的设计一致。我们认为,新规后支付定转对回售条款的放松,一方面是因为新规明确禁止在锁定期内进行回售,但新发支付定转期限明显缩短(以4年期为主),且锁定期由于需要完整覆盖业绩承诺与补偿义务履行周期,大多需要3年左右或以上,对回售周期存在明显压缩;另一方面可能与并购市场活跃,权益市场明显升温,投资人更加关注上市公司并购重组后的股价升值有关。
图表9 部分支付定转回售期与回售条款设计

注:“30,70%”含义为,连续30个交易日,正股价格低于初始转股价格70%,则触发回售条款。
数据来源:Wind,东方金诚
由于新规后支付定转作为支付工具不得下修转股价格,利益平衡下新增支付定转(含预案)仅半数设有上修条款,占比较此前下降。2023年前,大多支付定转同时设有上修与下修条款,尤其注重股价低迷时对债券持有人的保护。不过,2023年全面注册制实施后,A 股估值分化加剧,考虑到下修条款可能引发市场对发行人低价定增的质疑,容易损害中小股东利益,2023年11月证监会发布的《定向可转债重组规则》,明确要求定向可转债作为支付工具时不得向下修正转股价格。因此,新规后新增的支付定转及预案,均不再设有下修条款。但在发行方与持有人的利益权衡下,上修条款的设置比例也出现下降,仅半数设有上修条款,而此前超过四分之三的支付定转设有上修条款。
图表10 部分支付定转的转股价格修正条款
数据来源:Wind,东方金诚五
典型案例
思瑞浦收购创芯微100%股权的并购重组项目,于2024年1月发布定向可转债预案公告,2024年11月思瑞定转成功发行,这不仅是定向可转债重组规则发布后首单获得证监会注册批文的项目,也是少见的亏损上市公司收购优质未盈利企业以增强持续经营能力的案例(2023年思瑞浦净利润亏损3471.31万元,创芯微净利润亏损428.09万元)。
创芯微成立于2017年,2021年当选专精特新小巨人企业,专注于电池管理与高效率电源管理芯片的研发销售,形成了比较完整的产品矩阵,并已切入下游龙头企业供应链,在技术布局与客户资源上具备独特价值。然而,公司不仅在2021年至2023年持续亏损,并曾在融资中签署对赌协议,承诺若未能在2025年底前完成IPO,需按8%年化利率回购股东股权。持续亏损及2023年后的IPO政策收紧,使创芯微兑现承诺变得困难重重,也进一步加剧其财务压力,在此情形下,选择被上市公司收购,成为化解创芯微经营危机的关键选择。
思瑞浦成立于2012年,是国内领先的模拟芯片设计企业,核心业务聚焦模拟和数模混合芯片,产品覆盖信号链类和电源管理类两大领域,广泛应用于信息通信、工业控制、新能源汽车、医疗健康等工业领域。2020年,公司登陆科创板,上市后凭借技术优势实现快速增长,但受半导体行业周期下行及市场竞争加剧影响,2023年思瑞浦出现上市后,由于终端需求不及预期,内部研发投入较大,首次营收下滑与净利润亏损。思瑞浦一直致力于成为综合性模拟芯片厂商,但在电源管理类产品的布局较少,考虑自主开发不仅研发投入高,由于进入时机相对较晚,客户导入也存在不确定性,面对业绩冲击,通过收购高性价比资产来增强业务协同效应、丰富产品矩阵、分散风险,就成为了思瑞浦优质选择。而创芯微深耕电源管理芯片多年,技术路线成熟,产品矩阵完整,并已进入下游行业龙头企业的供应链体系,能够巩固和强化思瑞浦信号链与电源双轮驱动的业务增长格局。
然而,由于各方利益诉求复杂,经过多轮商谈和两次预案审议,2024年1月思瑞浦与创芯微最终确定为以定向可转债与现金作为支付工具,并采取差异化定价的支付方式,平衡各方诉求。具体看,考虑不同交易对手方初始投资成本等因素,在总交易作价10.6亿元的前提下,由交易各方自主协商确定交易作价,最终天使轮投资人艾育林按100%股权估值11.5亿元,确定交易对价1.7亿元,其余财务投资人参考回购条款利率,按照100%股权估值16.2亿元,确定交易对价3.18亿元,且以上投资人均以现金方式退出;差异化作价与评估值之间的差额由管理团队股东让渡,即管理团队按100%股权估值8.72亿元,确定交易对价5.72亿元,并以“定向可转债+现金”方式支付,其中1.89亿元由现金支付,剩余3.83亿元以定向可转债支付,主要通过后续推动协同效应实现,促转股来兑现回报。
图表11 思瑞浦收购创芯微的差异化估值安排
数据来源:Wind,东方金诚总体来看,思瑞浦收购创芯微,作为上市公司运用定向可转债推动并购重组和资产整合的典型案例,不仅其采取的差异化定价模式为创投资金顺利退出提供了新的思路和渠道,灵活引入定向可转债作为支付工具,也为交易双方提供了更加灵活的博弈机制,有助于提高上市公司并购重组和产业整合效率。首先,引入定向可转债作为支付工具,可以减少二级市场股价波动带来的交易不确定性,提高交易韧性和交易效率,如思瑞浦第一次并购预案采取“现金+发行股票”方式,但期间公司股价明显下跌导致交易对手意愿不足,而在第二次预案引入定向可转债后,在不大幅调低转股价格(初始转股溢价率38.93%)的基础上,双方通过合理确定转股价格、转股价格修正条款、强制换股等条款,更快促成了交易方案。其次,定向可转债兼具股债的特征可以更好平衡交易双方的利益诉求:对于收购方思瑞浦,定向可转债不仅可以缓解现金支付对价的压力,0.01%的票面利率对思瑞浦的财务费用支出影响也较小,且相对发行新股可以更好推迟、平滑股权稀释节奏,减轻由此带来的股价下跌压力;对于交易对手创芯微管理层股东,可转债不仅为其提供了债券的安全性做保障,也使其未来能够共享股价上涨的红利。此外,思瑞定转虽设置了业务承诺,但并未设置年度刚性指标,而是采用考察三年累计盈利的模式[2],这种安排既考虑到科技企业的成长周期,也可推动管理团队聚焦于长期价值实现。
附表 支付定转参与的并购重组项目目的
数据来源:Wind,东方金诚注:
[1] 新规前,支付定转票面利率定价包括固定利率、累计利率,部分转债还设计有 补偿利率,为实现可比,我们基于初始票面利率、补偿利率、累进利率水平,以现金流折现方式将其换算为同期限固定利率形式,发现新规前已发行支付定转的平均折合票面利率为1.11%,与公募可转债相当,且明显低于今年新发的融资型定转(保利定转,折合票面利率2.79%)。
[2] 管理团队承诺2024到2026年净利润合计不低于2.2亿元,若承诺期届满,触发了业绩补偿义务,管理团队将优先以本次取得的支付定转进行补偿,不足以补偿的,以其转股取得的上市公司股份与现金补偿。
本文作者 | 研究发展部 翟恬甜 曹源源
权利及免责声明
本研究报告及相关信用分析数据、模型、软件、评级结果等所有内容的著作权及其他知识产权归东方金诚所有,东方金诚保留与此相关的一切权利。建议各机构及个人未经书面授权,避免对上述内容进行修改、复制、逆向工程、销售、分发、引用或任何形式的传播。
本报告中引用的标明出处的公开资料,其合法性、真实性、准确性及完整性由资料提供方 / 发布方负责。东方金诚已对该等资料进行合理审慎核查,但此过程不构成对其合法性、真实性、准确性及完整性的任何形式保证。
鉴于评级预测具有主观性和局限性,需提醒您:评级预测及基于此的结论可能与实际情况存在差异,东方金诚保留对相关内容随时修正或更新的权利。
本报告仅为投资人、发行人等授权使用方提供第三方参考意见,不构成任何决策结论或建议。建议投资者审慎使用报告内容,自行承担投资行为及结果的责任,东方金诚不对此承担责任。
本报告仅授权东方金诚指定使用者按授权方式使用,引用时需注明来源且不得篡改、歪曲或进行类似修改。未获授权的机构及人士请避免获取或使用本报告,东方金诚对未授权使用、超授权使用或非法使用等不当行为导致的后果不承担责任。
>>>查看更多:股市要闻