新华日报财经讯 近日,东珠生态环保股份有限公司(证券代码:603359)发布公告,披露其因建设工程施工合同纠纷,向淮安市白马湖投资发展有限公司及淮安市白马湖规划建设管理办公室提起诉讼,要求对方支付工程款本金约3.2亿元并承担诉讼费用。2025年11月25日,该公司还曾披露被中国地质工程集团有限公司起诉,涉案金额高达5.52亿元。而自2025年7月以来,公司新增诉讼累计涉案金额已超过6亿元。

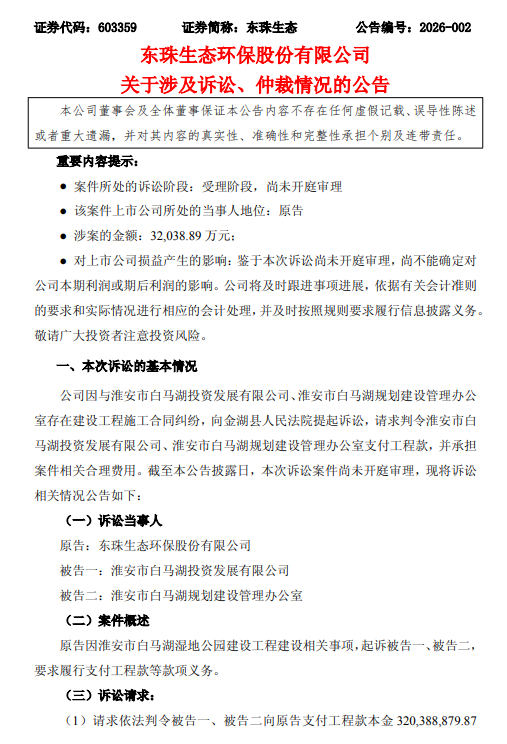
东珠生态在2026年1月9日披露了最新的诉讼情况。公司因与淮安市白马湖投资发展有限公司、淮安市白马湖规划建设管理办公室存在建设工程施工合同纠纷,已向金湖县人民法院提起诉讼。
原告东珠生态请求法院判令两被告支付工程款本金320,388,879.87元,并承担本案诉讼费。案件涉及淮安市白马湖湿地公园建设工程,目前处于受理阶段,尚未开庭审理。与此同时,公司还披露自2025年11月25日以来,公司及控股子公司新增8起尚未披露的诉讼、仲裁案件,累计涉案金额为3.668888亿元。
东珠生态近年来案件数量和金额均呈上升趋势。2025年11月25日,公司披露中国地质工程集团有限公司因建设工程施工合同纠纷,将东珠生态及汝南县住房和城乡建设局诉至驻马店市中级人民法院,涉案金额高达5.52亿元。截至该公告披露日,自2025年7月2日至2025年11月25日,公司及控股子公司尚未披露的诉讼、仲裁案件共计16件,累计涉案金额为6.3亿元。
更早的2025年7月2日,公司公告显示,过去十二个月内,公司及控股子公司累计新增诉讼、仲裁33个,累计涉案金额为3.01亿元,占公司最近一期经审计净资产的11.25%。
东珠生态的主营业务涵盖生态湿地保护、水环境治理、市政景观、国储林、矿山修复等领域。
财务表现方面,公司近年业绩持续低迷。2025年前三季度,公司实现营业总收入2.58亿元,同比下降29.78%;归母净利润亏损3024.18万元,由盈转亏。更令人担忧的是,公司已连续多年亏损,2023年净亏损3.15亿元,2024年净亏损更是高达6.3亿元。
除诉讼纠纷外,公司还存在违规经营行为。2025年4月7日,东珠生态因违规分包问题受到行政处罚。无锡市惠山区住房和城乡建设局查明,公司将承包的惠山新城核心区地下空间改造工程土石方项目,违规分包给无锡市锡皖市政工程有限公司和无锡市固达市政工程有限公司。对此,监管部门对公司处以罚款4.9131万元。

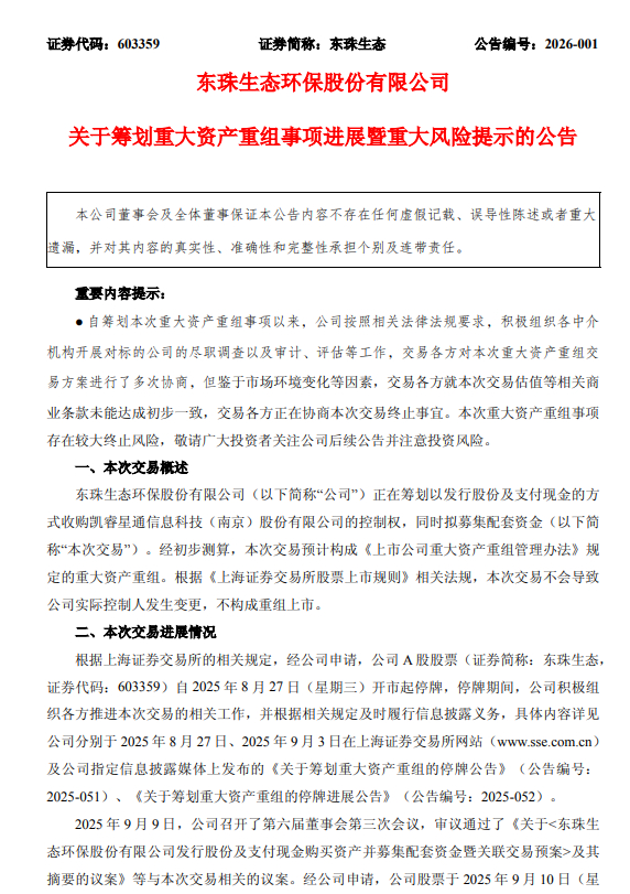
在资本市场方面,东珠生态曾尝试通过重大资产重组寻求转型。公司自2025年8月起筹划以发行股份及支付现金的方式收购凯睿星通信息科技(南京)股份有限公司的控制权。
然而这一重组计划进展并不顺利。2026年1月10日,公司发布公告称,因市场环境变化等因素,交易各方就估值等相关商业条款未能达成一致,正在协商终止交易事宜,本次重大资产重组事项存在较大终止风险。
东珠生态所面临的困境,部分反映了生态环保行业当前面临的普遍挑战。行业普遍存在的应收账款周期长、回款难度大等问题,增加了企业的经营风险。接连不断的诉讼案件给公司带来了多重压力。一方面,大量资金被占用,影响公司现金流和正常经营;另一方面,诉讼结果的不确定性给公司财务报表带来潜在风险。
新华日报·财经记者 詹超
>>>查看更多:股市要闻