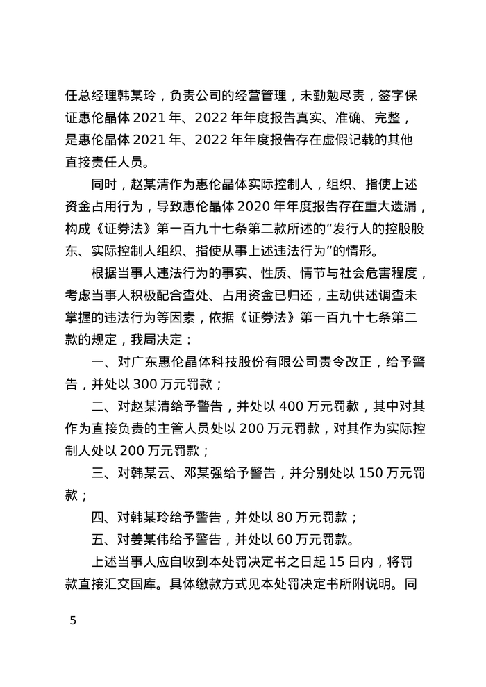
蓝鲸新闻1月13日讯,近日,广东证监局发布了行政监管措施决定书,剑指广东惠伦晶体科技股份有限公司及其相关责任人。
决定书显示,惠伦晶体存在以下违法事实:惠伦晶体未按规定披露资金占用事项,2020年年度报告存在重大遗漏;惠伦晶体虚增成本费用,虚增收入,2021年,2022年年度报告存在虚假记载。
上述行为违反了《证券法》的规定。时任董事长赵某清,时任董事、副总经理韩某云,时任董事、财务总监邓某强,时任总经理韩某玲,时任总经理姜某伟对以上行为负有责任。
对此,广东证监局决定对广东惠伦晶体科技股份有限公司责令改正,给予警告,并处以300万元罚款;对赵某清给予警告,并处以400万元罚款;对韩某云,邓某强给予警告,并分别处以150万元罚款;对韩某玲给予警告,并处以80万元罚款;对姜某伟给予警告,并处以60万元罚款。






>>>查看更多:股市要闻