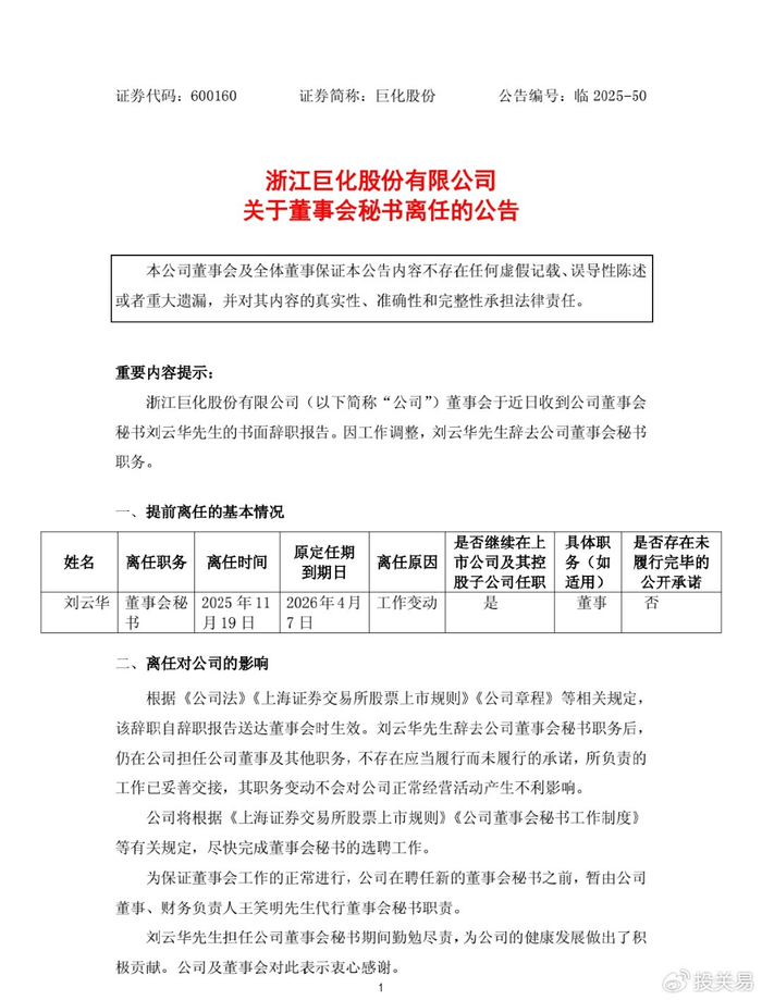
2025年11月19日晚间,巨化股份发布公告,宣布董事会秘书刘云华因“工作调整”原因辞职,辞职后仍在公司担任董事。

刘云华简历:
刘云华:男,1970年10月生,中国国籍,无境外永久居留权,本科学历。1993年7月至1998年7月,任浙江衢化氟化学有限公司科员;1998年8月至2004年7月,任浙江巨化股份有限公司总经理办公室秘书、主管;2004年8月至2005年7月,任巨化集团有限公司上海分公司总经理助理;2005年8月至今,历任浙江巨化股份有限公司证券部副经理、经理、证券事务代表、董事会秘书;2015年至今,任浙江巨化股份有限公司董事;2017年12月至2021年5月,任中巨芯科技有限公司董事;2021年6月至今,任公司董事。

根据公开信息,刘云华自2010年7月开始担任巨化股份董秘,当时市值约58亿元,如今巨化股份市值接近千亿,最新市值为938亿元,在刘云华担任董秘期间,市值增长了15倍。
巨化股份为浙江衢州第一股,于1998年6月26日上市,巨化股份是氟化工行业稀缺龙头,2025年前三季度实现归母净利润32.48亿元。巨化股份短期充分受益制冷剂涨价红利(配额优势),中期依靠高端氟聚合物(半导体/新能源)和氟化液(液冷技术)打开第二增长曲线。
截至2025年11月19日,衢州共22家上市公司,总市值2645亿元,今年前三季度实现归母净利润合计约64亿元,巨化股份市值占比高达35%,归母净利润占比更是高达50%。巨化股份在衢州的重要性可见一斑。
衢州22家上市公司基本信息如下(根据上市日期排序):

>>>查看更多:股市要闻