
“券商系”公募东方基金董事长崔伟因工作调整离任。
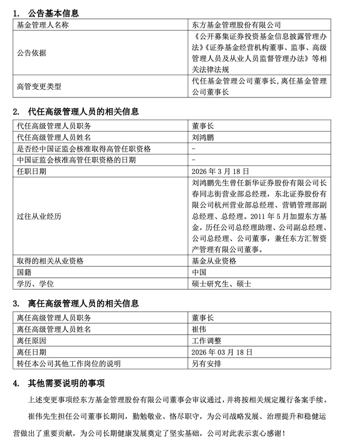
3月20日,东方基金管理股份有限公司(下称“东方基金”)公告称,自3月18日起,因工作调整,崔伟离任公司董事长职务,由公司总经理刘鸿鹏代任董事长。公告中,对于崔伟转任公司其他工作岗位的说明为“另有安排”。

公开资料显示,崔伟,1967年11月出生,现年58岁,中共党员,经济学博士。历任中国人民银行副主任科员、主任科员、副处级秘书;中国证监会党组秘书、秘书处副处长、处长;中国人民银行东莞中心支行副行长、党委委员;中国人民银行汕头中心支行行长、党委书记兼国家外汇管理局汕头中心支局局长;中国证监会海南监管局副局长兼党委委员、局长兼党委书记;中国证监会协调部副主任兼中国证监会投资者教育办公室召集人;中国证券投资基金业协会第一届理事,中国证券投资基金业协会第二届监事。
2011年12月,崔伟担任东方基金管理有限责任公司董事长,2012年进入东北证券股份有限公司董事会,2023年1月因工作原因辞去东北证券副董事长及董事职务。至今,崔伟任职东方基金董事长时间已超14年。
代任董事长一职的刘鸿鹏,同样是东方基金的老将,在公司任职也超过14年。他于2011年5月加盟东方基金,历任公司总经理助理、公司副总经理、公司总经理、公司董事,兼任子公司东方汇智资产管理有限公司董事。
官网资料显示,东方基金管理股份有限公司,系由东方基金管理有限责任公司2020年8月改制成立,公司成立于2004年6月,注册地在北京,注册资本3.33亿元,目前设立了北京、上海、广州、成都、海口五家分公司。
从股权结构来看,公司控股股东、实际控制人为东北证券股份有限公司(东北证券,000686),持股57.6%;非主要股东包括河北国控资本管理有限公司(持股24.3%)、渤海国际信托股份有限公司(持股8.1%)以及三个核心员工持股平台海南汇智长行企业管理咨询合伙企业(有限合伙)(持股3.51%)、海南汇远长行企业管理咨询合伙企业(有限合伙)(持股3.37%)和海南汇聚长行企业管理咨询合伙企业(有限合伙)(持股3.12%)。公司股权未被质押。
从公司管理规模来看,在2016年一季度末时,东方基金的管理规模仅为284.92亿元;随后规模在2021年开始快速扩张,并于2024年一季度末突破千亿元关口;截至2025年末,公司管理规模达1268.19亿元,行业排名第54名。
产品结构方面,截至2025年末,东方基金非货规模为1096.22亿元。其中,债券型基金占据主导地位,规模高达882.72亿元;权益类产品中,混合型和股票型基金规模分别为189.40亿元和22.12亿元。
经营数据方面,据东北证券2025年半年报,2025年上半年,东方基金实现营业收入3.0973亿元,较2024年同期的3.1924亿元下降2.98%;净利润为4084.68万元,较2024年同期的4700.36万元下降13.10%。
>>>查看更多:股市要闻