
今日聚焦
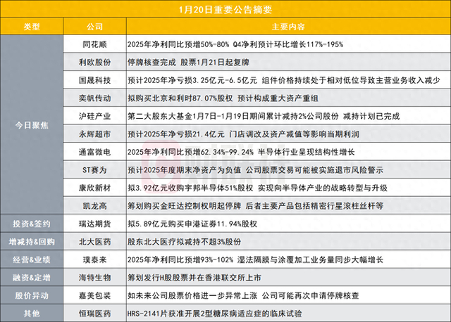
【同花顺2025年净利同比预增50%-80% Q4净利预计环比增长117%-195%】
同花顺(300033.SZ)发布2025年度业绩预告,预计归属于上市公司股东的净利润为27.35亿元–32.82亿元,比上年同期增长50%-80%。本年度,公司加大人工智能等领域的投入力度,推进产品与大模型技术融合创新,优化核心产品竞争力与用户体验,公司各项业务取得了较快增长;同时,国内资本市场活跃度持续回升,投资者信心修复,市场交投活跃度明显提升,投资者对金融信息服务需求增强;另外,由于同花顺网站与APP用户活跃度提升,公司大力拓展生活、消费、科技类客户,同时证券、基金等金融客户需求有所增加,公司广告及互联网推广服务收入相应增长。
【利欧股份:停牌核查完成 股票1月21日起复牌】
利欧股份(002131.SZ)公告称,停牌期间,公司就股价波动的相关事项进行了核查。鉴于相关自查工作已完成,根据《深圳证券交易所上市公司自律监管指引第6号——停复牌》等相关规定,经公司申请,公司股票将于2026年1月21日(星期三)开市起复牌。公司在部分业务场景中推进AI相关业务的应用与建设,但目前整体尚未形成规模性的盈利模式,其收入在公司整体营业收入中占比较小,对公司整体经营业绩及财务状况不构成重大影响。公司主营业务分为泵与系统业务和数字营销业务两部分,公司业务未发生重大变化。公司及子公司生产经营正常,不存在应披露而未披露的重大信息。
【国晟科技:预计2025年净亏损3.25亿元-6.5亿元 组件价格持续处于相对低位导致主营业务收入减少】
国晟科技(603778.SH)公告称,公司发布2025年度业绩预告,预计归属于上市公司股东的净利润为-3.25亿元至-6.5亿元。2025年,光伏行业由于结构性产能过剩,供需矛盾仍然突出,在激烈的行业竞争条件下,组件价格持续处于相对低位。受此影响,公司主营业务收入减少,盈利能力下降。同时基于谨慎性原则,公司计提了存货跌价准备和长期资产减值准备,对本报告期的经营业绩造成较大影响。小财注:截至今日收盘,国晟科技连续四个交易日跌停,拉长时间来看,自2025年10月低点迄今股价累计最大涨幅为732.43%。
【奕帆传动:拟购买北京和利时87.07%股权 预计构成重大资产重组】
奕帆传动(301023.SZ)公告称,公司拟以支付现金方式购买北京和利时电机技术有限公司87.07%的股权,本次交易预计构成重大资产重组。交易完成后,标的公司将成为公司的控股子公司,并纳入公司合并财务报表范围。本次交易有利于公司综合实力的提升,对公司未来业务发展及经营业绩提升将产生积极影响,提升公司整体资产质量和核心竞争力。北京和利时经营范围包括光机电一体化设备、自动化系统工程软硬件组装生产;技术开发、技术咨询、技术服务、技术转让、技术推广;计算机技术培训;机械设备租赁;销售机械设备、电子产品、计算机、软件及辅助设备;专业承包。
【沪硅产业:第二大股东大基金1月7日-1月19日期间累计减持2%公司股份 减持计划已完成】
沪硅产业(688126.SH)公告称,国家集成电路产业投资基金股份有限公司原持股5.67亿股,占20.64%;2026年1月7日-2026年1月19日通过大宗交易减持5494.35万股,减持价格区间22.55-23.54元/股,减持总金额12.59亿元,减持比例2%,减持计划已完成,现持股5.12亿股,占15.49%。
【永辉超市:预计2025年净亏损21.4亿元 门店调改及资产减值等影响当期利润】
永辉超市(601933.SH)公告称,公司发布2025年度业绩预告,预计归属于上市公司股东的净利润为-21.4亿元。上年同期为-14.7亿元。2025年,公司进行了重大的经营战略调整。门店布局方面,公司报告期内深度调改了315家门店,并关闭了381家与公司未来战略定位不相符的门店。门店调改对公司利润的影响主要包含调改相关的资产报废损失、停业装修营业收入损失、一次性开办费投入等,其中资产报废及一次性投入合计约9.1亿元。此外,门店因停业装修产生的毛利额损失预估约3亿元。与此同时,关闭381家门店也产生了较大损失,主要包含资产报废损失、人员优化离职补偿、租赁相关的违约赔偿等。对外投资及资产减值方面,公司持有的境外股权投资Advantage Solutions股票因股价持续下跌本年确认公允价值变动损益-2.36亿元。此外,公司对持有的长期资产(主要为持续亏损门店资产)进行减值测试,并计提了减值准备。根据初步测算,本年度公司预计将计提长期资产减值1.62亿元(最终金额以审计结果为准)。
【通富微电:2025年净利同比预增62.34%-99.24% 半导体行业呈现结构性增长】
通富微电(002156.SZ)发布2025年度业绩预告,预计归属于上市公司股东的净利润11亿元-13.5亿元,比上年同期增长62.34%-99.24%。2025年内,全球半导体行业呈现结构性增长,公司积极进取,产能利用率提升,营业收入增幅上升,特别是中高端产品营业收入明显增加。同时,得益于加强经营管理及成本费用的管控,公司整体效益显着提升。此外,公司准确把握产业发展趋势,围绕供应链及上下游布局产业投资,取得了较好的投资收益,增厚了公司2025年业绩。
【ST赛为:预计2025年度期末净资产为负值 公司股票交易可能被实施退市风险警示】
ST赛为(300044.SZ)公告称,预计2025年度期末净资产为负值,根据相关规定,公司股票交易可能在2025年年度报告披露后被实施退市风险警示。公司同日发布2025年度业绩预告,预计归属于上市公司股东的净利润为亏损7.2亿元至10.2亿元。
【百利天恒:iza-bren用于治疗复发性或转移性食管鳞癌的上市申请获受理并被纳入优先审评品种名单 为全球首个EGFR×HER3双抗ADC上市申请获受理】
百利天恒(688506.SH)公告称,公司收到国家药品监督管理局药品审评中心核准签发的《受理通知书》,公司自主研发的全球首创(First-in-class)、新概念(New concept)且唯一进入III期临床阶段的EGFR×HER3双抗ADC(iza-bren)用于治疗复发性或转移性食管鳞癌的药品上市申请(NDA)已获得正式受理,并已被CDE纳入优先审评品种名单。该药品是全球首个药品上市申请获得受理的EGFR×HER3双抗ADC。iza-bren正在中国和美国进行40余项针对多种肿瘤类型的临床试验。截至目前,iza-bren已有7项适应症被CDE纳入突破性治疗品种名单,2项适应症被CDE纳入优先审评品种名单,以及1项适应症被美国食品药品监督管理局纳入突破性治疗品种名单。
【康欣新材:拟3.92亿元收购宇邦半导体51%股权 实现向半导体产业的战略转型与升级】
康欣新材(600076.SH)公告称,公司拟通过受让股权加增资的方式,使用现金3.92亿元取得无锡宇邦半导体科技51%股权。本次交易完成后,宇邦半导体将成为公司的控股子公司,纳入公司合并报表。标的公司是深耕集成电路制造领域的修复设备供应商,通过精准修复实现设备的价值再生,并辅以零部件及耗材供应与技术支持,为客户提供一体化的服务方案。交易完成后,公司将实现向半导体产业的战略转型与升级,有利于突破现有主业局限,实现多元化业务布局,培育新的利润增长点,从而提升整体盈利能力与抗风险能力,符合公司长远发展战略和产业升级方向。
【凯龙高科筹划购买金旺达控制权明起停牌 后者主要产品包括精密行星滚柱丝杆等】
凯龙高科(300912.SZ)公告称,公司正在筹划发行股份及支付现金购买深圳市金旺达机电有限公司控制权,并拟募集配套资金。预计本次交易可能构成重大资产重组。公司股票自2026年1月21日起停牌,预计停牌时间不超过10个交易日。公司将在停牌期限内披露本次交易方案。若未能按时披露,公司股票将于2026年2月4日复牌并终止筹划相关事项。
投资&签约
【瑞达期货:拟5.89亿元购买申港证券11.94%股权】
瑞达期货(002961.SZ)公告称,公司拟以自有资金5.89亿元购买申港证券11.94%的股权,其中8.11%的股权处于质押状态。该交易已通过公司董事会审议,无需提交股东会审议,不构成关联交易或重大资产重组。交易需取得中国证监会等部门批准,存在不确定性。申港证券是一家持牌证券公司,主要股东包括茂宸集团控股有限公司、裕承环球市场有限公司等。瑞达期货与申港证券及其股东无关联关系。
【爱博医疗:拟收购德美医疗不低于51%股权并取得控制权】
爱博医疗(688050.SH)公告称,与德美联合(重庆)医疗科技有限公司及创始人黎建波签署《投资意向书》,公司拟通过并购贷款及自有资金出资方式收购德美医疗不低于51%的股权并取得其控制权。德美医疗是国家高新技术企业和“专精特新”小巨人企业,拥有276项专利技术,产品线全面覆盖运动健康领域。爱博医疗拟通过此次收购培育新的利润增长点,将现有研发优势和管理体系延伸至运动医学等高潜力细分赛道。该交易不构成关联交易,也不构成重大资产重组。
增减持&回购
【北大医药:股东北大医疗拟减持不超3%股份】
北大医药(000788.SZ)公告称,持股5%以上股东北大医疗管理有限责任公司因自身资金需求,计划自公告披露之日起15个交易日后的3个月内(即2026年2月11日至2026年5月10日),通过集中竞价和大宗交易方式减持公司股份不超过178.80万股(占公司总股本比例为3%)。其中,集中竞价交易在任意连续90个自然日内不超过公司总股本的1%,大宗交易不超过2%。
【蓝宇股份:股东拟合计减持不超3.02%公司股份】
蓝宇股份(301585.SZ)公告称,持股5%以上股东王英海、御硕投资拟合计减持公司股份不超过3.02%。
【合盛硅业:控股股东合盛集团拟减持不超3%股份】
合盛硅业(603260.SH)公告称,控股股东合盛集团因自身资金需求,拟自公告披露之日起15个交易日后的3个月内,通过集中竞价方式减持不超过1,182.21万股(即不超过公司总股本的1%),通过大宗交易方式减持不超过2,364.41万股(即不超过公司总股本的2%),合计减持不超过3,546.62万股,占公司总股本的3%。减持股份来源为IPO前取得,减持方式包括集中竞价和大宗交易,减持期间为2026年2月11日至2026年5月10日。
经营&业绩
【璞泰来:2025年净利同比预增93%-102% 湿法隔膜与涂覆加工业务量同步大幅增长】
璞泰来(603659.SH)发布2025年度业绩预告,预计归属于上市公司股东的净利润为23.00亿元-24.00亿元,比上年同期增长93.18%-101.58%。2025年全球汽车市场智能化电动化趋势持续,储能市场需求强劲增长,消费电子市场复苏,新能源电池及材料阶段性去库存周期结束,产业经营环境逐步改善。新产品、新工艺和新质产能不断导入,有效捕捉了高端客户及储能市场的增量需求,实现了自身经营业绩的筑底回升与快速增长。湿法隔膜与涂覆加工业务量同步大幅增长,基膜自给率提升,基膜新产品及涂覆新工艺的导入有效匹配客户产品升级的需求。硅碳负极量产,业务筑底回升,经营逐步改善。功能性材料PVDF、PAA、陶瓷涂覆材料等产品销售快速增长,有效贡献业绩增量。公司通过多元化的产品组合与产业链协同赋能客户,实现了盈利的显著改善与提高。
【海康威视:2025年净利润141.88亿元 同比增长18%】
海康威视(002415.SZ)发布2025年度业绩快报,实现营业总收入925.18亿元,同比增长0.02%。营业利润、利润总额和归属于上市公司股东的净利润分别为169.78亿元、170.29亿元和141.88亿元,同比分别增长18.63%、18.72%和18.46%。公司总资产和归属于上市公司股东的所有者权益分别达到1381.50亿元和833.38亿元,同比分别增长4.65%和3.31%。2025年度,公司主动推进全面经营策略调整,坚定执行以利润为中心的经营导向,持续推动组织变革和精细化管理,加快数字化转型,努力实现高质量、可持续的增长。
【建投能源:2025年净利同比预增253.38%】
建投能源(000600.SZ)公告称,建投能源发布2025年度业绩预告,预计归属于上市公司股东的净利润为18.77亿元,比上年同期增长约253.38%。报告期内,公司精准把握燃煤价格阶段性下行窗口,优化煤炭资源配置,加强成本管控,火电业务盈利增加;同时推进多元化融资,优化资金结构,降低财务费用。
【中石科技:2025年净利同比预增63.86%-83.73% 散热材料与组件出货量持续攀升】
中石科技(300684.SZ)发布2025年度业绩预告,预计归属于上市公司股东的净利润为3.30亿元-3.70亿元,比上年同期增长63.86%-83.73%。报告期内,受益于北美大客户新品上市及新项目大规模交付,散热材料与组件出货量持续攀升,同时公司拓展新兴消费电子、AI新基建等领域新型散热方案,推动高效散热模组、核心散热部件及高性能导热材料等产品销售收入实现较快增长,为公司培育了持续增长的第二曲线。
合同&项目中标
【华秦科技:签订3.28亿元日常经营销售合同 合同标的为航空发动机用特种功能材料产品】
华秦科技(688281.SH)公告称,公司近日与某客户签订9份日常经营销售合同,合同金额合计为3.28亿元(含税)。合同标的为航空发动机用特种功能材料产品。若上述系列合同顺利履行,将对公司经营业绩产生积极影响。合同履行期间,如遇不可抗力或其他因素,将影响最终执行情况。本系列合同数量均为预估数量,具体数量以实际发生为准。
融资&定增
【海特生物:筹划发行H股股票并在香港联交所上市】
海特生物(300683.SZ)公告称,公司拟发行境外上市外资股(H股)股票并申请在香港联合交易所有限公司主板挂牌上市,以进一步提高公司综合竞争力,提升公司国际品牌形象,同时更好地利用国际资本市场,多元化融资渠道。该事项尚需提交公司股东会审议,并需取得相关政府机构、监管机构备案、批准和/或核准。
股价异动
【嘉美包装:如未来公司股票价格进一步异常上涨 公司可能再次申请停牌核查】
嘉美包装(002969.SZ)公告称,公司股票价格严重脱离公司基本面,存在市场情绪过热、非理性炒作风险。自2025年12月17日至2026年1月20日期间价格涨幅为314.91%,期间多次触及股票交易异常波动情形。公司预计2025年度实现归属于上市公司股东的净利润为8543.71万元至10442.31万元,比上年同期下降53.38%至43.02%。公司股票最新市净率、市盈率显著高于行业平均水平,未来可能存在股价快速下跌的风险。如未来公司股票价格进一步异常上涨,公司可能再次向深圳证券交易所申请停牌核查。敬请广大投资者理性投资,注意投资风险。
【锋龙股份:如未来公司股票价格进一步异常上涨 公司可能再次申请停牌核查】
锋龙股份(002931.SZ)公告称,公司股票自2025年12月25日至2026年1月20日已连续14个交易日涨停,价格涨幅为279.93%。公司已就近期股票交易异常波动情况停牌核查,并公告核查结果复牌。目前,公司股票价格已严重脱离公司基本面情况,存在市场情绪过热、非理性炒作风险。公司主营业务未发生变化,未来36个月内,深圳市优必选科技股份有限公司不存在通过上市公司重组上市的计划或安排,未来12个月内不存在资产重组计划。目前,公司股票价格已严重脱离公司基本面情况,存在市场情绪过热、非理性炒作风险。如未来公司股票价格进一步异常上涨,公司可能再次向深圳证券交易所申请停牌核查。
【日盈电子:目前公司无人形机器人相关业务收入】
日盈电子(603286.SH)公告称,公司股票连续三个交易日内收盘价格涨幅偏离值累计超过20%,存在市场情绪过热情形。公司关注到有媒体报道将公司列为人形机器人的相关概念股,经公司自查,公司在2024年年度报告中提到公司在布局电子皮肤产品,特针对该产品进一步说明如下:公司电子皮肤产品是基于自身原来在汽车领域温度传感器、压力传感器等传感器的技术延伸开发的产品,公司主营业务未发生重大变化,目前公司电子皮肤产品无客户,无订单,无相关业务收入,未来是否能够如期完成产品匹配及未来需求量存在不确定性,目前公司电子皮肤产品对公司业绩不形成影响。目前公司无人形机器人相关业务收入。因此,公司特别提醒广大投资者理性决策,审慎投资,注意相关风险。
其他
【恒瑞医药:HRS-2141片获准开展2型糖尿病适应症的临床试验】
恒瑞医药(600276.SH)公告称,子公司山东盛迪医药有限公司收到国家药监局核准签发关于HRS-2141片(Ⅰ)、(Ⅱ)的《药物临床试验批准通知书》,同意开展2型糖尿病适应症的临床试验。该药物为固定剂量复方制剂,通过药理机制互补协同降血糖,目前国内外尚无同类药物获批上市。药品研发及至上市容易受到一些不确定性因素的影响,敬请广大投资者谨慎决策,注意防范投资风险。
【中钨高新:柿竹园公司增储9.17万吨钨金属量等资源】
中钨高新(000657.SZ)公告称,公司全资子公司柿竹园公司取得湖南省自然资源厅出具的矿产资源储量评审备案复函,累计查明资源量新增钨金属量9.17万吨,新增共伴生萤石矿物量2442.60万吨、铋金属量6.33万吨、锡金属量13.37万吨、钼金属量1.36万吨。此次增储不会对公司当期生产经营和财务情况产生直接影响。
(财联社)
>>>查看更多:股市要闻