
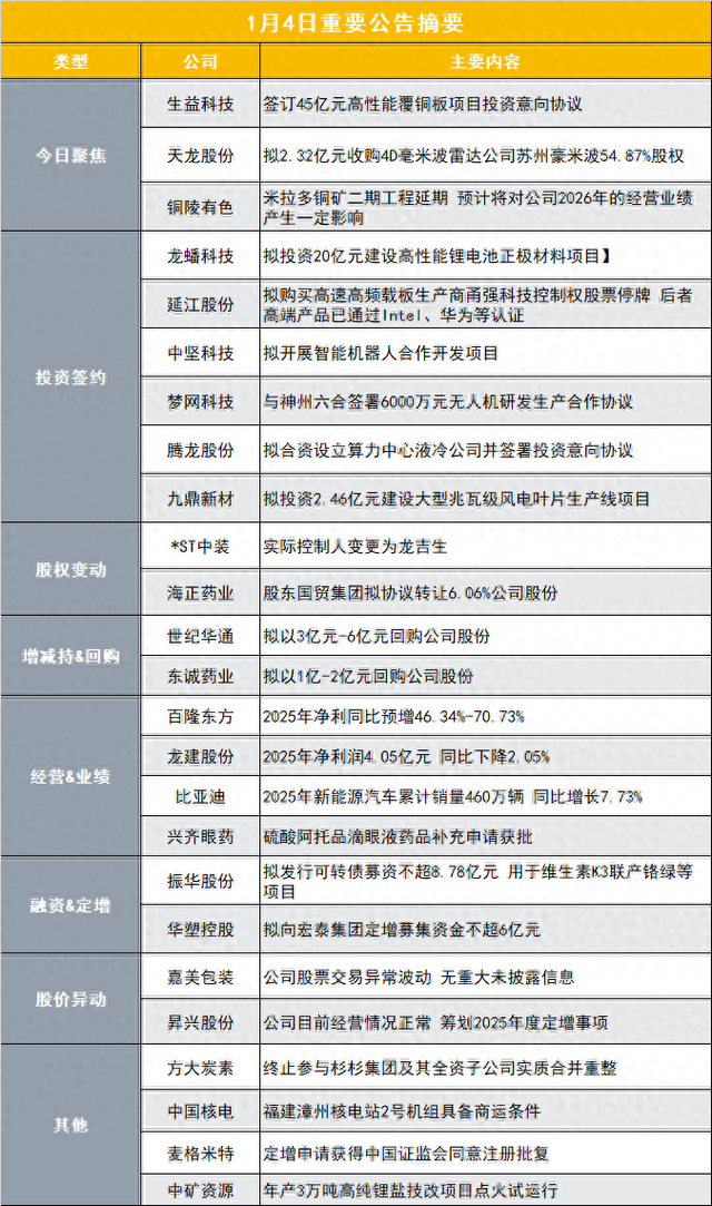
今日聚焦
【生益科技:签订45亿元高性能覆铜板项目投资意向协议】
生益科技(600183.SH)公告称,公司与东莞松山湖高新技术产业开发区管理委员会签订项目投资意向协议,投资金额约45亿元人民币,用于高性能覆铜板项目。本项目是公司面向未来发展的关键战略布局,快速响应全球市场对高性能覆铜板的强劲增长需求,持续为AI、云计算、6G通信、智能汽车电子等重要技术提供关键支撑。
【天龙股份:拟2.32亿元收购4D毫米波雷达公司苏州豪米波54.87%股权】
天龙股份(603266.SH)公告称,公司拟以1.32亿元受让苏州豪米波32.2998%股权,同时以1亿元对其进行增资,交易完成后将持有苏州豪米波54.8666%股权。苏州豪米波是一家专注于4D毫米波雷达为主的传感器开发、多传感器信息融合与整车集成控制领域的高科技企业。公司表示,本次交易符合公司发展战略,将从汽车零组件供应向智能感知部件集成的产业链延伸。
【铜陵有色:米拉多铜矿二期工程延期 预计将对公司2026年的经营业绩产生一定影响】
铜陵有色(000630.SZ)公告称,控股子公司中铁建铜冠投资有限公司的米拉多铜矿二期工程预计将延期。该工程原计划于2025年6月建成,2025年7月至12月进行试生产,2026年初正式投产。然而,由于厄瓜多尔政治局势波动,人事变动频繁,导致《采矿合同》签署进度受影响,正式投产工作需待《采矿合同》签署后方可实施。目前,米拉多铜矿二期工程正式投产时间尚不确定,预计将对公司2026年的经营业绩产生一定影响。
投资签约
【龙蟠科技:拟投资20亿元建设高性能锂电池正极材料项目】
龙蟠科技(603906.SH)公告称,公司控股子公司常州锂源拟与江苏省金坛华罗庚高新技术产业开发区管理委员会签署合作协议,投资建设高性能锂电池正极材料项目,项目计划总投资不超过20亿元。项目拟由常州锂源的全资子公司锂源(江苏)科技有限公司实施,分两期建设,其中一期计划建设12万吨磷酸铁锂产能。项目实施可能存在项目审批、建设进度、投资金额等风险。
【延江股份:拟购买高速高频载板生产商甬强科技控制权股票停牌 后者高端产品已通过Intel、华为等认证】
延江股份(300658.SZ)公告称,公司拟以发行股份及支付现金的方式购买甬强科技控制权,并募集配套资金。预计本次交易可能构成重大资产重组。标的公司为宁波甬强科技有限公司。因有关事项尚存不确定性,为维护投资者利益,避免对公司证券交易造成重大影响,公司股票自2026年1月5日开市起开始停牌。公司预计在不超过10个交易日的时间内披露本次交易方案。
【中坚科技:拟开展智能机器人合作开发项目】
中坚科技(002779.SZ)公告称,公司董事会同意批准公司开展“智能精品”项目前期研发和相关工作。具体工作包括但不限于:与某行业领先的终端设备提供商共同推动包含四足机器人、智能机器人的应用场景分析及产品线定义、合作开发四足机器人、智能机器人软件系统,并组建联合研发、供应链管理及市场服务等职能的团队以开展产品的开发与商业化等工作。
【梦网科技:与神州六合签署6000万元无人机研发生产合作协议】
梦网科技(002123.SZ)公告称,公司与江西神州六合直升机有限责任公司签署《合作协议》,共同研发和生产重载吊运无人机产品,研发总金额为6000万元。该合作为双方初步意向,具体实施以后续签订的合同为准。公司与神州六合签署《合作协议》,旨在拓展新的业务增长点和赛道。神州六合成立于1993年,神州六合拥有直升机机电类,航电类,复合材料成型等核心专业技术能力,以及完整的航空装备研发生产体系。
【腾龙股份:拟合资设立算力中心液冷公司并签署投资意向协议】
腾龙股份(603158.SH)公告称,公司董事会同意全资子公司腾龙智控与广东鼎泰电能科技共同设立合资公司深圳腾龙鼎泰科技有限公司,投资总金额为3000万元,腾龙智控占比70%。同时,同意腾龙智控与广东鼎泰电能科技签署投资意向协议,拟通过增资及股份转让的形式投资其股份比例不超过15%。此次合作旨在发挥公司在汽车热管理技术优势,实现快速迁移并适配于服务器场景,加速产品开发进程。腾龙鼎泰主要从事算力中心液冷管路,包括Manifold、CDU环管及金属波纹管、服务器机柜等液冷零部件的研发、生产、销售及技术服务。
【九鼎新材:拟投资2.46亿元建设大型兆瓦级风电叶片生产线项目】
九鼎新材(002201.SZ)公告称,公司全资子公司甘肃九鼎风电复合材料有限公司拟投资2.46亿元建设“大型兆瓦级风电叶片生产线项目”,项目建设规模为年产10-12MW风电叶片320套,建设地点位于甘肃酒泉经济技术开发区(西园),建设期为1年。该项目符合公司长期发展规划,符合行业发展方向和市场发展趋势。
【金财互联:拟6343万元收购机器人零部件公司无锡三立51%股权】
金财互联(002530.SZ)公告称,公司拟使用自有资金6343.08万元,通过股权收购及增资方式取得无锡三立机器人技术有限公司51%股权。交易完成后,无锡三立将成为公司控股子公司,纳入公司合并报表范围。本次通过股权转让及增资取得无锡三立51%的股权,将热处理技术直接延伸至机器人零部件产品制造领域。
【长源电力:拟投资建设国能长源松滋市八宝镇100MW风电场项目】
长源电力(000966.SZ)公告称,公司拟在湖北省松滋市新设项目公司,并由新设公司为主体投资建设国能长源松滋市八宝镇100MW风电场项目,项目规划装机容量10万千瓦,静态总投资5.62亿元(含配套储能、送出工程),动态总投资5.72亿元(含配套储能、送出工程)。该项目的建设有利于提高公司清洁能源比重,优化公司电源结构,投产后可增加公司营业收入和利润。
【圣阳股份:拟7447万元收购达人高科51%股权】
圣阳股份(002580.SZ)公告称,公司拟以自有资金7447.0761万元收购深圳达人高科电子有限公司51%股权。本次交易完成后,达人高科将成为公司控股子公司,并纳入公司合并报表范围。本次交易不构成关联交易,也不构成重大资产重组,无需提交股东会审议。评估结果显示,达人高科股东全部权益价值在评估基准日的市场价值为14602.11万元。达人高科是专业从事锂电池管理系统(BMS)产品研发、设计、生产及销售的国家级高新技术企业、国家级专精特新“小巨人”企业。
股权变动
【*ST中装:实际控制人变更为龙吉生】
*ST中装(002822.SZ)公告称,因执行《重整计划》,公司控股股东及实际控制人发生变化。上海恒涔企业管理咨询有限公司作为产业投资人,已受让3.12亿股转增股份,成为公司第一大股东,持股比例为16.00%。公司控股股东由庄小红变更为上海恒涔,实际控制人由庄小红和庄展诺变更为龙吉生。
【海正药业:股东国贸集团拟协议转让6.06%公司股份】
海正药业(600267.SH)公告称,公司持股5%以上股东浙江省国际贸易集团有限公司拟通过公开征集转让的方式协议转让其直接持有的全部公司股份72,673,907股,约占公司总股本的6.06%。本次公开征集转让不会导致公司控股股东及实际控制人变更。但需取得国有资产监督管理部门等有权机构的批准,且在完成公开征集转让程序前,受让方存在不确定性。
【湖南白银:长城资产减持至5%以下】
湖南白银(002716.SZ)公告称,公司股东长城资产于2025年12月11日至30日通过集中竞价交易减持公司股份1791万股,占公司当前总股本的0.63%。减持后,长城资产持有公司1.41亿股,占公司总股本的4.999998%,不再是公司持股5%以上股东。此次减持符合已披露的减持计划,不会导致公司控股权变更,不会对公司治理结构、股权结构及持续经营产生重大影响。
【雅克科技:全资子公司科美特拟引入投资人工融金投与兴银金投】
雅克科技(002409.SZ)公告称,公司全资子公司成都科美特特种气体有限公司拟引入工融金投二号(北京)新兴产业股权投资基金合伙企业(有限合伙)和兴银金融资产投资有限公司共同增资扩股,增资金额合计9.25亿元。增资后,雅克科技对科美特的持股比例将稀释至77.15%,工融金投和兴银金投分别持股17.91%和4.94%。此次增资旨在提升科美特综合实力,助力公司电子特气业务战略布局。
增减持&回购
【世纪华通:拟以3亿元-6亿元回购公司股份】
世纪华通(002602.SZ)公告称,公司拟使用自有资金或自筹资金以集中竞价交易方式回购部分已发行的人民币普通股(A股)股票,用于实施股权激励或员工持股计划。回购价格不超过25.97元/股,回购资金总额不低于3亿元,不超过6亿元。回购期限为自公司董事会审议通过本回购方案之日起12个月内。
【东诚药业:拟以1亿-2亿元回购公司股份】
东诚药业(002675.SZ)公告称,公司计划以集中竞价方式回购股份,金额不低于1亿元(含),不超过2亿元(含),用于实施股权激励和/或员工持股计划。若未能在回购实施结果暨股份变动公告日后三年内转让完毕已回购股份,未转让的已回购股份将履行相关程序予以注销。回购价格不超过18.00元/股,回购期限为自董事会审议通过方案之日起12个月内。公司已召开第六届董事会第十七次会议审议通过该回购方案。
【宁德时代:累计回购公司A股股份1599万股 成交总金额为43.86亿元】
宁德时代(300750.SZ)公告称,截至2025年12月31日,公司通过深圳证券交易所股票交易系统以集中竞价交易方式累计回购公司A股股份1599万股,占公司同日A股总股本的0.3628%,最高成交价为317.63元/股,最低成交价为231.50元/股,成交总金额为人民币43.86亿元(不含交易费用)。公司后续将根据市场情况在回购期限内继续实施本次回购计划。
经营&业绩
【百隆东方:2025年净利同比预增46.34%-70.73%】
百隆东方(601339.SH)发布2025年度业绩预告,预计归属于上市公司股东的净利润为6.00亿元至7.00亿元,同比增长46.34%至70.73%。扣除非经常性损益后的净利润为5.50亿元至6.50亿元,同比增长150.00%到195.45%。报告期内,公司订单饱满,产能利用率回升,下半年销量保持增长,主营业务利润增加。
【龙建股份:2025年净利润4.05亿元 同比下降2.05%】
龙建股份(600853.SH)公告称,龙建路桥股份有限公司发布2025年度业绩快报,营业总收入为176.85亿元,同比下降3.31%。归属于上市公司股东的净利润为4.05亿元,同比下降2.05%。在本报告期内,公司所处的基建行业受行业因素、国家宏观政策等影响,导致当期营业收入与利润水平与上年同期相比小幅下降。
【兴齐眼药:硫酸阿托品滴眼液药品补充申请获批】
兴齐眼药(300573.SZ)公告称,公司收到国家药品监督管理局核准签发的硫酸阿托品滴眼液《药品补充申请批准通知书》。该药品适用于延缓球镜度数为-1.00D至-4.00D(散光≤1.50D、屈光参差≤1.50D)的6至12岁儿童的近视进展。公司在已上市硫酸阿托品滴眼液基础上增加两个产品规格,分别为0.02%(0.4ml:0.08mg)和0.04%(0.4ml:0.16mg)。研究结果显示,0.02%和0.04%阿托品滴眼液与安慰剂相比,均能有效延缓儿童近视进展,且总体安全性良好。由于医药产品市场销售情况可能受多种因素影响,存在不确定性,敬请投资者谨慎决策,注意投资风险。
【比亚迪:2025年新能源汽车累计销量460万辆 同比增长7.73%】
比亚迪(002594.SZ)公告称,比亚迪发布2025年12月产销快报,2025年全年累计销售新能源汽车460.2万辆,较去年同期的427万辆增长7.73%;其中乘用车销量为454.5万辆,同比增长6.94%,商用车销量为57,013辆,同比增长161.83%。纯电动车型累计销量达225.67万辆,同比增长27.86%;插电式混合动力车型累计销量为229万辆,同比下降7.91%。公司2025年12月新能源汽车动力电池及储能电池装机总量约为27.352GWh,2025年累计装机总量约为285.634GWh。
融资&定增
【振华股份:拟发行可转债募资不超8.78亿元 用于维生素K3联产铬绿等项目】
振华股份(603067.SH)公告称,公司计划发行可转换公司债券,募集资金总额不超过8.78亿元,用于5000吨/年维生素K3联产7.4万吨/年铬绿项目、50万吨/年硫酸联产5万吨/年铬粉项目以及补充流动资金及偿还银行贷款项目。这些项目将有助于公司扩大产能、提升技术水平和市场竞争力。
【华塑控股:拟向宏泰集团定增募集资金不超6亿元】
华塑控股(000509.SZ)公告称,公司与宏泰集团签署了《附条件生效的股份认购协议》,公司本次拟发行的股票数量为2.08亿股,不超过本次发行前公司总股本的30%,拟由宏泰集团作为唯一认购对象,募集资金总额不超过6亿元。本次交易构成关联交易,不构成重大资产重组。该议案尚需公司股东会审议通过、深交所审核通过以及中国证监会同意注册。
股价异动
【嘉美包装:公司股票交易异常波动 无重大未披露信息】
嘉美包装(002969.SZ)公告称,公司股票连续1个交易日(2025年12月31日)日均换手率与前5个交易日的日均换手率比值达到49.03倍,且累计换手率达到25.46%,属于股票异常波动情况。公司基本面未发生重大变化,近期股票价格严重脱离公司基本面。此外,公司控股股东中包香港与逐越鸿智签署了股份转让协议,可能导致公司控股股东及实际控制人变更。目前,公司生产经营正常,未发现其他可能对股价产生较大影响的重大事件。
【昇兴股份:公司目前经营情况正常 筹划2025年度定增事项】
昇兴股份(002752.SZ)公告称,公司股票连续3个交易日内收盘价格跌幅偏离值累计超过20%,属于股票交易异常波动。经核实,公司前期披露的信息无需要更正、补充之处,近期经营情况及内外部经营环境未发生重大变化。公司正在筹划2025年度向特定对象发行A股股票事项,该事项尚需经股东会审议通过、深交所审核通过并经中国证监会同意注册后方可正式实施。公司控股股东、实际控制人及其一致行动人在股票交易异常波动期间未买卖公司股票。除上述事项外,公司不存在应披露而未披露的重大事项。
其他
【昇兴股份:退出参与发起设立保险公司】
昇兴股份(002752.SZ)公告称,公司于2016年参与发起设立海峡人寿保险股份有限公司,但至今未取得国家金融监督管理总局的设立批准。公司决定退出该发起设立事项,不再对海峡人寿进行投资入股。此次退出不会对公司生产经营和未来发展产生不利影响。
【方大炭素:终止参与杉杉集团及其全资子公司实质合并重整】
方大炭素(600516.SH)公告称,公司于2025年11月24日同意参与杉杉集团有限公司及其全资子公司宁波朋泽贸易有限公司的实质合并重整投资人招募。然而,由于尽职调查时间短、不充分,无法对标的资产做出合理价值判断。同时,结合公司在新材料、新能源领域的战略规划,公司决定终止参与重整事项。这一决定不会对公司的生产经营及财务状况产生不利影响。
【中国核电:福建漳州核电站2号机组具备商运条件】
中国核电(601985.SH)公告称,公司控股投资的中核国电漳州能源有限公司福建漳州核电站2号机组已于2026年1月1日完成168小时满功率连续运行考核,具备商业运行条件。该机组采用我国自主知识产权的“华龙一号”核电技术,额定电功率为121.2万千瓦。投运后,公司控股在运核电机组数增至27台,装机容量由2,500万千瓦增至2,621.2万千瓦。
【中矿资源:年产3万吨高纯锂盐技改项目点火试运行】
中矿资源(002738.SZ)公告称,公司下属全资公司中矿锂业投资建设的年产3万吨高纯锂盐技改项目已完成建设并取得试生产备案,于2026年1月2日点火投料试生产运营。项目总投资额为1.2亿元,投产后公司将合计拥有年产7.1万吨电池级锂盐产能,锂盐业务的综合竞争力进一步增强。
【精工科技:首条碳纤维原丝生产线成功投产】
精工科技(002006.SZ)公告称,公司首条碳纤维原丝生产线于2025年12月31日正式投料试生产,并于2026年1月2日一次性成功产出首批高性能碳纤维原丝,现已进入连续运转生产阶段。该生产线采用公司自主研发的一步法工艺技术,主要生产高性能PAN纤维。这标志着碳纤维原丝装备的国产化进程迈出了重要一步,对公司碳纤维原丝装备的市场推广具有重大意义。同时,还将加速推动公司高性能纤维项目的实施,形成“装备+材料”协同共赢的发展布局。
【*ST美谷:申请撤销部分退市风险警示】
*ST美谷(000615.SZ)公告称,公司重整计划已执行完毕,因被法院裁定受理重整而触及的退市风险警示情形已经消除,公司向深交所申请撤销因被法院裁定受理重整而实施的退市风险警示。深交所将在收到公司申请后十五个交易日内作出决定。若退市风险警示被撤销后,公司股票交易仍因2024年度审计后净资产为负值而继续被实施退市风险警示(*ST),且因连续三年净利润为负且持续经营能力存在不确定性、银行账户被冻结而继续被叠加实施其他风险警示(ST)。
【麦格米特:定增申请获得中国证监会同意注册批复】
麦格米特(002851.SZ)公告称,公司收到中国证监会出具的《关于同意深圳麦格米特电气股份有限公司向特定对象发行股票注册的批复》,同意公司向特定对象发行股票的注册申请。批复自同意注册之日起12个月内有效。公司将按照相关法律法规、中国证监会批复文件的要求以及公司股东会的授权,在规定期限内办理本次向特定对象发行股票相关事宜,并及时履行信息披露义务。
【新乡化纤:部分生物质纤维素长丝产品生产线复产】
新乡化纤(000949.SZ)公告称,公司北区生物质纤维素长丝生产线设备已完成停产改造,自2026年1月1日起相关车间开始恢复正常生产。本次复产将逐步恢复公司生物质纤维素长丝产品的正常供应,进一步提升相关生产线的稳定性与运行效率。公司已提前开展多维度准备工作,包括与供应商、客户沟通,制定详细复产方案等,以确保生产线顺利复产和稳定运营。
【国光电气:总经理李泞解除留置并恢复履职】
国光电气(688776.SH)公告称,公司收到定南县监察委员会签发的《变更留置通知书》,已解除对李泞先生的留置措施,变更为责令候查措施。目前,李泞先生已回到公司工作岗位正常履职,公司董事长张亚先生不再代为履行总经理及法定代表人等职责,公司生产经营情况正常。
【凤凰航运:公司实际控制人李建明解除强制措施】
凤凰航运(000520.SZ)公告称,公司实际控制人李建明已于2024年4月11日被山西省检察机关依法解除监视居住,恢复人身自由。李建明未在公司担任职务,不参与日常经营与管理,其个人所涉事项未对公司正常生产经营产生重大不利影响。公司经营状况正常,各项业务有序开展。
【国芯科技:公司研发的神经网络处理器DPNPU新IP产品内部测试成功】
国芯科技(688262.SH)公告称,公司研发的神经网络处理器DPNPU(Dataflow Parallel NPU)新IP产品于近日在公司内部测试中获得成功。该产品面向端侧与边缘计算的高性能AI处理器,具有灵活的算力配置和线性扩展能力,采用符合RISC-V指令集架构标准的创新开放架构,内置90+神经网络算子,支持多种量化方式和混合精度计算。此外,公司还构建了完整的软件生态C*Core NPU Studio,以降低AI应用开发门槛。然而,该产品目前处于市场导入初期,尚未实现客户应用和销售,存在市场推广与客户开拓不及预期、客户验证失败等风险。
(财联社)
>>>查看更多:股市要闻