
时隔半年多,老牌国货双星鞋业的家族内斗再次升温。
2026年开年,一封亲笔签名并按上红手印的断绝关系声明,将百年国货品牌双星名人集团的家族内斗推向舆论顶峰。
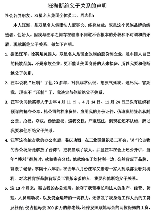
84岁的创始人汪海在声明中表示,正式与儿子汪军、儿媳徐英断绝父子及姻亲关系,痛斥二人以“美国身份”觊觎民族品牌控制权,通过抢公章、逼宫等方式背叛品牌与自己。

(汪海断绝父子关系的声明)
声明中,汪海列出11条核心控诉,涵盖接班争议、限制人身自由、侵占财产等关键矛盾。他明确提出将成立“双星名人品牌接班委员会”,推行“品牌接班”“能人接班”和“职业经理人接班”模式,疑似直接质疑汪军的接班能力。
双星名人作为拥有百年历史的民族品牌,如今深陷内斗漩涡,未来的传承之路该走向何方?
双星的家族裂痕并非一日之寒,其根源可追溯至2022年那场改变企业控制权的股权变更。
公开信息显示,2022年双星名人因扩大生产需要融资,汪海同意引入儿媳徐英控股80%的青岛星迈达工贸有限公司进行增资扩股,此次交易后星迈达成功拿下双星名人56.96%的股份,成为第一大股东。彼时汪海虽仍保留董事长职位,但企业实际控制权已悄然旁落。 股权变更的背后,是徐英从分管财务到逐步掌控核心权力的过程。
2024年,星迈达再度增持股份至69.48%,汪海持股比例被稀释至21.88%,退居第二大股东,儿子汪军仅持股6.53%(经核实,汪军该部分持股与星迈达无一致行动协议)。如今的双星名人集团股权结构分散,徐英通过星迈达成为企业实际控制人,汪海尽管名义上仍是董事长,却已失去对企业的绝对控制权。

(实际控制人股权结构示意图) (注:受益所有人徐英持股55.5857%,通过青岛星迈达工贸有限公司间接控股双星名人69.4821%;汪海直接持股21.8834%,汪军直接持股6.5353%,其余股权由徐平、双星集团有限责任公司工会委员会等分别持有)
2025年,双方的私下拉锯战正式升级为公开攻防。

当年4月,汪海发布“致全体双星鞋服员工”的公开信,揭开激烈的“公章抢夺战”。他在信中控诉,徐英、汪军带人闯入办公室企图抢夺公章,在公安人员介入下才得以控制局面;同时质疑未经其同意的公司搬迁、人事任命等行为,并声明暂停集团及关联公司对外授权盖章业务。
信中还提及徐英的任职争议:2024年8月汪海口头宣布让徐英分管集团财务工作,但在任职考察期间,发现其工作能力不足、作风理想化,“不能胜任集团领导工作”,已于2025年4月免去其全部职务。 同年12月2日,徐英以“双星名人集团董事长”名义登报发布《严正声明》,称公司已于5月20日召开董事会,决议免去汪海的董事长及法定代表人职务,选举自己接任。她指控汪海被免职后仍控制公司营业执照和公章,拒不配合变更登记,甚至“私自刻制”新公章、法人章和财务专用章,明确否定其公章效力。
6天后的12月8日,汪海登报强势反击,称该董事会召集程序违法,决议无效,坚持自己才是合法董事长。他指责徐英的“新任董事长、法定代表人”身份不具备合法性,无权代表公司发声,同时透露已就该董事会决议向青岛市黄岛区人民法院提起撤销之诉,案件正在审理中。双方的舆论交锋至此达到白热化。
2026年1月3日,汪海发布断绝关系声明,标志着两代人的关系彻底决裂。声明将“接班人国籍”问题置于首位,强调双星名人作为国企改制企业的民族属性,反对美国身份的汪军、徐英接班;同时控诉汪军夺权后推行“去爹化”,宣传中刻意回避品牌缔造者,甚至禁止使用其名下的红蓝双星商标;并直指汪军“自夺权以来经营下滑、人心涣散,工作能力差,不能成为接班人”。 值得关注的是,这场冲突背后是两代人深层的管理理念分歧。
汪海坚持“市场导向、亲自把控”的强势管理模式,而汪军更倾向于引入现代企业制度,双方在产品创新、人才任用等方面长期存在分歧,这也成为汪军口中“被压制20多年”的核心原因。
“穿上双星鞋,潇洒走世界”,这句曾经火遍大江南北的广告语,见证了双星的黄金时代。双星的历史源头可追溯至1921年成立的青岛维新织带厂,作为中国最早的民族制鞋企业之一,1956年被收归国有后更名为“国营青岛第九橡胶厂”,正式开启规模化发展之路。 双星的命运转折,离不开关键人物汪海。1941年出生的汪海,1971年退伍转业至青岛,历任国营青岛第九橡胶厂党委书记兼厂长,成为企业核心决策者。
这位敢想敢干的企业家,在上世纪80年代初创下了一段传奇:当时计划经济向商品经济转型,企业原有购销机制被打破,积压的200多万双解放鞋导致员工发不出工资,在商业部门拒绝收购、上级部门不予援助的绝境下,汪海带领员工跑遍市场,耗时一年将库存全部售空,挽救了濒临困境的企业。 1983年7月5日,双星商标注册成功,成为中国企业中最早具备品牌意识并实施名牌战略的代表。汪海并未止步,他带领技术、设计和销售人员走遍大半个中国,深入了解消费者需求,短短两三年间便研发出篮球鞋、排球鞋、足球鞋等20多个品种、150多个花色的胶鞋。凭借精准的市场定位,双星鞋迅速风靡全国,日产量从几百双飙升至1500双,常年供不应求,1983年至1985年企业年利润平均增幅超过16%。 汪海的营销天赋更是让双星声名远播。1992年8月28日,作为中国企业第一家在纽约召开新闻发布会的企业,汪海在现场“脱鞋打广告”的举动引发巨大轰动;1996年4月30日,青岛双星作为中国鞋业第一只股票在A股挂牌上市;1999年,双星发展至鼎盛时期,成为全国规模最大的制鞋企业,产品远销30余个国家和地区。
进入21世纪,双星开启多元化布局,吸收合并轮胎、机械制造企业,形成跨行业发展格局。2002年,在国企改制浪潮中,汪海牵头成立双星名人集团,青岛双星随后向其转让鞋类资产,青岛国资委拍卖的双星名人股权也被汪海家族收购,双星名人彻底成为家族掌控的民营企业,与上市公司青岛双星(现主营轮胎业务)成为相互独立的实体。
2013年5月,72岁的汪海卸任双星集团董事长,将全部精力投入双星名人。 或许是未能找到满意的接班人,80多岁的汪海近年来仍以双星名人集团总裁身份活跃在宣传一线。外界曾评价其“不肯放权”,2008年67岁的汪海就曾对媒体表示“还要干5年”,并直言时任总裁助理的儿子汪军“太懒”,不可能接班。这种长期的强势掌控,为两代人的矛盾埋下了隐患。 事实上,如今的双星早已不复当年辉煌。进入21世纪,中国运动鞋服市场格局发生巨变:国际品牌耐克、阿迪达斯纷纷涌入,李宁、安踏等国产品牌迅速崛起,凭借产品创新和品牌升级抢占主流市场。而双星在这一关键时期逐渐掉队,产品创新停滞,品牌形象老化,从主流市场逐渐边缘化,转而主打均价六七十元的老年鞋和下沉市场。
尽管近年来尝试通过电商、直播等渠道重塑品牌活力,但市场竞争力已远不如前。 企业内部也曾坦言,“陈旧的体制、复杂的管理以及人才的断层,制约了品牌的创新力和适应时代发展的应变力”。如今愈演愈烈的控制权之争,更让企业的战略转型雪上加霜。
双星的内斗将家族企业传承这一“生死考题”摆到了公众面前。民企创始人终会老去,如何将毕生心血传承下去,成为“创一代”必须面对的现实。中国民营经济研究会数据显示,中国民营企业占企业总数的90%以上,其中家族企业占民营企业数量的80%以上;2023年《新财富500富人榜》数据显示,50岁以上的头部民营企业家占比超80%,超过八成的企业正在面临接班人选择,未来10年将迎来集中传承期。 双星的困境既是警示,也是契机。
正如汪海在公开信中提到的,家族企业传承并非只有“血缘接班”一条路,国内多家民营企业的成功案例提供了宝贵借鉴。 2012年,美的集团创始人何享健做出惊人决定:将年营收超1000亿的商业帝国交给毫无血缘关系的职业经理人方洪波。这一决策在当时引发轩然大波,但何享健的信任与放权,为方洪波的革新提供了坚实保障。
美的成功实现从家族治理到职业经理人治理的平稳过渡,在技术研发、多元化布局等方面持续突破,始终保持行业领先地位。 步步高创始人段永平则走出了另一条特色传承之路。他将企业核心业务拆分,把教育电子、通讯科技等板块分别交给金志江、陈明永、沈炜三位核心骨干,三人后来分别成为步步高CEO、OPPO创始人、VIVO创始人,各自带领业务板块实现跨越式发展,延续了步步高的辉煌。 这些企业的传承智慧,本质上是对“企业长青”本质的深刻洞察:企业传承的核心并非“传给谁”,而是“传什么”——传的是可持续的治理结构、核心的品牌价值和有效的发展机制。汪海提出的“打破血缘接班,推行能人接班”,恰恰击中了家族企业传承的关键痛点。企业传承的终极目标,不是让某个人延续辉煌,而是让企业摆脱家族内耗的束缚,实现长期可持续发展。
对于正处在命运十字路口的双星名人而言,持续内斗没有赢家。要走出困境,首先需要通过法律途径明确控制权归属,终结内耗;其次,若“品牌接班委员会”落地,需建立透明、公正的选拔机制,真正选拔出具备市场洞察力、管理能力和品牌情怀的职业经理人;同时,要聚焦产品创新与品牌升级,一方面优化老年鞋产品线,提升产品品质与设计感,另一方面尝试拓展年轻消费群体,借助数字化手段重构渠道优势;此外,还需破解人才断层难题,建立市场化的激励机制,重建企业内部凝聚力。
从行业层面来看,双星的沉浮故事为中国家族企业提供了深刻启示:家族企业传承需提前规划,一是要明确股权架构,通过合理的股权设计避免亲属关联持股引发的控制权纠纷;二是要建立“能力导向”的接班机制,提前培养或引进职业经理人团队,避免“血缘绑架企业发展”;三是要平衡创始人权威与新生代理念,在尊重企业历史的基础上拥抱变革,减少管理理念冲突。
百年双星的辉煌已成过往,但其未来仍有重塑可能。这场控制权之争不仅关乎一个家族的恩怨,更关乎一个民族品牌的存续。无论最终谁掌控企业,唯有摒弃内耗、聚焦市场、拥抱变革,才能重新赢得消费者信任,续写品牌的下一个百年篇章。而双星的经历,也将成为中国家族企业发展史上的一面镜子,为更多企业的传承之路提供借鉴。
>>>查看更多:股市要闻