半导体硅材料是集成电路产业的核心基石,其纯度、平整度、缺陷控制水平直接决定芯片性能与良率。从尺寸演进来看,半导体硅片已形成4英寸、6英寸、8英寸(200mm)、12英寸(300mm)的梯度格局。
12英寸硅片凭借单片可产出芯片数量约为8英寸2.25倍以上的效率优势,成为7nm及以下先进制程逻辑芯片、高端存储芯片、AI芯片的核心载体。当前,12英寸硅片已然成为技术攻坚的核心战场。
近期,12英寸硅片领域迎来密集突破,成为国产半导体材料产业的核心亮点。在产能扩张方面,西安奕材、沪硅产业、有研硅、中欣晶圆、立昂微等头部企业正加速扩张产能规模,在技术突破层面,天成半导体、国盛等企业在核心工艺与特殊材料领域实现双攻坚。
1
西安奕材:建设武汉硅材料基地
12月3日,西安奕材发布公告,与光谷半导体产投签署协议,投资125亿元建设武汉硅材料基地项目,主要生产12英寸集成电路先进制程使用的硅单晶抛光片及外延片。

图片来源:西安奕材
项目规划产能为50万片/月,适用于逻辑芯片、闪存芯片、动态随机存储芯片、图像传感器、显示驱动芯片等领域。
项目总投资约125亿元,其中资本金部分85亿元,其余约40亿元由项目公司通过银行贷款等方式解决。待全部资本金出资到位后,西安奕材(或其控股子公司)将持有项目公司82.35%的股权,合作方持股比例为17.65%。
西安奕材表示,本次与光谷半导体产投合作投建武汉项目,扩大公司现有产能,项目建成后,将实现50万片/月以上产能,公司合计拥有约170万片/月以上产能。
同日,西安奕材公告称拟以5亿元自有资金新设子公司。先设武汉奕斯伟材料科技(注册资本5亿元,公司全资持股),再由其设武汉奕斯伟硅片技术(注册资本5亿元,前者全资持股)。
2
沪硅产业:70.4亿元并购案收官
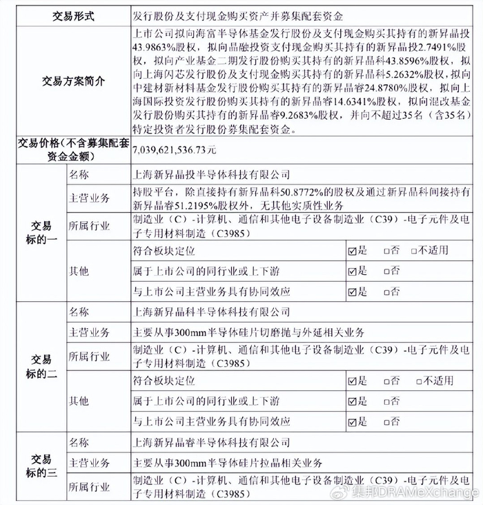
沪硅产业在资本运作上取得关键进展。11月26日,沪硅产业发布公告称,其发行股份及支付现金购买资产并募集配套资金暨关联交易已实施完毕,意味着公司推进已久的70亿元级收购案正式收官。

图片来源:沪硅产业
早先在5月21日,沪硅产业披露收购方案,拟以70.4亿元总对价,收购新昇晶投46.7354%股权、新昇晶科49.1228%股权、新昇晶睿48.7805%股权。
本次交易完成后,新昇晶投、新昇晶科、新昇晶睿三家标的公司成为沪硅产业的全资子公司。其中新昇晶科主营300mm硅片切磨抛及外延环节,新昇晶睿专注300mm半导体硅片拉晶,新昇晶投为持股平台,三者整合后沪硅产业实现对300mm硅片二期项目的全资控股。
资料显示,截至2025年上半年,沪硅产业上海、太原两地12英寸硅片合计产能已达75万片/月。子公司新傲科技旗下300mmSOI硅片当前产能约8万片/年,公司此前计划在2025年底将该产线产能提升至16万片/年,该产品将覆盖射频、硅光及车规级高压器件等高端应用领域。
根据沪硅产业半年报,2025年上半年公司实现营业收入16.97亿元,半导体硅片销售收入同比增长10.04%,核心得益于12英寸、8英寸硅片销量增幅均超10%。
3
有研硅/中欣晶圆/立昂微:产能稳步扩张
有研硅在11月26日的第三季度业绩说明会中披露,正通过向参股公司山东有研艾斯增资加速12英寸硅片布局,当前设计产能10万片/月,预计2025年底将提升至15万片/月,其产品已实现向国内头部存储企业供货。同时通过控股股东子公司向台积电间接供货,完成了头部客户验证闭环。
中欣晶圆披露了清晰的产能扩张规划,其丽水12英寸抛光片产线2025年6月已通线,首期15万片/月产能计划年底前释放,未来两年将逐步提升至每月50万片。此外11月21日,丽水中欣晶圆12英寸硅单晶外延片获国内首批次新材料认定。
立昂微则通过产业链延伸完善布局,11月17日公告显示,其控股子公司金瑞泓微电子计划投资22.62亿元建设“年产180万片12英寸重掺衬底片项目”,建设周期60个月,该项目将与在建的12英寸外延片项目形成上下游配套,可生产重掺砷、重掺磷等特殊规格产品,应用于AI服务器电源、储能变流器、汽车电子等领域,进一步完善12英寸全产业链布局。
4
国盛电子:首枚12英寸硅外延材料下线
电科材料下属国盛电子也传来技术突破喜讯,11月20日,其大尺寸硅外延材料产业化项目首枚12英寸硅外延产品正式下线,这一成果标志着企业全面进入“大尺寸、全系列、高品质”的外延材料供应新阶段。

图片来源:电科材料
此前国盛已实现多尺寸、多类型外延材料的量产与交付,此次12英寸产品的下线进一步完善了产品矩阵,为国内先进制程晶圆制造提供了关键的本地化配套支持。
结 语
近期国内12英寸硅片领域密集迎来产能扩产、技术攻坚与资本加码,头部企业在规模、工艺、客户覆盖上持续突破,国产化进程显著提速。随着产能释放与生态完善,12英寸硅片将持续夯实半导体产业链自主可控的核心基石。
>>>查看更多:股市要闻