
医保控费、需求萎缩、供给过剩同时到来。

作者 | 木盒
编辑 | 小白
最近A股高低切换,其中之一的赛道是资金重回医疗服务,还有白酒、地产、家化、煤炭等,医疗服务中的爱尔眼科、通策医疗、爱美客等这几周涨幅可佳。
但今天我们聊的是海吉亚医疗(06078.HK),谈一谈为何股价走了一个A字?

(截止2026年2月5日股价走势图)
其中发生了什么逻辑变化?
2024年收入在创历史新高,但股价依然跌跌不休,这是为什么?还有,最近医疗服务逻辑走强确定吗?

肿瘤连锁医院
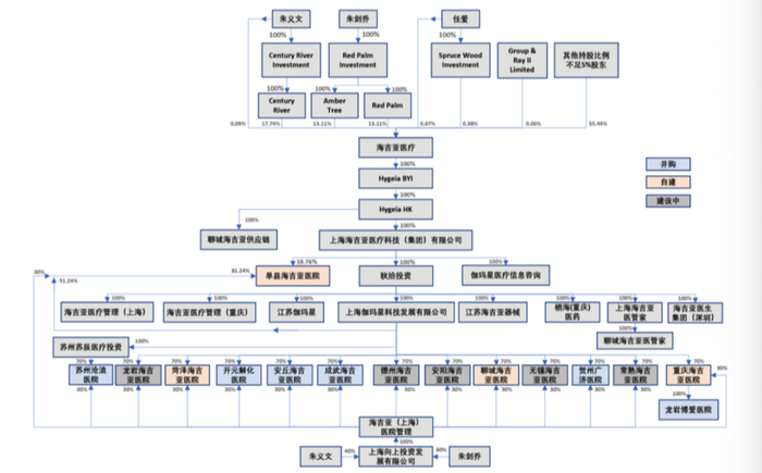
海吉亚医疗的创始人是朱义文,控股股东为朱义文和朱剑乔,两者为父女关系,且为一致行动人。

(2023年3月股权结构图,东北证券)
风云君查阅过朱义文的很多资料包括谈话,认为老板应该是一个有长期主义和创业理想的企业家的。
股价低迷之下,公司试图计划回购3个亿以上的股份,维护投资者利益。
不过以上不是重点,本文的重点是分析逻辑的变化和寻找是否存在投资机会。
回到公司的业务,海吉亚医疗定位是是国内领先的专业医疗集团,围绕肿瘤核心业务开展多学科诊疗服务,可以简单理解公司就是开连锁肿瘤医院的。因此,本质上来说,公司的商业模式和眼科的爱尔眼科、牙科的通策医疗很像。
曾经,海吉亚从“早期放疗设备—放疗中心—民营医院—连锁医院”,这条路走了10多年:
(1)2009年收购了伽玛星科技,并获得立体定向放疗设备制造能力,自此扎根肿瘤领域;
(2)2010年开始提供放疗中心服务,合作的宣威放疗中心也成为了公司首家放疗中心;
(3)2011年公司收购了邯郸仁和医院的全部举办人权益,开启了自己的民营医院托管业务;
(4)2013年开始建设单县海吉亚医院,这也是公司旗下的第一家自主建立的民营医院;
(5)此后海吉亚通过内生性、战略收购及与医院合作伙伴合作,主要是收购为主(2025年商誉高达40亿),建立了覆盖全国以肿瘤科为核心的医院及放疗中心网络。

(2023年1月广发证券研报)
截止最新财报2025年中报,海吉亚医疗管理或经营16家以肿瘤业务为核心的医院,此外还有2家在建的三级规模医院,分布在中国8个省的13个城市。
从公司的战略定位和医院布局区域来看,都不是一线城市或者省会城市,因此,海吉亚医疗承接的客户是北上广深或者省会城市强大医院所不能服务到的患者,因为这些三甲医院的资源是稀缺的。

(2025年年报也有所表述)
2024年收入构成显示,海吉亚医疗有45%左右的比例是肿瘤业务,55%左右比例是非肿瘤业务。

(收入构成,2024年年报)

逻辑反转
2020年是医疗服务的分水岭,在此之前的逻辑是:患者需求大,特别是老龄化需求;连锁企业复制扩张规模能力强,但2020年之后发现需求萎缩和供给加大,生意不好做了。
最关键的是,风云君认为中国单纯靠商业运营比如并购的模式已经走到了尽头,新的范式在诞生,不再靠连锁复制等商业模式创新,而是靠科技创新来驱动。前者壁垒和护城河太低,会出现很多竞争对手。
回顾这个逻辑的转变,我们就可以发现两个对比强烈的现象:
(1)2020年时,海吉亚收入只有14亿,市值就可以干到678亿,简直是惊人的恐怖和无比的乐观;
(2)2024年收入增长时,股价却依然跌跌不休,最终公司在2025年出现收入和盈利双双下滑的局面,基本宣告了一个时代的过去。

(wind数据)
2020年之后很多因素发生变化,我们从政策端、需求端和供给端三方面来复盘下逻辑的具体转变。
(一)政策端:医保控费从'温和'转向'强约束'
2022年医保控费虽已启动,但券商普遍认为其对肿瘤刚需领域影响有限,且未预判到DRG/DIP 2.0版会快速下沉至三四线城市。
由于海吉亚医疗患者很大部分由医保承担,而医保控费从'温和'转向'强约束',直接冲击了海吉亚的盈利基础。这就是公司为什么2024年增收不增利的原因,从服务就诊人数来看,患者数量还是同比增长23.8%的。

(2024年年报)
2024年-2025年DRG/DIP 2.0版的落地,叠加结算规则趋严(部分病种医保支付降幅超15%),而海吉亚旗下60%收入来自医保基金相对紧张的三四线城市,个别地区医保回款放缓,导致公司现金流周转压力陡增。
更关键的是,肿瘤特需项目(占海吉亚收入超50%的自费业务)也被纳入控费范围,高价放疗项目定价受限,2024年毛利率下跌至29.9%,2025年上半年毛进一步下跌至26.57%。

(数据来源:市值风云)
(二)需求端:“刚需”变“有效需求不足”
此前被认为的肿瘤需求是绝对刚需,但在2024-2025年宏观经济压力下,患者对高价肿瘤治疗的支付意愿下降。
海吉亚2025年上半年,就诊人数基本无增长,住院和门诊收入增速同比下滑15.8%,刚需属性被“支付能力不足”削弱。
(三)供给端:“规模扩张”变“成本陷阱'
如今公立医院集团不断扩张和收编,现在一线城市的三甲大医院客户都缺了,更不用说海吉亚定位的三四线城市。
另外,海吉亚并购整合本身也出现问题,2021年收购的贺州广济、苏州永鼎等医院,因区域竞争加剧(民营肿瘤医院年均增12%)被迫降价揽客,部分并购项目净利率从2022年的18%降至2025年的8%。
海吉亚医疗2024-2025年新增的无锡、常熟等医院,因三四线城市患者消费能力弱、转诊率提升不及预期(基层医疗资源完善分流患者),培育周期拉长至3-4年,2025年规划1.4万张床位中,超60%处于产能爬坡期,仅贡献成本(折旧摊销+人工)未贡献利润。
但客观地来说,医院最核心的是优质医生的资源,海吉亚在这方面还是建设地很不错,截止2025年上半年:
(1)公司拥有全职高级职称人才共909人,比2024年底增加了52人;
(2)享受国务院政府特殊津贴专家和各级专科学会主委和副主委等高层次人才94人次,其中享受国务院政府特殊津贴的专家5人,国家级专科学会主委和副主委专家6人,全军专科学会主委和副主委专家3人,省市级专科学会主委和副主委专家80人。

海吉亚医疗所在的民营医疗服务并购扩张模式在2020年走到了尽头,随着政策医保控费趋严、需求变弱、无论是公立还是民营医院的供给增加,公司收入、盈利、股价(先行)都走了一个周期。
目前市场做医疗服务的逻辑,原因既有高低切换也有政策鼓励消费,但风云君依然觉得长线还是不确定,因为中国靠并购等商业模式而不是科技创新的路已经走到尽头,未来5-10年依然是科技主线。
免责声明:本报告(文章)是基于上市公司的公众公司属性、以上市公司根据其法定义务公开披露的信息(包括但不限于临时公告、定期报告和官方互动平台等)为核心依据的独立第三方研究;市值风云力求报告(文章)所载内容及观点客观公正,但不保证其准确性、完整性、及时性等;本报告(文章)中的信息或所表述的意见不构成任何投资建议,市值风云不对因使用本报告所采取的任何行动承担任何责任。
以上内容为市值风云APP原创
未获授权 转载必究

>>>查看更多:股市要闻